文 / 林麟 中国医学科学院皮肤病医院 主任医师 教授
银屑病是牛皮癣吗?
牛皮癣并不是癣,因为癣是指由于真菌感染引起的一些皮肤病,例如股癣、头癣等。使用抗真菌药物治疗癣,通常效果不错。然而,牛皮癣并不是由真菌感染所引起,其在医学上称为银屑病,是一种具有遗传倾向,系统性、慢性、炎症性皮肤病。发病原因复杂,抗真菌药物治疗往往无效。
银屑病不等同于牛皮癣。由于银屑病的皮损上覆盖有银白色的鳞屑,很有特征,因此西医将其称为银屑病;然而牛皮癣则是在古代医学技术不发达的情况下,对某类皮肤疾病的一个笼统的名称,可能还包括癣在内的一些其他皮肤疾病。只不过牛皮癣这一称谓沿用已久,深入老百姓的心中,要想短时间内纠正,并非易事。
博士生导师,中国医学科学院皮肤病研究所皮肤病研究室主任、中华医学会皮肤病与性病学专业南京市分会副主任委员。多次获得卫生部、国家新闻出版署、南京市等医疗科技进步奖、医疗成就奖。擅长免疫性和过敏性皮肤病,尤其是自身免疫性大疱病的治疗。
怎么会得银屑病?
银屑病(psoriasis)是一种常见的以皮肤红斑、表面覆盖多层银白色鳞屑,刮去皮屑有薄膜现象和点状出血为特点的慢性复发性皮肤病。全球有1%~3%的人口受累于此病。我国银屑病的患病率在0.3%左右,患病人数约在600万人以上。其边界清楚,好发于头皮、四肢伸侧及背部。可见于任何年龄,以青壮年多见,男性多于女性。本病秋冬季“天气变冷”时节容易复发。温暖潮湿气候时,TCM HEALTHY LIFE-NURTURING 61容易缓解、消退。
目前,银屑病的确切病因和发病机制仍不是十分清楚,但不外乎外部环境和自身因素两个方面。外部环境主要包括感染、外伤、气候、饮食、药物刺激及物理性和化学性因素等;自身因素则包括遗传、内分泌、代谢、免疫及精神等因素。
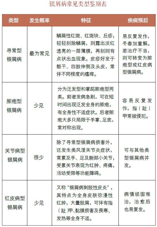
银屑病有四型
在门诊上,有些患者见到自己身上有几处红斑、丘疹、脱屑、伴有瘙痒,便自我断定是得了银屑病。其实,银屑病的表现除刚才讲到的,还可能出现脓疱、关节疼痛、全身弥漫性红肿等症状。
根据银屑病的临床表现和病理特征,将其分为寻常型、脓疱型、关节病型和红皮病型四型,并且各型有时共存或互相转化,其治疗和预后也不尽相同。四型之间的异同点,请见附表。


与其他两种皮肤病易混淆
经过前面的详细介绍,我们知道了银屑病可发生在身体的任何部位,若是皮损仅发生在头部(称为“头皮银屑病”),则易与头皮脂溢性皮炎相混淆;若发生在小腿,则易与小腿慢性湿疹相混淆。
头皮银屑病 其特点为皮损境界清楚,常沿发际分布,可局限,亦可至整个头皮,表面有银白色或污黄色的鳞屑,皮损处的毛发因厚积的鳞屑紧缩而成束状,犹如毛笔,但毛发是正常的,没有断发,亦不脱落。

头皮脂溢性皮炎 其最初的皮损表现为毛囊周围红色小丘疹,之后皮疹相互融合而成大小不等的黄红色斑片,境界清楚,其上覆有油腻性鳞屑或痂皮,重者可伴有渗出和厚痂。头皮处可闻及臭味,鳞屑常黏附于头皮,不易去除,亦无薄膜现象及点状出血,常伴有头发多油、稀少、瘙痒等症状、但无束状发。
当银屑病发生在小腿上,则需要与小腿慢性湿疹相鉴别。慢性湿疹通常由急性、亚急性湿疹反复发作,经久不愈转变而来,若追问病史,大多数患者先有粟粒大小、密集成片的丘疹,丘疱疹,或小水疱形成的斑片,基底潮红,抓破后有点状渗液及小糜烂面。不断搔抓致使皮损出现肥厚、苔藓化表现,长伴有色素沉着,其鳞屑亦不呈银白色。而小腿的慢性肥厚性银屑病,含有银屑病皮损的典型表现,但没有急性或亚急性湿疹的病史。
防治重在提高患者生活质量
对于银屑病这种慢性病,目前还没有哪种方法能够预先阻止其发生或短期根治而永不复发。所以,患者应该正确对待所患的疾病,善待它,既来之则安之。对待这个不速来客,千万不能心急图一时痛快,听信传言,胡乱使用一些损伤身体的药物或疗法,最终得不偿失。银屑病是一个古老就认识的皮肤病,现有多种安全有效的疗法可供医生根据不同类型、疾病的严重程度,综合考虑进行选用,从而使病情完全控制、直至缓解,达到保证患者身心健康、提高患者生活质量的目的。主要疗法概括如下:
全身性系统疗法 指口服、肌内注射或静脉注射等方法给药。一般多用于皮疹累及身体面积较大或病情较急、较重的患者。
温 馨
小 贴 士
银屑病患者如何自己观测病情
患者观察银屑病的皮损,和其他皮肤病一样宜在光线明亮的地方进行,最好是自然光下,其次是日光灯。
应检查全身的皮损情况。除皮肤外,还应检查毛发、指(趾)甲及黏膜有无改变。如病程较长,患者应注意皮损形态的变化,如颜色有无加深、面积有无扩大等,在下次就医时,应将这些变化都告诉医生,以便正确治疗。
皮疹局部外用药 外用药治疗的特点是用药方便、疗效快、副作用小,且容易观察疗效和副作用。
物理疗法 包括光疗、光化学疗法、沐浴疗法、矿泉浴疗法等,这些疗法都比较安全、有效。只要运用得当,可使较大面积的皮疹尽快消退,且不易复发。
中医中药疗法 银屑病属于慢性病,需要进行长期的治疗和调理。中医中药,按照辨证论治的原则,很适合患者长期服用。(注意:以上疗法均需要在专业医生指导下进行。)
银屑病是一种良性的皮肤病,是常见病、多发病、普通的皮肤病,只要正确对待银屑病,不影响生命、寿命,患者完全可以基本控制、或者完全控制银屑病的反复发作,甚至达到完全缓解,很长时期不复发,要学会与银屑病做朋友。这样的病例不胜枚举。所以,对于银屑病,无论是发病机制、病因、治疗处理、临床转归都是良性过程,无需“谈银色变”,更不可轻信、偏信“小广告”。
来源:《中医健康养生》杂志2017年3月刊
精彩回顾
中药降糖现奇效,首席医如是说!众多“糖友”因此篇文章受益!
国医阮士怡:养生宜早不宜晚,自孕胎贯穿一生!
糖尿病高危人群的几大特征,你符合几条?
