厦门各板块学区房有哪些 (厦门学区房重点学校是哪些)

中学教育资源优质不优质,教育教学质量奖曾是其可供观察的晴雨表,有很高的含金量,厦门市评比的初中教学质量奖是衡量一个学校教学质量的很好标准,当然考上好的高中的学生比例,也可以作为重要的参考指标。

2015年-2019年

思明区初中教育教学质量奖获奖学校

厦门各板块学区房有哪些,厦门哪里的房子最值得购买

湖里区2019届初中教育质量先进校

厦门各板块学区房有哪些,厦门哪里的房子最值得购买

厦门各板块学区房有哪些,厦门哪里的房子最值得购买

(注:以上是思明区、湖里区两区区属学校的教学质量奖,一中、双十、外国语属于市直属学校,不在统计之列。)

厦门各板块学区房有哪些,厦门哪里的房子最值得购买

思明区+湖里区

划片信息

厦门各板块学区房有哪些,厦门哪里的房子最值得购买

厦门各板块学区房有哪些,厦门哪里的房子最值得购买

海沧区

划片信息

厦门各板块学区房有哪些,厦门哪里的房子最值得购买

厦门各板块学区房有哪些,厦门哪里的房子最值得购买

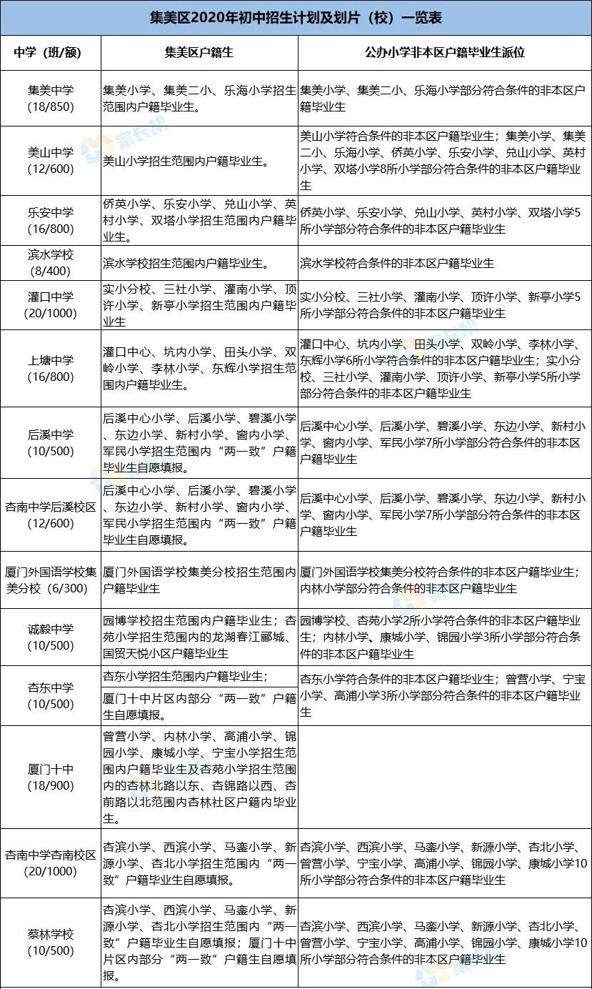
集美区

划片信息

厦门各板块学区房有哪些,厦门哪里的房子最值得购买

厦门各板块学区房有哪些,厦门哪里的房子最值得购买

翔安区

划片信息

厦门各板块学区房有哪些,厦门哪里的房子最值得购买

厦门各板块学区房有哪些,厦门哪里的房子最值得购买

同安区

划片信息

厦门各板块学区房有哪些,厦门哪里的房子最值得购买

厦门各板块学区房有哪些,厦门哪里的房子最值得购买

思明区学区房

2019年思明区热点学校有厦门实验小学、大同小学、民立小学、演武小学、厦门第二实验小学、槟榔小学、外国语学校附属小学、滨东小学、人民小学、思明区协和双语学校(民办),不过今年的还没出来,变动不会太大,据说松柏小学、松柏二小也将被纳入热点。热点学校要求“两一致”,“六年一学位”,“实际居住1年”等条件。

厦门实验小学

派位初中:多选一,厦门一中、大同中学、双十中学。

厦门各板块学区房有哪些,厦门哪里的房子最值得购买

厦门市大同小学

派位初中:多选一,厦门六中、厦门十一中、湖滨中学、外国语学校。

厦门各板块学区房有哪些,厦门哪里的房子最值得购买

厦门市民立小学

派位初中:多选一,华侨中学、厦门一中、双十中学。

厦门各板块学区房有哪些,厦门哪里的房子最值得购买

厦门市演武小学

派位初中:多选一,华侨中学、厦门一中、双十中学、科技中学。

厦门各板块学区房有哪些,厦门哪里的房子最值得购买

厦门第二实验小学

派位初中:多选一,莲花中学、厦门五中(厦门一中分校)、金鸡亭中学。

厦门各板块学区房有哪些,厦门哪里的房子最值得购买

展城校区:

派位初中:对口,双十思明分校。

厦门各板块学区房有哪些,厦门哪里的房子最值得购买

厦门市槟榔小学

派位初中:多选一,外国语学校、湖滨中学、厦门九中、槟榔中学。

厦门各板块学区房有哪些,厦门哪里的房子最值得购买

厦门外国语学校附属小学

派位初中:多选一,外国语学校、湖滨中学、厦门九中、槟榔中学。

厦门各板块学区房有哪些,厦门哪里的房子最值得购买

厦门市滨东小学

派位初中:多选一,外国语学校、湖滨中学、厦门九中、槟榔中学。

厦门各板块学区房有哪些,厦门哪里的房子最值得购买

厦门市群惠小学

派位初中:华侨中学、厦门一中、厦门双十

厦门各板块学区房有哪些,厦门哪里的房子最值得购买

厦门市公园小学

派位初中:大同中学、厦门一中、厦门双十

厦门各板块学区房有哪些,厦门哪里的房子最值得购买

厦门市故宫小学

派位初中:多选一,厦门六中、厦门十一中、湖滨中学、外国语学校。

厦门各板块学区房有哪些,厦门哪里的房子最值得购买

厦门市梧村小学

派位初中:多选一,外国语学校、湖滨中学、厦门九中、槟榔中学。

厦门各板块学区房有哪些,厦门哪里的房子最值得购买