郑州大学附属肿瘤医院

郑州大学附属肿瘤医院(河南省肿瘤医院)是河南唯一一所集医疗、预防、科研、教学、康复为一体的三级甲等肿瘤专科医院,筹建于1977年,1984年正式开诊,2010年挂牌成为郑州大学附属肿瘤医院。经过近40年的建设,医院已发展为肿瘤防治能力国内知名、全省领先的大型现代化医院。医院现有2991张床位、36个临床医技科室,职工3310余人,其中高级职称535人,博士、硕士960人,郑大博士生、硕士生导师91人,享受国务院特殊津贴专家、省管优秀专家、省学术技术带头人71人。医院学科实力雄厚。40年来,我们建成了4个国家临床重点专科、21个省级临床医学重点(培育)学科。河南省癌症中心、省肿瘤研究院、省抗癌协会、省肿瘤防治办公室、省血液病研究所等省级肿瘤防治、研究机构均设在这里;省肿瘤诊治质控中心、省肿瘤疾病会诊中心等18个省级研究、诊疗和质控中心,成为医院建设肿瘤诊疗优势学科群的有力支撑。
一
招生人数
2020年我院意向招收硕士研究生49名(不包含推荐免试生),其中,全日制专业学位硕士研究生42名、全日制科学学位硕士研究生7名。分专业招生人数详见我院2020年硕士研究生招生专业目录,目录中所列计划为意向招生计划,待教育部正式计划下达后,将根据实际计划进行调整。
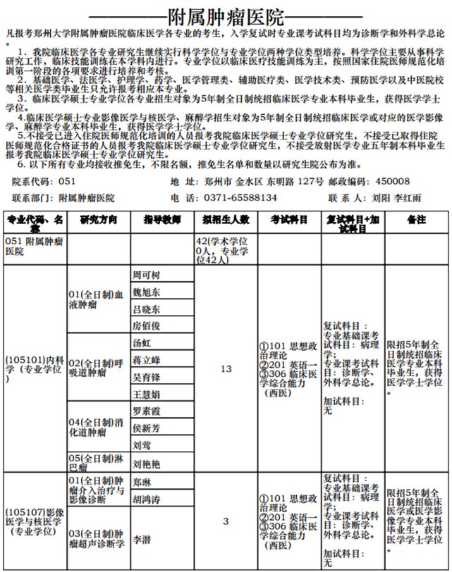
(一)专业学位硕士研究生招生专业目录

(二)科学学位硕士研究生招生专业目录

(点击查看大图)
二
报名条件
报名参加全国硕士研究生招生考试的人员,须符合下列条件:
(一)中华人民共和国公民。
(二)拥护中国*产党共**的领导,品德良好,遵纪守法。
(三)身体健康状况符合国家和招生单位规定的体检要求。
(四)基础医学、法医学、护理学、药学、医学管理类、辅助医疗类、医学技术类、预防医学以及中医院校等相关医学类毕业生只允许报考相应本专业。
(五)临床医学硕士专业学位各专业招生对象原则上为5年制全日制统招临床医学专业应届和往届本科毕业生,获得医学学士学位;临床医学硕士专业学位(影像医学与核医学、麻醉学)招生对象原则上为5年制全日制统招临床医学或对应的医学影像学、麻醉学专业应届和往届本科毕业生,获得医学学士学位。
(六)不接受已进入住院医师规范化培训的人员报考;不接受已取得住院医师规范化合格证书的人员报考;结合我院培养情况,原则上不接受放射医学专业五年制本科毕业生报考。
三
学制、学费及学习方式
(一)学制:我院全日制学术学位硕士研究生和全日制专业学位硕士研究生的学制均为三年。
(二)学费:所有硕士研究生均按学制年限分学年收费。我院学术学位硕士研究生和专业学位硕士研究生每生0.8万元/学年。
(三)学习方式:我院只招收全日制硕士研究生。
四
报名方式
报名包括网上报名和现场确认两个阶段。所有参加硕士研究生招生考试的考生均须进行网上报名,并在规定的时间内到报考点现场确认网报信息和采集本人图像等相关电子信息,同时按规定缴纳报名费。
预报名时间:2019年9月24日至9月27日,每天9:00-22:00。 报名时间:2019年10月10日至10月31日,每天9:00-22:00。
逾期不再补报,也不得再修改报名信息。
五
考生报考资格审查
郑州大学在审查考生资格时,发现伪造证件情况,将扣留伪造证件;发现学历(学籍)信息有疑问的,考生须在规定时间内完成学历(学籍)核验,再准予考试。
审查考生网上报考信息后,对符合报考条件的考生准予考试。在复试时将对考生学历证书、学生证等报名材料原件及考生资格进行再次审查,对不符合教育部规定者,不予复试。报考前,请考生务必认真阅读郑州大学招生简章、专业目录及相关公告,核对本人是否符合郑州大学公布的报考要求。无论何时,如发现弄虚作假或不符合报考条件者,一经查实,即按有关规定取消报考资格、录取资格、入学资格或学籍。责任由考生自负。

六
初试
(一)准考证打印:2019年12月14日至12月23日期间,考生凭网报用户名和密码登录“中国研究生招生信息网”自行*载下**打印《准考证》。《准考证》使用A4幅面白纸打印,正、反两面在使用期间不得涂改或书写。考生凭*载下**打印的《准考证》及有效居民身份证参加初试和复试。
(二)初试日期和时间
2019年12月21日至12月22日(超过3小时的考试科目在2019年12月23日进行)。考试时间以北京时间为准,上午8:30-11:30,下午14:00-17:00(12月23日,起始时间8:30,截止时间由招生单位确定,不超过14:30)。
(三)初试科目
详见我院招生专业目录考试科目,初试方式均为笔试。
(四)考试大纲及命题
硕士研究生招生考试的全国统考科目为思想政治理论、英语一、英语二、俄语、日语、数学一、数学二、数学三、教育学专业基础综合、心理学专业基础综合、历史学基础、临床医学综合能力(中医)、临床医学综合能力(西医)。全国联考科目为数学(农)、化学(农)、植物生理学与生物化学、动物生理学与生物化学、计算机学科专业基础综合、管理类联考综合能力、法硕联考专业基础(非法学)、法硕联考综合(非法学)、法硕联考专业基础(法学)、法硕联考综合(法学)。
全国统考和联考科目的命题工作由教育部考试中心统一组织;全国统考和联考科目考试大纲由教育部考试中心统一编制;其他科目的命题工作由郑州大学统一组织,可查看《郑州大学2020年攻读硕士学位研究生自命题科目考试大纲》。
(五)报考我院的考生初试成绩于2月份在郑州大学研究生院网站(网址http://gs.zzu.edu.cn)进行查询并自行*载下**打印(如查询时间有变将另行通知),我院将不再寄发纸质版成绩单。
七
复试
(一)复试时间、地点、内容、方式、成绩使用办法、组织管理等由郑州大学按教育部有关规定自主确定。复试办法和程序将在郑州大学研究生院及我院官网公布,全部复试工作一般在2020年4月底前完成,请各考生届时关注。
(二)外语听力及口语测试均在复试中进行,成绩计入复试总成绩。
(三)我院在教育部公布全国硕士研究生复试基本分数要求的基础上,根据国家下达招生计划、生源情况及总体初试成绩状况,按照郑州大学一流大学建设需求及临床医学学科培养要求,确定各专业考生进入复试基本分数要求并及时公布。
(四)我院各专业按照一定比例进行差额复试。差额复试比例一般不低于1:1.2。
八
调剂
调剂工作的具体要求和程序将按教育部录取政策确定。届时,考生可通过“中国研究生招生信息网”(公网网址:http://yz.chsi.com .cn,教育网址:http://yz.chsi.cn)调剂服务系统填写报考调剂志愿。
九
体检
考生在复试录取阶段应按规定到郑州大学校医院进行身体检查。具体要求见郑州大学研究生院及我院官网通知。
十
录取
我院根据国家下达的招生计划,按照考生入学考试的成绩(含初试和复试),并结合其平时学习成绩和思想政治表现、业务素质以及身体健康状况确定录取名单。
经考生确认的报考信息在录取阶段一律不作修改,对报考资格不符合规定者不予录取。
考试诚信状况将作为考生思想品德考核的重要内容和录取的重要依据,对于思想品德考核不合格者将不予录取。
我院坚持德、智、体全面衡量,择优录取原则。严禁一切弄虚作假行为,如发现考生提供虚假材料、考试作弊及其它违反考试纪律行为,一经查证将按有关规定严肃处理。
十一
奖助政策
(一)优秀考生奖励政策
1.推免生(不含我校医学长学制转硕学生)
经考核接收的我校及其他高水平大学推免生,入学报到后,可获得优秀考生奖金5000元。经学校认定为特别优秀的,其优秀考生奖金可高达20000元。
经考核接收的其他高校推免生,入学报到后,可获得优秀考生奖金3000元。
2.统招生
我校及其他高水平大学的全日制应届本科毕业生,第一志愿报考我校并被录取,在本科阶段学习成绩专业排名前20%且复试综合排序前10%的考生,入学报到后,可获得优秀考生奖金5000元。经学校认定为特别优秀的,不受本科专业排名及复试综合排序限制,可获得优秀考生奖金20000元。
具有硕士学位授权高校的全日制优秀应届本科毕业生,第一志愿报考我校,在本科阶段学习成绩专业排名前5%且复试综合排序前10%的考生,入学报到后,可获得优秀考生奖金3000元。
(二)研究生奖助体系及有关政策
1.全日制硕士研究生奖助类别和标准
(1)国家奖学金:2万元/人 (2)学业奖学金:全日制非定向硕士研究生学业奖学金分为两等,一等为8000元,发放比例40%;二等为4000元,发放比例60%(国家奖励比例为40%)。 (3)国家助学金:全日制非定向硕士研究生在校期间助学金7200元/生/年,分为12个月发放,600元/生/月,毕业当年发放10个月(国家发放标准为每生每月600元,每年发放10个月,共计6000元)。
(4)郑州大学提供“三助一辅”岗位,可以通过承担助教、助研(助医)、助管和学生辅导员工作,由设岗单位或导师支付相应的劳务费。
2.单项优秀研究生奖学金
设立单项优秀研究生奖学金,奖励在学校各类“创先评优”和创新实践活动中表现优异的研究生。
(1)“十佳研究生”奖(1万元/人); (2)“研究生优秀成果”奖(5000元/人); (3)“优秀毕业研究生”奖(1000元/人); (4)研究生学术论坛最佳奖; (5)为学校赢得重*荣大**誉的特别贡献奖等。
(三)结合国家留学基金委员会“建设高水平大学公派研究生项目”,资助硕士研究生到国外一流大学攻读博士学位,或参加高水平国际学术会议。
(四)每年选拔优秀在校学术学位硕士研究生进入“硕博连读”培养。
(五)设有专项计划用于接收优秀应届本科推免生直接攻读博士学位。
相关信息可登陆郑州大学研究生院网站、郑州大学研究生招生手机网站、郑州大学附属肿瘤医院网站查询。
咨询电话:0371-65588134
地址:郑州市金水区东明路127号
郑州大学附属肿瘤医院(河南省肿瘤医院)网址:
http://www.anti-cancer.com .cn/Html/News/Main/377.html
审核:许林平 庞红卫 | 编辑:李惠子

肿瘤患者的首选医院
守护健康的美丽家园