BTL功率放大器亦称桥式推挽电路,功率放大器的输出级与扬声器间采用电桥式的连接方式,主要解决OCL、OTL功放效率虽高,但电源利用率不高的问题!
与OCL、OTL功放相比,在相同的工作电压和相同的负载条件下,BTL是它们输出功率的3至4倍.在单电源的情况下,BTL可以不用输出电容,电源的利用率为一般单端推挽电路的两倍,适用于电源电压低而需要获得较大输出功率的场合,在新型的集成功放电路中应用比较广泛。
简单的BTL放大器是两个极性相反的OTL放大器或无变压器的OCL放大器推动的。

BTL放大器详细写法是 Balanced Transformer Less,一说是Bridge Transformerless,此功率放大器没有变压器。
工作原理
大家知道OCL和OTL两种功放电路的效率很高,但是他们的缺点就是电源的利用率都不高,其主要原因是在输入正弦信号时,在每半个信号周期中,电路只有一个晶体管和一个电源在工作。为了提高电源的利用率,也就是在较低电源电压的作用下,使负载获得较大的输出功率,一般采用平衡式无输出变压器电路,又称为BTL电路。电路如图1所示。

BTL电路
在输入信号 Ui正半周时,V1,V4导通,V2,V3截止,负载电流由VCC经V1,RL,V4流到虚地端。如图1中的实线所示。 在输入信号Ui负半周时,V1,V4载止,V2,V3导通,负载电流由VCC经V2,RL,V3流到虚地端。如图1中虚线所示。可见:
(1)该电路仍然为乙类推挽放大电路,利用对称互补的2个电路完成对输入信号的放大;其输出电压的幅值为:UOM≈VCC 最大输出功率为:Pom=0.5Uom(max)Iom(max)=0.5Vcc*Vcc/RL
(2)同OTL电路相比,同样是单电源供电,在VCC,RL相同条件下,BTL电路输出功率为OTL电路输出功率的4倍,即BTL电路电源利用率高;
(3)BTL电路的效率在理想情况下,仍近似为78.5%。
集成功率放大电路构成BTL电路的条件
在实际工作中经常用到集成功率放大电路,两块对称集成功率放大电路也可构成BTL电路。用集成电路怎样才能构成BTL电路。上面已经介绍了分立元件的BTL电路,首先我们来分析分立元件BTL电路特点:
(1)由电路结构中可见,BTL电路由2个互补对称电路构成,A1,A2电路的元件参完全相同;
(2)2个互补放大器输入端电压极性相反,其值大小相等,即为差模信号。
(3)2个互补集成放大电路输出端电压的极性相反,值大小相等,即负载RL两端电压大小相等,极性相反。
根据以上特点,可采用2种型号、参数完全相同的集成功率放大电路,且使2个放大输入信号极性相反,同时使负载两端(输出端)的电压极性相反,便可构成BTL电路,在实际中通常这种方法,容易使电路参数完全对称,一般采用双功率放大电路构成。其原理框图如图2所示,要求A1,A2输入信号大小相等,放大电路输入、输出回路完全相同,只有这样才能保证负载RL两端电压大小相等;另一方面要求A1,A2都不具有(或都有)倒相作用,保证负载两端电压极性相反。另一种方法就是将双端输入改为单端输入,输入、输出信号满足上述要求即可。
构成方法

BTL电路
集成功放构成BTL的方法
BTL电路要求输入信号为正负信号(对地而言),如果前级电路是OCL电路,问题不大,直接把对地平衡的正负信号输入即可,如果前级是单端输出的信号(以地为信号另一端),则要采取一定方法才行。集成功率放大电路在BTL电路中可采用以下方法。
(1) 输入采用从双差分的两个集电极取得相反极性的信号,分别加入到两个功放的同相端,反相端接地,在两个功放的输出端得到相反的信号输出,推动喇叭。这适合于双端输入,不接地,有正负极性信号的情况。如下图所示的电路。
BTL电路
(2)把一路输出信号衰减到足够小后再反馈到另一路功放的反相端,其同相端接地,这适合于单端输入的情况。如下面几个电路图所示。

图中两个功放电路的电路结构相同,增益相同,电源供电和接地线没有画出。在两个功放的输出端得到相反的信号输出,推动喇叭。
BTL电路
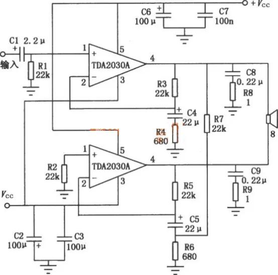
这是用TDA2030构成一个简单的BTL功放电路运用。
