家长们好,这里是「芒种聊学校」栏目,我是芒种老师,今天和大家一起聊聊青羊区的公办初中。
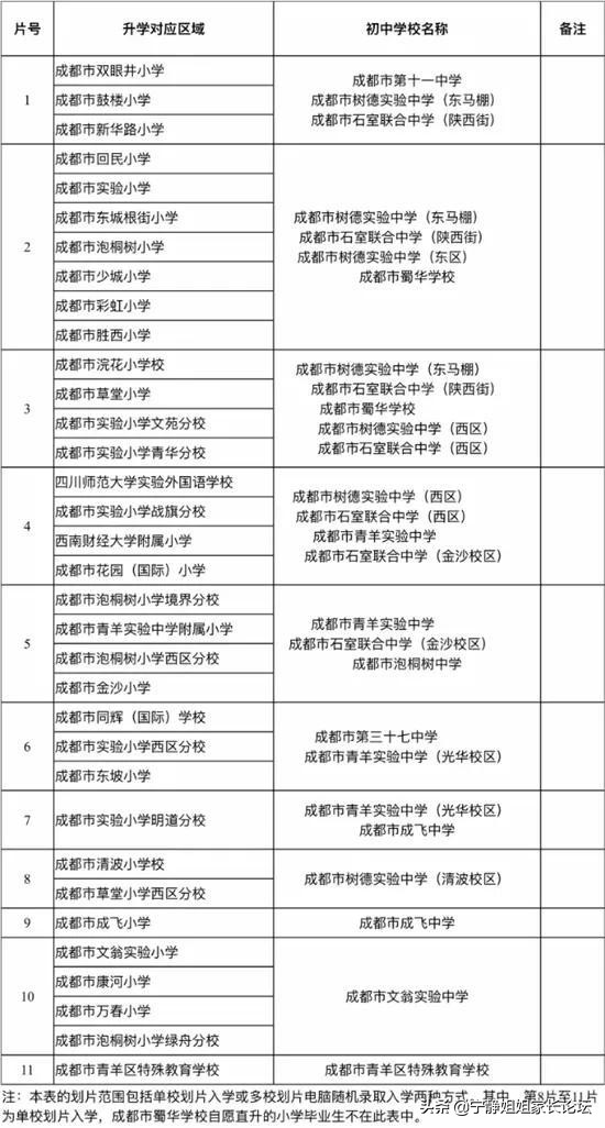
小升初里,区属学校实行的是就近划片摇号,也叫划片随机派位,就是我们常说的“小摇号”。即参照划片情况,在对口的几所初中里面摇号(多校划片)或直接上对口的那一所初中(单校划片),下图就是2020年青羊区的划片情况。

(2020年青羊区公办初中划片范围)
整体来看,青羊区的初中教育资源在成都算是数一数二的,受追捧的学校还是挺多。先说成都市著名的“三小联中”——石室联合中学、树德实验中学、七中育才学校,青羊区就占了2所。另外,还汇聚了以“选课走班”走红的泡桐树中学、进步飞快的石室蜀华、文化深厚的青羊实验等。

(数据来源于网络,如有错漏,欢迎指正!)
上图就是青羊区部分学校的小摇号录取率,可供参考。接下来我们一起了解下青羊区公办初中的详细情况!
树德实验中学
成都市树德实验中学,目前有东马棚校区(本部)和清波校区。学校前身是“成都省立女子中学”、“四川省成都市第一中学”。1996年由成都一中和树德中*联学**合办学,成为“公办民助”办学体制改革实验学校。2009年回归公立学校,划归为青羊区教育局管辖,目前只是树德中学教育集团成员。
2014 年 9 月,树德实验中学清波校区正式招生,当时借用的是东坡小学的校舍,2015 年已迁入新校区。据说在清波校区建立之初,师资主要来源于东马棚校区和青羊实验中学。

学校设立了“学生自治会”、“学生校长”,让学生学会自我管理,提升组织领导能力;学生在数学、英语和计算机学科优势突出,科技教育、民乐、舞蹈、合唱、篮球、羽毛球、语文阅读与写作等选修课程和活动课程成效显著,学生在篮球队、羽毛球队、舞蹈队、合唱队、健美操队多次获得全国、省、市比赛的一等奖。
同时,为了最大程度的提高师资水平,易永伦校长支持制定了“五年发展目标”,开设了大量专业化的教师发展课程,比如新进教师汇报课、“马棚青年董事会”、中青年教师赛课、年度优秀青年教师评选、“马棚沙龙”专业学科讲座、“一月一教师走进青年教师”……课程类型多样,课程内容精准而专业
石室联合中学
成都石室联合中学是由原成都市第十中学依托石室中*联学**合办学成立的,现有陕西街校区(本部)和金沙校区。2011年,石室联中扩办新校区——石室联合中学(金沙校区),成为青羊区第一所实现“一体管理、一校两区”办学格局的初级中学,是成都市石室中学(四中)教育集团的“核心成员学校”。

学生在数学、英语、语文、艺体、计算机、信息学等学科教学成果显著,大量学生在数学、作文、电脑与电子制作、英语能力(ASDAN商赛)、信息学等学科竞赛中获奖。
另外,听说石室联中前任校长孙锐已经离职,新校长是树德实验中学(西区)的校长宋奕云,在树德实验(西区)就任期间,使学校的教育质量和社会口碑得到了大幅度的提升,教育办学成果有目共睹。期待在宋校长的带领下,石室联合中学可以取得更好的发展。
泡桐树中学
成都市泡桐树中学,位于三环内青羊区金沙片区同怡横街298号,学校属“纯公办高完中”建制,2014先期开办初中,办学初期借用金沙小学校舍上课,2015年9月搬迁至现在的新校区。学校提前一年在石室联中、树德实验中学、青羊实验中学等学校抽调优秀教师组建了教学能力出众的教师队伍。

学校的一大特色便是“选课走班”,不设行政班和班主任,学生们没有固定的教室,大家可以自由选择老师以及课程,选课走班模式充分尊重了学生的个性化学习需求,让学生有了自主选择学习内容的权利。
石室联合中学蜀华分校
石室联合中学蜀华分校(原成都市第十四中学),前身为“成都私立蜀华中学”,2001年4月被正式命名为成都市首批“市级示范性成都市石室联合中学蜀华分校”。学校位于青羊区蜀华街43号,占地面积25亩,建筑面积约18000平方米。学校汇集了大量名优教师,教育成果丰硕,连续几年受到教育局表彰。

教学模式方面,通过实施“121”导学练活力课堂教学模式和“典·时”校本课程体系,让学生成为课堂的主人;课程建设方面,采用“主学科分层、有限走班”的模式,为学生开设丰富多彩的课程,促进学生的个性化发展;平台搭建方面,多途径整合资源,为学生成长搭建平台。比如,借助石室中学信息技术方面的资源开课,既满足了学生个性化学习需求,又为名校培养了优质苗子。
青羊实验中学
成都市青羊实验中学是一所文化深厚、具有五十余年办学历史的现代初级中学,目前有优品道校区和光华校区这两个校区。优品道校区是本部,位于优品街99号,占地面积近30亩。

2019年7月,地处光华北二路159号,规划占地面积39万平方米的光华校区正式开校,是青羊实验中学“一校两点”办学的重要组成部分。光华校区教师团队由本部优秀骨干教师和区域内交流教师共同组建,保证新校区的教学质量。
树德实验中学(东区)

树德实验东区(原成都二十四中)位于成都市人民中路一段24号,毗邻省科技馆和市体育中心,是市校风示范学校,市级科创学校,有八十多年的办学历史,是市教委直属纯初中学校。2010年6月,树德实验中学(东区)正式揭牌。
树德实验中学(西区)
树德实验中学(西区)前身为成都市光华中学,于2007年6月正式更名为树德实验中学(西区)。学校位于草堂北支路5号,地处成都市西门著名的浣花风景文化片区,占地面积30余亩。

“创客教育”是学校的一大特色,先后获得“四川中小学创客教育示范基地校”、“成都市创客空间联盟理事单位”的授牌,并联合高校及专业机构,引入优质资源,以此推动学校的创客教育发展。树德实验中学(西区)的学生们将获得更多的学习平台,有助于提高创客思维能力,提升信奥编程素养。
石室联合中学(西区)
成都市石室联合中学(西区)的前身是成都市君平街中学,1999年迁到石人小区,更名为“成都市石人中学”,2007年6月,由石室联中输出品牌和引领团队,在此基础上成立了成都市石室联合中学(西区)。学校位于青羊区文苑路,靠近金沙遗址。

学校有时会组织研学活动,即让学生们背起行囊,行走在壮美山河间,亲身感受祖国文化的独特魅力。比如2019年秋季,学校便组织孩子们进行了一场研学活动,足迹踏遍阆中古城、红军纪念园、阆州醋厂、张思德纪念馆 、*德朱**故里、丁氏庄园 、蜀南竹海、九皇山、李庄古镇、北川羌族民俗博物馆、绵阳科技馆、两弹城、绵竹年画村、盐业历史博物馆、恐龙博物馆、燊海井等地。
成都十一中
成都市第十一中学校(女子实验学校)位于青羊区育婴堂街33号,前身是“成都华英女子中学”。学校始建于1895年,1993年由市教育局挂牌为“成都市科技创造(发明)学校”,2000年4月由市人民政府加挂“成都市女子实验中学”校牌。学校是四川唯一开展女生特色教育的公办学校,现为“中国陶行知研究会女学生教育专业委员会”常务理事单位。

目前学校是全国女子教育研究基地,并开设了大量的女生特色课程。作为特色课程之一的“艺体教育”成果颇丰,多次获得省、市、区表彰。学校的四川师范大学艺术教育基地班是与川师联合办学,由川师美术学院、传媒学院、影视学院进行课程设计,并由川师定期派教授到学校进行专业课程教学。
成都三十七中

成都市第三十七中学校成立于1957年,是一所市级校风示范校。学校位于青羊区培风东街388号,占地面积近70亩,是一所寄宿制和走读制并存的完全中学。近年来,教育教学水平不断提高。
成飞中学

成都市成飞中学原名“成都飞机公司子弟中学”,始建于1960年。1982年经省教育厅批准成为首批建设的省级重点中学,2002年经省教育厅批准成为四川省示范性普通高中,2005年正式规划入成都市教育局成为一所公办中学,并更名为成都市成飞中学。学校位于黄田坝经一路121号,占地面积80余亩,建筑面积20000余平方米,绿化面积7500多平方米。
文翁实验中学

成都市文翁实验中学始建于1940年,学校始终以“互联共赢、继往开来”为办学理念,以“为良师、成良教、育良才、铸良校”为办学目标,以“修己达人、以文化育”为校训,坚持课堂教育教学改革,努力提升学校办学品质,培养具有担当精神、全面发展的青少年。学校位于文家场正街184号,占地面积80 余亩。

(数据整理自网络,如有错漏,欢迎指正!)
青羊区公办初中的相关信息就盘点到这里,还有什么想了解的欢迎进群讨论!
来源:宁静姐姐家长论坛
作者:芒种老师