本文来源 “撤稿快讯” 官微
如需了解更多精彩内容请联系

2018年9月,上海交通大学医学院附属国际和平妇幼保健院、武汉大学人民医院妇产科在Molecular Therapy - Nucleic Acids(IF 8.886/Q1)期刊在线发表题为 “Elevated Tristetraprolin Impairs Trophoblast Invasion in Women with Recurrent Miscarriage by Destabilization of HOTAIR” 的论文。
论文作者:第一作者:Fu-Ju Tian(音译 田富居);通讯作者:Wei-Hong Zeng, Yi Lin (音译 曾伟红, 林宜)。

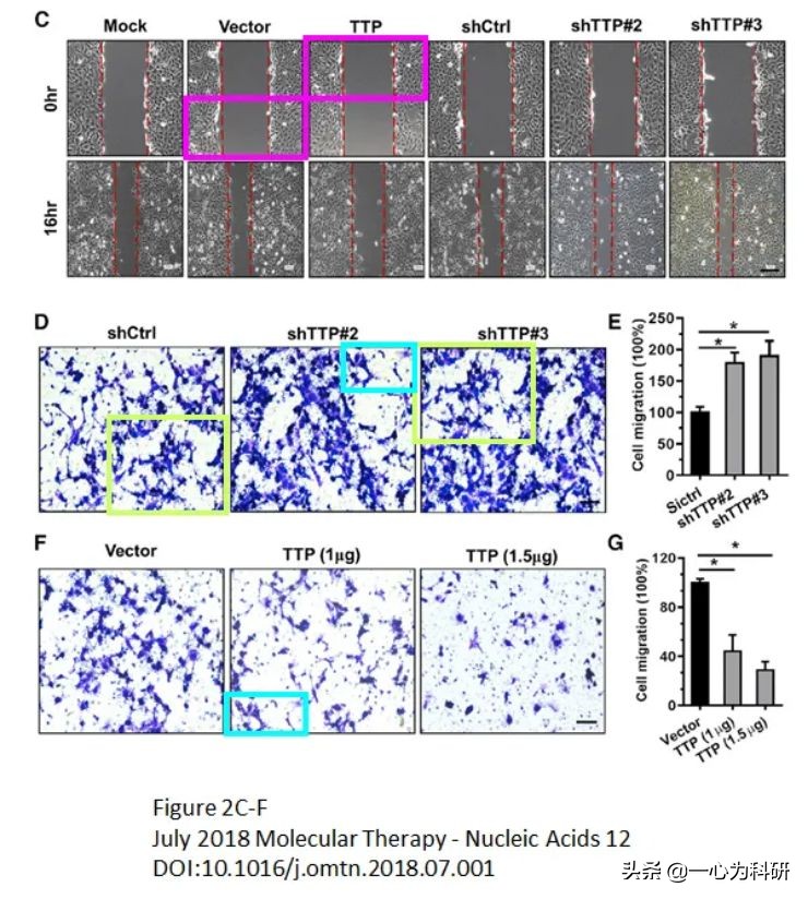
图2C细胞划痕图中,Vector组和TTP组的 0h照片出现部分重叠(红色框)。

图2C

图2D、F的Transwell细胞迁移图中,shCtrl组和shTTP#3组(绿色框),以及shTTP#2组和TTP(1μg) 组(青色框)出现部分重叠。其中,青色框标记出的重叠图像,颜色也似乎不同。这类问题有时出现在“外包”的论文中。


本论文在2014年11月正式发表后,读者质疑文章存在多处图片重叠的问题。第一作者已于2021年12月回复表示:
图2C中的两张图像确实来自同一组,并属于Vector组。这意味着Vector组中的图像是准确的,而TTP组中的图像已被滥用。对于每个组,通常会收集尽可能多的图像进行选择。他们真诚地为粗心大意道歉。
此外,他们仔细检查了图2D和2F中的Transwell图片的原始日期,发现在图2D中错误地使用了与图2F中相同的Transwell结果。该错误可能是由于使用相同的原始数据文件夹而合并了错误的图片分组。
这些变化不会影响这项工作的解释或结论。他们为这个错误感到遗憾。对于这个无意错误可能造成的任何混乱,他们向读者道歉。此外,这项研究确实是由他们自己完成的,没有外包。再次感谢读者对这项研究工作的提醒。如有必要,他们将提供Transwell和划痕实验的原始数据。
目前,他们已经联系了Molecular Therapy - Nucleic Acids期刊编辑部,正在等待出版编辑的回复。
参考信息:
https://pubpeer.com/publications/CE64C6DC03919160D64D64E4E14AF1
https://linkinghub.elsevier.com/retrieve/pii/S2162253118301410
本文来源 “撤稿快讯” 官微
如需了解更多精彩内容请联系