上篇讲完了支付宝保险,今天咱们就来聊聊互联网保险的另一巨头——微信保险,
作为拥有亿级流量的大平台,微信卖起保险来同样具有天然优势,它和支付宝一样,都不生产保险,只是保险的搬运工,
所以就算它再大再牛逼,最后和咱们签订合同,还是背后那些有牌照,负责设计产品的保险公司,出了险也只能找他们给你赔钱,不管哪个渠道的在销产品都一样,都是保险公司核保、承保、理赔,银保监会统一监管的,只要它敢卖,没一家不安全,谁都不敢乱搞,大家完全可以放心买。
那微信上的产品究竟如何呢?到底有哪几款值得入手?能不能称得上是市场最优呢?今天,保贝就来带大家全面测评下微信上的所有产品,是好是坏,相信大家看完一定会有自己的答案。
主要内容如下:
一、微信微保上哪些保险值得买?
二、微信上的各地『 惠民保 』值得加入吗?
三、关于微信大家最关心的其他问题汇总
1、微信上买的保险到时候理赔咋操作?
2、为什么微信上有的保险买不了?
一、微信上哪些保险值得买?
不像支付宝上的产品琳琅满目,微信上的保险就很克制,只上自己定制的产品,可选择性并不多,但依然不影响它在保险界打出一席地位,像微医保长期医疗、护身福等等,个个都称得上是明星产品,足以吊打市面上大多数同类产品。
那究竟哪几款产品值得买呢?直接上结论:

需要提醒大家的是,由于微信产品变化较快,具体还是要以实际投保界面为准。
有些人在投保时,甚至会发现微保上一些产品,自己压根找不到,就像微医保长期医疗险,保贝只能看得到保20年的版本,朋友却是两个版本都看得到,这很可能就是保险公司的大数据风控系统在作祟,具体保贝会在最后一部分详解,碰到这种情况大家也不用慌,随时可以来找保贝咨询。
1. 『 医疗险 』系列
跟社保一样,医疗险就是用来看病报销的,花多少报多少,实报实销,
假如你不幸生病或发生意外,就医所产生的住院费和医疗费,去掉免赔额和社保报销的部分,其余部分都能报,但只能报一次,不能重复报销,所以就算你同时买了多份医疗险,也没用。
有的人可能担心一份保额不够用,但现在百万医疗险的保额都做到了上百万,你说你得多倒霉,得多大病才能把这保额全部用完?一份完全足够了,大家只要挑选最适合自己的一款,买上就行。
目前微保上的医疗险,一共有7款,种类相当丰富,
其中,保贝强推的有2款:
· 微医保长期医疗险(6年)
· 微医保·长期医疗险(20年)
身体欠佳的人可以考虑购买:
· 全民保·普惠住院医疗险
· 微医保·中老年癌症医疗险(升级版)
剩下的几款保贝不做推荐:
· 微医保·百万医疗险
· 微医保·门诊医疗险
· 药神保·抗癌特药保障计划(基础版/升级版)

咱们一个一个来说,
放眼市面上的所有百万医疗险,说句实在话,做的已经是相当成熟了,保障都大差不差,所以在这种情况下,谁保证续保的时间长,成为了衡量一款医疗险好坏的最重要依据。
这也是保贝不止一次强调的,医疗险的续保条件,是一款医疗险的魂魄。
最直观的,如果今年得了癌症,第二年正需要钱的时候,保险公司反而不卖给你产品了,你说你怎么办?所以能保证续保多久,是我们挑选一款优秀的百万医疗险最最最重要的部分。
照这个逻辑,毫无疑问,保贝首先要推荐大家购买的,就是微医保的两款长期医疗险,无论是保证6年续保版本,还是20年版本,续保条件都十分优越。
· 微医保长期医疗险(保20年)
微保最新上线的,能保20年的微医保长期医疗险,其实就是保贝之前测评过的平安e生保·长期医疗,只不过是换了个名字,本质还是一款产品。
作为目前市面上,续保条件最优的产品之一,只要买了,就可以安心持有20年风雨不改,期间即使身体发生变化,理赔过,或者产品停售,也照样可以买,完全不存在每一年都要审核的顾虑。
但是该产品的费率是不保证的,如果赔付率超出行业平均水平,保险公司是有权涨价的,

但大家可以放心的是,这个钱不是保险公司说涨就涨的,必须满足以上几点条件,才可以调整,且每次调整都不得超过调整前费率的30%。
保障责任上,百万医疗险的四大基础责任,该有的也都有,一般医疗金高达200万,保证续保期间共800万限额,足够用了,
还有一点优化的是,一般医疗险的住院前后门急诊是前7后30天,这款直接给拓展到了前后30天;如果投保人数≥3人,还可以享受5%的费率优惠,算是一项特色福利,相当于买的多就便宜;
但客观来讲,这款产品也不是完美无缺的,比如患上重疾,医保报销后还有1万免赔额,而市面上大部分产品,均是0免赔,理赔门槛更低,看上面的表格就能对比出来;
而且作为长期医疗险的出头鸟,不报销外购药这点我也是比较介意的,要知道一些癌症靶向药,很多中小城市的医院没有,医生开具处方让去院外买,这部分不给报销,属实有点缺憾。
总的来说,微医保·长期医疗险(20年)还是非常不错的,看重续保条件的大可放心选择。
尤其是对年纪大的人来说,保障期非常非常重要!老人买短期医疗险一旦停售,再买别的就会很麻烦,而且大部分医疗险,能买的最高年级都卡在60岁,再大点就不卖你,保障直接断掉了,而这种55岁买了,可以直接安稳保至75岁,非常优秀了。
· 微医保长期医疗险(保6年)
作为支付宝上爆卖的好医保·长期医疗的对标产品,无论是保障内容还是续保条件,它都丝毫不见逊色。
先说续保条件,同样是一张保单保6年,只要你买了,在这6年内,即使你健康状况发生了变化,或发生了理赔,保险公司也不会拒保你,而且保证费率,完全不用担心停售涨价。
唯一不同的是,若6年后产品停售,想要再投保他家的其它医疗险产品,是需要经过审核同意才能购买,所谓审核,看的就是你有没有大额理赔过,得过什么病,像是癌症这种的估计续保无望,但外伤、意外事故等造成的出险,影响就不大,如此对比,这一点确实不如好医保,但也属于一流水平。
保障责任上,一般医疗额度200万,100种重疾最高可报400万,还可以报销肿瘤特效药,质子重离子治疗保额也多达100万,报销60%,保准够用。
免赔额也很有意思,每年递减,初始免赔额为1万,未出险的话最低可降至8000元,如果发生过理赔,则恢复到1万。
保费对比看也不贵,投保门槛也不高,职业准入宽松,除了部分高危职业均可投保,健康等小问题,还可以选择智能核保,
总的来看,微医保长期医疗险,和好医保长期医疗险(6年版)的表现可谓是旗鼓相当,在市场上都称得上是佼佼者,十分值得推荐。
如果你想买一款百万医疗险,这两个随便挑,闭眼入准没错!但还是那句话,医疗险是报销制,花多少报多少,不能重复报销,所以买其中一份即可,没必要多买。
· 微医保百万医疗险
有了微医保长期医疗险(6年/20年)的强势优势,微医保2020就显得逊色很多,尤其是续保条件,交一年保一年,随时面临产品停售或拒保的风险,保贝并不推荐。
如果之前投保了该产品,今年想要续保,身体条件允许的话,保贝更建议换成微医保长期医疗险。
对于年级大的朋友,可以考虑保20年的长期医疗,保障更安稳;年轻人则可以考虑保6年的长期医疗,虽然续保条件不如20年产品,但保障更全面,等到后面有更优秀的长期医疗险,再考虑换也来得及。
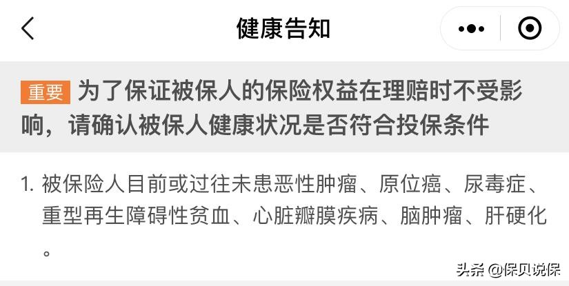
但微医保长期医疗险,保障虽然优秀,健康告知往往也较为严格,并非所有人都能买,有的人身体确实欠佳,小毛病不断怎么办?那也不是完全没得买,可以试试下面这两款产品,
· 微医保中老年癌症医疗险
不同于前几款产品,中老年癌症医疗险只赔癌症一项,其他重疾都不报,相当于一种缩减版的百万医疗险,
只要身体没有体检出来和癌症非常相关的疾病,如结节、囊肿、息肉等,通通都能投保,且最高80岁仍可投保,更适合高龄老人或身体欠佳的人购买。
该产品分为基础版和升级版,二者的投保年龄、保障责任和保险期限都相同,像质子重离子、外购药这些常见保障都有,还是比较全面的,
唯一的区别就是续保条件,基础版理赔恶性肿瘤后不可续保,但对于升级版,无论是原位癌还是恶性肿瘤,理赔后均可续保,

关于续保条件有多重要,保贝这里就不过多强调了,如果要买,大家只考虑升级版即可。
当然,续保条件最好的一款仍是好医保·终身防癌医疗,能买终身的,保贝当然更建议大家买终身,只是保费不能保证,看大家预算。
· 全民保普惠医疗险
同样是百万医疗险,全民保的保障额度、报销范围和报销比例都要低一些,也可以理解为缩水版的百万医疗险,只适于特定场景。
相较于旧版的全民保普惠住院医疗险,改版后的产品投保年龄从18-50岁扩宽至了0-65岁,覆盖的人群更广,这一点对咱们无疑更友好,
基本保障也有所提升,其中普通住院和癌症住院共享保额提高至100万,2万免赔额,但仍是仅报销住院医疗费用,像特殊门诊、门诊手术及住院前后门急诊都不包含,扣除免赔额后,经社保结算后可报销80%,未经社保结算则只能报50%,
但该产品的健康告知极为宽松,宽松到只有一条,

这也就意味着,不管你是三高、糖尿病,还是有各种结节问题,通通都能买!
而且保费极为便宜,像30岁男性,首年保费仅需要66元就可以投保。
虽然续保条件差了些,但对于身体欠佳,实在买不了其他医疗险的朋友,确实是不错的选择,怎么都比裸奔强,最起码先有个保障。
还有剩下的两款医疗险,保贝劝大家考虑都不要考虑了,
先来看微医保门诊医疗,首先对于门诊险这种小额险,我的态度一直是不建议购买的,毕竟发生概率高,买起来肯定贵,再者,像咱们平时去看门诊,本身也花不了多少,几百几千的费用大都负担得起,并不会对家庭造成太大的损失,完全可以选择风险自留,
但如果大家实在想买,想把所有的风险都覆盖住,也不是不行,但微医保上的这款门诊医疗险,最高报销比例只有70%,相比同类产品要落后了些,且只能买一年保一年,续保也要重新审核,一旦发生过理赔,大概率都不会再卖给你,总体保障较为单薄,保贝并不推荐。
还有药神保抗癌特药保障计划(基础版/升级版),一旦确诊癌症,就可以帮你提供各种特效药,价格也不贵,乍一看是个王者,但但凡懂点保险产品,都知道这只是相当于把百万医疗险中的特药责任,给单独拎出来了,像咱们平时买的百万医疗险中,本身都包含的有,着实没必要多花这几块钱。
当然,如果你买的百万医疗险比较坑,没有特效药,也可以考虑买上,本身也不贵。
2. 『 重疾险 』系列
不同于医疗险,重疾险属于给付型险种,只要得了合同上约定的疾病,达到理赔标准,保险公司就会直接赔一大笔钱,买多少保额就赔多少,买几份就可以叠加几份。而且重疾产品,不像医疗险只能保一段时间,重疾险基本上都是长期险,有的甚至可以保终身。
但说实话,微信的长期险, 做的 真的不咋地。放在微信上卖的重疾险,全网测下来,产品的性价比都不高,甚至还不如支付宝上面的重疾险。当然了,如果你对企鹅情有独钟,非要在微信上买,保贝觉得可以考虑的也就两款。
· 微医保·少儿长期重疾险
· 微医保·重疾险
至于剩下两款终身重疾险,大家可以直接略过,

· 微医保·终身重疾险
· 微医保·终身重疾险(可选轻症)
· 微医保·重疾险
微医保重疾险,注意,这个是一年期重疾险,交一年保一年,不建议买。
保障100种重疾+50种轻症(可选),其中重疾赔付100%保额,轻症赔付20%保额,
重疾没啥好说的,为了防止保险公司该赔的不赔,银保监会直接一刀切了25种高发重疾,占到了实际理赔数据的95%,保险公司也玩不出啥花样;
主要还是看轻症,核心11种高发轻症,微医保重疾险覆盖了10种,实力还是很强劲的。

但保障再优秀,它跟前面的支付宝健康福(保1年)一样,终究是个短期险,
始终存在两个硬伤,一是续保,二是保费
先说续保条件,一年期重疾险都不保证续保,一旦身体出点小毛病,这保险来年就不能买了,健康告知这个坎一年卡你一次,而且产品随时可能停售下架,我们随时会面临裸奔的风险;
还有保费,别看现在买起来便宜,它采取的是自然费率,以后随着年龄的增长,患上重疾的概率越来越大,保费只会直线飙升!
如图所示,长期算下来,实际掏的保费比一份长期重疾险都要高的多。

所以如果有条件,保贝还是建议大家有限配置长期重疾险,保障更加稳定和全面。
而这种短期险,更适合已经已经买了长期重疾险,想要叠加保障的人,或者想要保障但预算不足的年轻人,做个短期过渡。
· 微医保·少儿长期重疾险
微保上唯一的一款少儿重疾产品,有三档保额可选,10万/30万/50万,
包含100种重疾+35种轻症+10种少儿特疾,
其中重疾赔付100%保额,轻症赔付30%保额,若不幸确诊少儿特疾,还可获得双倍赔付,即买50万保额,可以获得100万赔付。
身故则是和其他少儿定期重疾一样,返还已交保费,
整体来说,少儿长期重疾险的保障内容没什么特别,不过就是些基础保障,甚至还有些不足,
但该产品最大的卖点是便宜!
由于只保到了23岁,极大的提高了杠杆,像0岁宝宝投50万的重疾保障,一年才不到500块钱,如果预算有限,且可以接受这种只保到23岁的消费型产品,也是可以考虑的。
· 微医保·终身重疾险
总体来说中规中矩,保障责任简单,100种重疾可赔付1次,身故赔付已交保费,
但价格真心不便宜,30岁男性投保50万保额,每年保费接近七千,
同样的价格,完完全全可以在市面上买到保障更丰富的产品,如前面提到的超级玛丽2号Max,多了轻症和中症的保障,每年也只需要5515元,至少便宜了20%。
有这预算,还不如买其他保障更全面的产品,这款微医保终身重疾险优势真不大。
还有下面这款微医保·终身重疾险(可选轻症),
保障责任同样十分简单,100种重疾可赔付1次,也可以自由选择附加轻症及轻症豁免。
但轻症赔付比例只有20%,市面上很多重疾险的轻症赔付比例都达到了25%-30%,着实不占优势。
价格也是,与市面上其他同类产品相比,要贵了30%-40%左右,属实不推荐大家购买。
这么大的一个台子,我测评完,竟然没有找到一款可以拿的出手的重疾险,微信,要奋进啊。
3. 『 意外险 』系列
意外险就是最普世的一个险种,门槛低、保障范围广、杠杆高,无论哪个年龄阶段都能买,
微保上的意外险,一共有3款,
其中,保贝更推荐大家购买少儿和中老年版本,
· 护身福·中老年意外险
· 护身福·少儿意外险
但对于成人意外,保贝并不推荐
· 护身福·成人意外险

· 护身福·中老年意外险
护身福中老年意外险,是微信平台定制的,针对中老年人群的一款意外险,总共分为三个版本:安享版、尊享版和怡享版,其中意外身故统一都是5万保额,意外伤残、医疗和住院/骨折津贴,则是不同的版本对应不同的保额。
和同类产品相比,这款产品更侧重意外伤残和意外医疗方面的保障,意外医疗保额最高能买到10万,虽然只能报销90%,考虑到老年人年纪大,腿脚不便,更容易摔倒骨折,还是相当实用的,
包括特色保障,意外骨折住院津贴最高赔付2万,都十分适用于中老年人,
保费也不算贵,以尊享版为例,45-65岁一年只需要246元,就可以买到,性价比很不错。
不过有一点要注意的是,意外险一般是没有健康告知的,而这款产品是符合健康告知才能投,但有也是很宽松,一般人都能买上,保贝还是很推荐给家里的老人购买的。
· 护身福·少儿意外险
护身福少儿意外险,也分为了基础版和升级版,
最大的亮点就是意外医疗,0免赔,且不限社保范围,保额十分充足。

其中基础版可投保年龄为0-17岁,虽然只保意外身故/伤残和意外医疗,但20万保额一年只要69元,真心便宜;
升级版则根据不同的年龄段,增加了不同的保障责任,保费也有所不同,
比如0-5岁,增加了意外住院津贴、意外骨折/脱臼津贴、预防接种保障,对小孩子来说都很实用,保费也就比基础版贵了30元;
5岁以上则增加了监护人责任,说白了就是熊孩子险,这个年龄段的孩子正是活泼好动的阶段,搞破坏能力一流,
比如踢球不小心把别人家的窗户砸碎了,本来是应该由熊孩子的父母赔的,但是因为意外险包含了监护人责任,那么父母就可以一分钱不花,让保险公司代为赔偿。
总的来说,无论是基础版,还是升级版,护身福少儿意外险都值得选择。
· 护身福·成人意外险
如果是放在之前,保贝还是会向大家推荐护身福成人意外险的,
该有的保障都有,一共有3种保额可选,30万、50万、100万,对应的意外医疗保额分别是3万、5万和10万,可选的保额都比较高,
但是在8月20日产品调整后,护身福成人意外险,取消了原本的猝死保障,先不说猝死频率有多高发,你这价格还跟以前一样,性价比大大降低,再买的意义确实不大。
4. 『 定期寿险 』系列
所谓定期寿险,就是在一定期限内死亡或全残,保险公司就会直接赔一大笔钱,
正是因为责任简单,寿险的保障内容玩不出什么花来,基本都大差不差,所以挑选起来也非常简单,哪款便宜买哪款即可。
而微保上的定期寿险,一共有3款,但性价比都不高,保贝一个都不推荐。
· 孝亲保·高保额定期寿险
· 孝亲保·高保额寿险(返保费)
· 孝亲保·孝顺金寿险

哪怕取其中保费最为便宜的孝亲保高保额定寿,和目前市面上性价比之王的定海柱2号做对比,
同样是30岁男,100万保额,保至60岁,定海柱2号足足比孝亲保,便宜了27%不止!讲真,有这钱拿来吃顿热乎乎的火锅它不香吗?
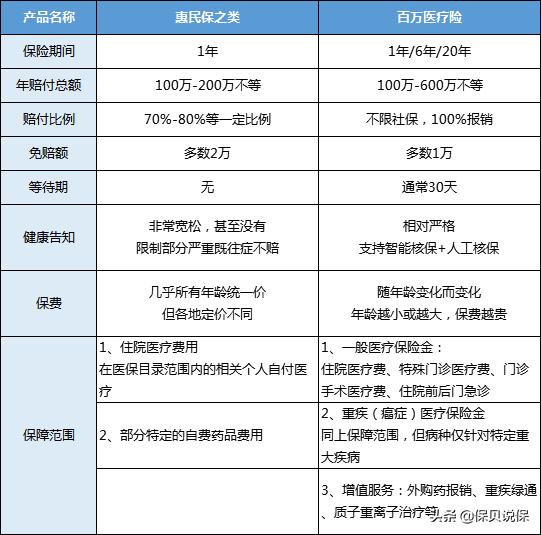
二、『 惠民保 』值得加入吗?
支付宝有相互宝,微信有惠民保,同样是保险领域的创新产品,二者的本质却并不相同。
前者是一种民间互助计划,惠民保,则是各地政府联合保险公司,为咱们老百姓谋取的一项带有福利性的医疗险,是正儿八经的保险公司在背后承担全部金融风险的保险。
这两年国家医保的改革,提出来商业保险公司多分担咱们老百姓的压力,尤其是大病,就是官方文件说的,“鼓励大病健康险的发展”。在这个背景下,从今年下半年开始,惠民保发展 的 如火如荼,许多互联网保险平台都从中看到了契机,纷纷想要加入分一杯羹,

腾讯微保自然不甘落后,一手对接政府,一手对接保险公司,牵头做起了这个事情,借着自身流量的优势,为惠民保提供了一个销售平台,咱们在微保上看到的 “全民保(市民版)”,指的就是惠民保,目前已经对接了10个省份,全面覆盖了51个有本地惠民保的城市。
虽然它采取的是“一城一策”的方式,但梳理了各个城市的保障内容,整体都大差不差,主要作用就是用来报销大病的治疗费用,包括住院费和一些特效药等等。

作为政策性的保险,惠民保有着普通保险不可比拟的优势,
第一肯定是便宜,每年只需要几十块钱,就可以享受上百万的保额,杠杆极高;
第二也是最重要的,惠民保的投保门槛极低!不限年龄、没有健康告知,几乎只要有医保就能买,别以为这点不算啥,对于身体欠佳和老年人这类很难投保的弱势群体,惠民保简直就是他们的福音,用最低的价格,让社会底层群众也拥有了一个兜底大病保障的机会,建立起了城市的“第二医保”,
但是保险公司毕竟不是慈善机构,要是既便宜保障又全面,最后铁定得崩盘,底儿都能赔穿,
所以惠民保也不是完美无缺,这类产品的理赔门槛,远比大家想象中要高很多!用药也有限制,免赔额直接设置为两万,也就意味着现实中看病不花个七八万,你压根就用不上它。
说白了,惠民保更像是一个基础版的百万医疗险,二者都是用来报销医疗费,保额高达上百万,但是惠民保的保障范围更小,基本与医保重合,同样是依托于医保目录,只是提供了比基本医保更高的保额,和略广的保障范围,所以惠民保并非所有人都适用。

对于身体健康、又有充足预算的年轻人,肯定还是首选百万医疗险,无论是保障范围还是报销比例,都要远远优于惠民保,也不会担心会过不了健康告知。
但反过来,对于身体欠佳、上了年纪,条件又困难的弱势群体,惠民保甚至就是他们唯一的选择,这类人也恰恰是惠民保真正想帮的人。
所以我建议,如果你因为身体原因,参保不了,百万医疗险,现在只有医保这一层保障,
那只要你所在的城市出的有惠民保,甭犹豫赶紧买上,肯定有用,这种政企合作的医保项目,就是羊毛,该薅就薅。
但有一点要提醒大家,和医保一样,惠民保也是有投保截止日期的,具体时间在投保页面都写的有,如果想买,大家一定要抓紧时间,能保一年是一年。

至于惠民保为什么这么便宜?产品会不会赔穿?做到一半会不会夭折?等等这些大家最关心的问题,保贝之前的这篇文章里都写的很详细,需要的可以去看看。
几十块可保上百万!癌症都能投,政府定制的“百万医疗险”,就是不一样!(内附投保教程)
三、关于微信保险,大家最关心的其他问题汇总
1、微信上买的保险到时候理赔咋操作?
还是那句话,不管你是在网上还是线下买的保险,理赔操作步骤都一样,最后真正赔咱们钱的,都是背后的保险公司,微信的作用也只是代为提交理赔申请而已,
包括线下保险也是,代理人充当的作用,不过是在中间跑腿帮你递了个资料,最后赔不赔他们说了也不算,还是要看合同定义,这些事情甚至咱们自己都可以搞定。
那微信上买的保险,理赔具体怎么操作呢?
很简单,三步走,即理赔报案——提交理赔材料——完成理赔,不同的产品操作细节不太一样,但大差不差,具体流程在每款产品的详情页都有说明,
①理赔报案
主要有两种方式,一是拨打保险公司全国统一客服热线,二是直接通过微保平台在线申请理赔,

但一定要注意及时报案!!!
很多保险公司都会有时间规定的,一旦超出期限,很可能会加大保险公司的审核难度,最后理赔效率降低不说,还可能会加收勘察费用,造成不必要的麻烦。
比如微保上的这款孝亲保高保额定寿,就要求在事故发生后30天内完成,大家一定要注意,越早报案越好。

②提交理赔材料
保险公司在受理报案后,会一次性告知需要准备的理赔材料,用户可通过微保平台在线提交理赔材料,比如微医保百万医疗险,出险了需要准备的材料就是下面这些,

过程中大家一定要保留好单证原件,部分理赔申请,保险公司是会要求补充资料或者寄送单证原件的,具体还是要以保险公司的通知为准。
③完成理赔
提交材料后,保险公司会对客户的出险情况等等进行审核,只要符合合同定义,保险公司就一定会赔你,把钱打到咱们指定的账户中,处理快的第二天就能到账,非常方便。
如果你在理赔中遇到了什么难题,或不懂的地方,还可以直接添加微保管家,会有专人全程1对1指导你如何理赔,少走弯路,整个服务过程还是十分便捷、贴心的。
2、为什么微信上有的保险买不了?
微信上本来产品就不多,好不容易挑到一款心仪产品,不少人发现自己居然买不了,甚至看都看不到,这究竟是怎么一回事?明明自己什么都没干,怎么莫名其妙就不给投保了呢?

究其根本,还是保险公司的大数据风控系统在作祟,当系统判断到被保人风险偏高时,就会自动拦截投保。
至于这些用户数据从何而来,就算保险公司无可奉告,相信大家也不言而喻,身处大数据时代,还谈何隐私?
像咱们平时网上预约医生看个病,买个药,甚至只是单纯的在网上搜索过各种疾病等等,都有可能被保险公司检测到,然后自动去匹配健康告知与核保规则,一旦发现异常,系统就会自动判断不符合健康告知,从而无法投保。
其实不单是微信,包括支付宝这些互联网保险产品,都是有可能被风控的,不过大家也不用过于担心,风控拦截毕竟不是正式的核保,并不会留下拒保记录,更不会影响咱们购买其他的保险。
就算碰到这种情况,咱们也可以向保险公司申诉,只要申诉成功,就可以正常投保,不过流程相对麻烦,如果不是十分执着于这款产品,保贝还是更建议大家换款产品,早买早安心。
写在最后,
最近两年,互联网保险发展势头正旺,
为了疯狂抢占线上市场,各大保险公司都是挤破了头,爆款产品一月一出,三月一换,价格战轮番上演,
但各方势力无论怎么拼杀,对于咱们用户而言,无疑是坐收渔翁之利的大好机会,趁着红利期,能买赶紧买!甭管是通过线下还是线上,最终跟咱们签订合同的都是背后的保险公司,大家大可放心买。
那些所谓的线上不好赔的,说到底都是不符合健康告知,毕竟像支付宝、微信这种互联网保险,都是自助下单,要通过智能核保后才能买,但现实是,大部分人身体或多或少,都会有些小毛病的,有些产品可能压根都买不了,结果看不懂健康告知,稀里糊涂就买上了,最后肯定不会赔。
所以说,学习一定的保险知识还是很有必要的,这也是保贝为什么始终在致力于,用大白话为大家科普最基础的保险知识,授人以鱼,终究不如授人以渔。
当然,如果你实在没时间学习,也可以直接来咨询保贝,保贝一定会知无不言,实事求是帮大家分忧解难的。