获取报告请登录【未来智库】。
1、核心观点:B2B 平台领导者,平台、科技、数据打通工业互联网
B2B 和产业互联网领先平台,进入快速成长期。公司是国内领先的 B2B 和产业互 联网平台,依托国联资源网、多多平台、国联云等分别开展商业信息服务、商品交 易业务和互联网应用服务,多多电商平台是公司主要收入和利润来源,提供网上商 品交易服务(包括自营和第三方)和 SaaS 服务。2019 年和 2020H1,公司实现营业 收入 72.0 亿元(+95.9%)和 58.1 亿元(+133.0%),公司实现归母净利润 1.6 亿元 (+69.3%)和 1.1 亿元(+75.0%),公司进入高速发展期。
2. B2B 和产业互联网领先平台,进入快速发展期
2.1. 十余年产业深耕,成就 B2B 和产业互联网领先平台
B2B 和产业互联网领先平台。国联股份成立于 2002 年,是国内领先 B2B 电商和产 业互联网平台,依托国联资源网、多多平台、国联全网等分别开展商业信息服务、 商品交易业务和互联网应用服务。公司成立初期主要从事黄页业务,随着互联网的 普及,2005 年,公司开始借助于互联网为企业提供 B2B 电子商务服务,可分为两 个阶段:
2005-2013 年,公司发展以商业信息服务为主的 B2B 1.0 业务。公司成立初期主要 从事黄页业务,2005 年公司借助互联网开始提供 B2B 电子商务服务,2006 年,公 司创建国联资源网作为 B2B 信息服务平台,线上提供供需信息展示和商机发布撮合 服务,线下提供供需对接和营销推广服务。
2014 年至今,公司切入商品交易阶段,逐步走向产业互联网。2014 年,B2B 电子 商务发展到以网上商品交易为核心的新阶段,公司基于国联资源网中具有优势的产 业分网,陆续成立涂多多、玻多多和卫多多肥多多、纸多多、粮油多多垂直电商平 台,为涂料化工、卫生用品、玻璃、造纸、化肥、粮油等产业上下游提供自主电商、 第三方电商和 SaaS 服务。此外,公司通过小资鸟、国联全网、西南电商分别于 2014 年 12 月、2015 年 3 月、2015 年 8 月开始提供“互联网+”解决方案和电商运营等 互联网技术服务。2020 年,公司启动“平台服务、科技驱动、数据支撑”的产业互 联网战略。

商业信息服务为基,布局垂直电商平台和“互联网+”业务。公司通过国联资源网 提供商业信息服务,主要通过提供会员服务,向企业会员收取订阅费和服务费,国 联资源网业务覆盖 100 余个工业行业领域,拥有超过 250 万注册会员企业、1000 万 黄页数据库和 5000 万招投标信息资源,是公司垂直电商平台和“互联网+”技术 服务的基础。多多电商平台是公司主要收入和利润来源,提供网上商品交易服务(包 括自营和第三方)和 SaaS 服务。此外,国联云平台定位于产业和企业数字化技术 服务平台,提供全网技术架构、电子商务、云 ERP、智慧工厂等解决方案和行业直 播、远程办公、视频会议等云应用服务。

管理团队稳定,骨干成员产业功底深厚。公司创始人刘泉先生和钱晓钧先生毕业于 中国人民大学,现分别担任公司董事长和总经理;公司董事、副总经理兼董事会秘 书刘源女士于 2000 年加入团队;公司副总经理潘勇先生于 2007 年加入公司;公司 董事、财务总监田涛先生于 2004 年加入公司等,公司主要管理人员大多伴随公司 发展十余年时间,产业功底深厚。
股权比例较为集中。截至 2020 年 6 月 30 日,公司前十大股东中持股比例合计占总 股本 60.47%,实际控制人刘泉先生和钱晓钧先生的持股比例分别为 19.70%和 19.91%。公司还拥有安泰盛投、国锦盛世和宏联科创三个员工持股平台,系 2011 年 12 月公司第一次增资时设立,间接持有公司 3.77%股权,涉及国联资源网各部门、 涂多多、卫多多和玻多多等骨干人员近百余人。

2.2. 业绩增速亮眼,多多平台进入快速成长期(略)
3. B2B 行业空间广阔,竞争格局一超多强
3.1. B2B 行业空间广阔,产业互联网链是未来趋势
B2B 电商历经信息黄页时代和交易平台时代,向数字化供销新时代发展。B2B 电子 商务指企业与企业之间通过互联网及线上线下结合方式进行商业信息的交换、传 递,开展电商销售活动的商业模式,一般以工业品和原材料的信息服务和商品销售 为主。回溯 B2B 电商发展,经历了三个阶段。B2B1.0 模式兴起于 2000 年前后,以 信息交互为主,主要解决企业获取供求信息的途径和及时性问题,以撮合交易为主, 典型公司如阿里巴巴、环球资源、慧聪集团、中国制造网等综合型和垂直型 B2B 平 台。第二阶段是从 2012 年开始的交易平台时代,随着大数据、云计算、物联网等 技术的不断应用以及经济周期特别是产业周期的变化,在线交易、SaaS 服务等开始兴起,B2B 行业由信息服务发展到网上商品交易。第三阶段是从 2017 年开始的数 字化供销时代,数字化供销时代仍处在探索阶段,此阶段电商平台开始逐步建立物 流、金融等供应链基础设施,并开始形成生态合作伙伴服务体系,打通采购、设计、 生产与营销的产业间协同。

中国 B2B 电商市场增长迅速,2020 年交易规模将达到 31.50 万亿。近年来,中国 B2B 电子商务市场的交易规模一直以较快速度增长,从 2012 年的 6.25 万亿元迅速 增长到 2018 年的 22.50 万亿元,复合增长率 26.82%,营收规模从 160 亿元增长至 600 亿元,复合增长率 24.64%,根据中国电子商务协会的预测,2020 年中国 B2B 电商市场的交易规模将达到 31.50 万亿元。

中国工业品 B2B 电商市场线上交易规模迅速提升,预计 2019-2024 年 CAGR 为 25%-30%。根据贝恩公司和阿里巴巴 1688 联合发布的《产业协同,价值深耕:中 国新一代工业品电商的趋势展望》报告显示,中国工业品类 B2B 电商快速发展,2015 年至今,工业品类 B2B 电商线上交易量年复合增长率约 30%,2019 年达到 7000 亿 规模,但电商渗透率仅 2%左右,仍处发展初期。未来随着交易量迅速增加带来的 规模效应,以及营销服务、金融服务、交付/售后服务、数字化赋能等基础设施的完 善,预估到 2024 年,整体工业品类线上交易规模将达到 2.3 万亿,整体渗透率达到 5%左右,预计 2019-2024 年,中国工业品 B2B 电商市场线上交易的 CAGR 为 25%-30%,其中 MRO、电工电气、机械汽配、化工四个行业的线上交易增速将达 40-50%。
不同品类的线上交易渗透率整体水平较低且差别较大。工业品类 B2B 电商的整体渗 透率处于较低水平,MRO、电工电气、机械汽配、化工都处于<5%的水平。其中, MRO(非生产性物料)品类标准化水平高、上下游分散,渗透率为 3-5%,化工行 业标准化水平相对低、上下游相对集中,并包含大量生产性物料,渗透率小于 1%。

以钛产业链为例,市场空间约 1000 亿元,2018 年涂多多的渗透率约 1-2%。根据 Wind 产业库数据,2019 年,中国钛*粉白**产量为 325 万吨,钛精矿约 450 万吨(参 考 2018 年数据),四氯化钛产量约 72 万吨,海绵钛 12 万吨,参考涂多多平台上的 相关产品价格,我们预计台产业链的这四类主要产品的市场空间约为 600-700 亿元, 考虑到钛精矿、金红石等其他钛产业链产品,整体钛产业链市场空间约 1000 亿。 2018 年,涂多多的收入构成中,钛*粉白**、钛精矿、四氯化钛分别实现收入 6.8 亿元、 1.4 亿元和 1.7 亿元,渗透率分别为 1.4%、2.0%和 3.7%,考虑到金红石(1.6 亿元)、 钛渣(0.7 亿元)等单品收入贡献,涂多多的整体渗透率约 1-2%。此外,涂多多平 台深耕钛产业链,发展相对较为成熟,公司新开拓的如醇产业链、涂料产业链、塑 料产业链等,其渗透率处于更低水平,结合电商行业具有显著的头部效应,未来提 升空间广阔。
从交易电商模式走向产业链服务是未来趋势,数字科技与生态体系持续驱动工业电 商发展。当前大部分 B2B 电商现在仍处于“交易+服务”阶段,尚未完全挖掘客户 全生命周期的价值。B2B 电商未来的发展方向是向产业链集成服务平台提升,依靠 物联网、人工智能、云计算、大数据等数字科技技术提供营销服务、金融服务、交 付/售后服务、数字化变革。同时借助生态体系不断完善,进一步提升交易链路上各 环节的效率,为供购企业持续创造价值。

3.2. 一超多强的竞争格局,公司在细分领域构建壁垒
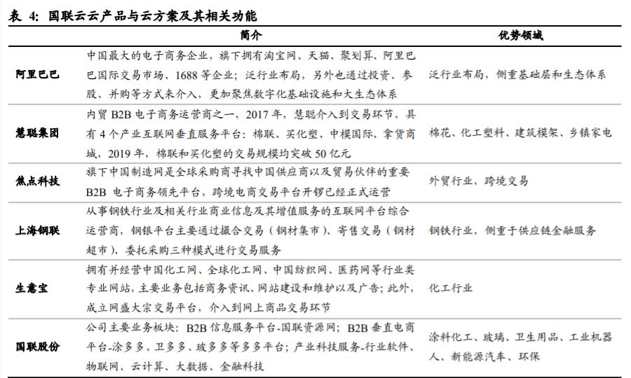
中国 B2B 电商市场呈“一超多强”、“各有所长”的市场格局,公司的营收和盈利规 模均处于优势地位。以阿里巴巴为 B2B 行业领军者,慧聪集团、上海钢联、*意宝生**、 焦点科技、国联股份等多个竞争者多头并立。据电子商务研究中心监测数据显示, 按净额确认营收的方法(净营收=GMV*佣金率)统计,2018 年中国 B2B 电商平台 市场中,国联股份以 6.1%的市场份额排名第五。电子商务研究中心于 2020 年 5 月 28 日发布的《2019 年度中国电商上市公司数据报告》显示,2019 年,产业电商总 营收前十名的上市公司营业收入达 2541 亿元,平均营收 254.1 亿元,公司以 71.98 亿营收排名第六位;产业电商上市公司净利润总额为 9.14 亿元,净利润排名前三的 是冠福股份(6.89 亿,同比增长 125.41%)、上海钢联(1.8 亿,同比增长 49.34%)、 国联股份(1.59 亿,同比增长 69.34%),公司排名第三位。

多强各自在不同领域占据优势。每个细分行业的产业互联网平台核心的竞争壁垒在 于先发优势,阿里巴巴在 B2B 领域采用泛行业布局,另外也通过投资、参股、并购 等方式来介入,更加聚焦数字化基础设施和大生态体系。由于市场空间足够广阔、 当前线上渗透率较低,因此多强大都专注在垂直领域的应用层,凭借先发优势占据 不同的赛道。如慧聪集团在内贸服务领域和广电、工程机械、IT 行业,上海钢联在 钢铁行业,*意宝生**在化工行业,焦点科技在外贸服务领域具有各自领先优势。国联 股份主要在在内贸服务领域和涂料化工、玻璃、卫生用品、工业机器人、新能源汽 车、环保等行业具有领先优势。

4. 多多平台:从交易切入,越做越“多”的垂直产业互联网平台
多多平台是公司面向交易服务型 B2B 电子商务平台,为交易、结算、供应链管理等 服务的电子商务平台,盈利模式以自营电商差价、交易服务费等为主。从业务细分 来看,多多平台提供自营电商、第三方电商和 SaaS 服务三类服务,自营电商是公 司获得收入的主要经营模式,第三方电商服务和 SaaS 服务目前均为免费。

商品交易业务收入大幅提升,毛利率略有下降。2019 年,商品交易业务收入达到 70.59 亿元,同比增长 101.01%,较 2018 年 90.03%的增速有所提升,主要由于:1) B2B 行业整体升级拓展,公司受益于工业电子商务时代的到来;2)以涂多多、卫 多多、玻多多为代表的多多平台交易量和营收不断提升。2019 年,商品交易业务的 毛利率为 5.05%,相比 2018 年下降 0.53 个百分点,商品交易业务毛利率较低的原 因是:1)商品交易业务将下游付款金额确认为收入;2)多多平台发展初期,为扩 大平台影响力,一般采取薄利多销的策略以扩大交易规模,平台具备一定规模效应 后,毛利会有所提高。3)部分品类业务的毛利率较低。

我们认为多多平台的核心壁垒为:
1) 国联资源网深耕十余年构建产业资源积累壁垒,成为公司进军 B2B 电商和产业 互联网平台的基石。
2) 多多从交易切入产业互联网平台,构建信任、数据和科技的先发优势。
3) 形成行业策略、团队策略、产品策略、上游策略和下游策略经营,多多平台依 据产业链思维迅速拓展。
4) 积极推广 SaaS 化工具,践行平台战略发展产业互联网
4.1. 国联资源网:公司进军 B2B 电商和产业互联网平台的基石
国联资源网深耕十余年构建产业资源积累壁垒,成为多多电商平台孵化基石。国联 资源网成立于 2002 年,主要为各行业客户提供基于互联网、线上线下结合的商业 信息服务,包括网站会员服务、会展服务、行业资讯服务和代理服务。经过近 20 年积累,国联资源网拥有丰富的电子商务服务经验、行业资源和会员基础,涉及 100 多个行业,拥有 255 万注册会员、20 余万活跃用户和 1000 万企业黄页数据库,构 建起 B2B 产业资源的竞争壁垒,是公司 B2B 垂直电商平台和“互联网+”技术服 务的基础。国联资源网的行业资源支持公司孵化不同垂直领域的多多电商平台,如 涂多多来自于涂料产业网、油墨产业网、胶黏剂产业网、水性涂料行业协作联盟等 行业分网;卫多多来自于卫生用品产业网、造纸产业网、生活原纸行业协作联盟等 行业分网;玻多多来自于玻璃产业网、玻璃行业协作联盟等行业分网。其创始核心 团队成员均在国联资源网的相关行业分网工作多年,行业资源丰富,而多多电商的 技术团队也是在国联资源网技术团队基础上扩建设立。2016-2018 年,公司商业信 息服务收入分别为 1.13/1.19/1/13 亿元,总体表现平稳;2016-2018 年,国联资源网 注册会员数稳中有增,分别为 220/232/244 万人。

多多平台客户主要由国联资源网会员转化而来,积极拓展其他来源,获客依赖性持 续下降。ToB 交易信任度建立较慢但粘性较强,多多平台会员发展较快的原因在于 以前在做互联网信息服务、国联资源网服务的时候,具备了大量的注册会员的基础。 从用户端看,国联资源网是多多平台交易会员和供应商的主要转化来源,但来自相 关行业分网的客户数量与供应商数量占比均表现出下降趋势,体现出多多平台在依 托原行业分网的长期积累发展的同时,积极向外拓展客户渠道与供应商渠道,对原 行业分网的获客依赖性持续下降。以涂多多为例,2016-2018 年,涂多多平台来自 相 关 行 业 分 网 的 客 户 数 占 比 ( 81.0%/64.1%/62.6% ) 以 及 供 应 商 占 比(88.7%/81.1%/79.3%)逐年下降,说明多多平台获客渠道对原行业分网的依赖性持 续下降;而来自相关分网的商品交易收入金额占比(81.0%/93.8%/91.3%)和商品采 购金额占比(91.5%/85.6%/96.9%)维持较高水平。


国联资源网潜在可转化客户空间仍然广阔。整体来看,截至 2020 年 6 月 30 日,多 多平台的注册用户数 23.4 万户,交易用户数为 5845 户,国联资源网的会员数超过 250 万人,暂不考虑多多平*独台**立发展的会员,从国联资源网会员到多多平台注册 用户的转化率约 9%,潜在客户空间仍然广阔。

4.2. 从交易切入产业互联网平台,构建先发优势
从交易切入,构建用户信任壁垒。传统 B 端产品的供应链条中,一般销售中间层级 较多,如总代理商、代理商、经销商、批发商等,对于终端采购企业,存在价格高、 假货多、产品质量参差不齐、采购流程不透明存在灰色地带等痛点;对于供应商, 也存在着因为假货影响厂家商誉、无法及时获取终端数据而对市场变化反应迟钝的 痛点。对于 B 端用户,其对产品品质和服务质量的要求远远高于消费市场,因此信 任成为 B2B 商业中的重要因素之一。不同于从技术或者金融切入,公司深耕产业多 年,多多平台选择从交易切入产业互联网平台,通过长期多笔交易构建用户的信任 度,形成信任壁垒,构建先发优势。

数据积累+科技赋能,多层次构建先发优势。相比于消费互联网,B 端产品的交易 数据较少,例如,某化工产品细分品类单年交易小于 200 单,难以获取有统计意义 的数据分析。公司深耕产业链多年,从最初的黄页时代、国联资源网信息服务平台 以及后续开拓的多多电商交易平台,在部分行业有足够长且足够多的数据积累,相 比于后来者构建起数据方面的先发优势。此外,多多平台的业务之一即是提供 SaaS 服务,为供应商和用户提供云 ERP、电子合同、在线支付、智慧物流、智慧工厂、 金融科技等数字化服务,公司目前主要向用户免费提供信息化工具,以培养用户习 惯,在后续的企业数字化转型中构建先发优势。
先发优势壁垒已构建,多多平台复购率超过 90%。根据公司公告披露,截止到 2020 年 6 月 30 日,多多平台的交易客户数为 5845 户,其中老客户数 3161 户,新客户 数 2684 户,老客户复购率(即客户留存率)为 92.02%,推算出 2019 年多多平台的 交易客户数为 3435 户。根据公司披露 2018 年多多平台的交易客户数为 1518 户, 假定留存率为 90%,可以推算 2019 年的交易客户中,大约 1366 户为老客户,2069 户为新客户。总结来看,多多平台的老客户留存率较高,存量积累逐步构建公司业 务基本盘,新客户拓展加速,带动整体业绩高增长。
4.3. 五大经营策略,依据产业链思维拓展越做越“多”
拼多多模式的集合采购是多多平台的核心特色业务。集合采购的具体交易流程包括 预谈(上游)——上架(挂网)——归单(定金)——确货(预付)——确单(预 收)——发货——收货——完成交易。资金流转方面,公司和上游签订正式采购合 同后,向上游支付预付款;并与下游拼单客户签订正式销售合同,收取预收款,由 于拼单客户一般需提前缴纳 10-20%的定金,违约意愿较小。

五大运营策略,助力多多平台业绩增长。多多平台业绩的迅猛增长验证了其五大运 营策略的成功:即行业策略、团队策略、产品策略、上游策略和下游策略。行业和团队策略是多多电商能够不断向新行业“横向复制”的基础,产品策略则是平台纵 向上深入产业链的抓手,上下游策略则体现了平台通过对接产业链上下游企业,实 现了为产业链产销环节创造价值。具体来看:
1)行业策略:选择上游相对集中、下游高度分散且中间环节较多的行业,中小企 业对上游议价能力弱且对于上游企业服务中小客户成本高,公司可以通过集小单为 大单,为下游客户提供价格更低的产品;
2)团队策略:利用国联资源网积累,选择具有多年产业深耕经验的团队;
3)产品策略:采取“单品突破+品类复销+供应链上下游延伸”策略,初期集中优 势力量发展主要产品,并做好用户复购,扩大交易量迅速获得对上游的话语权;同 时扩大交易品类,向上下游延伸。
4)上游策略:采取核心供应商策略,与主要供应商签订长期合作协议,保持议价 能力且稳定货源。
5)下游策略:采取集合采购、拼单团购的模式,使下游客户获得价格更低的产品, 和大客户签署协议保障稳定的客户需求。

从单品到产业链,上下游延伸。公司产品拓展的逻辑主要体现在两点,其一是供应 链上下游延伸策略,以涂多多为例,公司首先在钛*粉白**实现单品突破后,上游方面 向钛*粉白**生产原料钛精矿、金红石和钛渣等拓展,下游方面向造纸、塑料、油墨和 涂料等拓展。公司针对上下游不同品类的供应商和采购商的转换,可以有效降低沟 通和信任成本,降低销售风险,强化与主要客户和供应商的稳固关系。

拓展新产业链,带来新的市场。2016-2018 年,涂多多主营业务中钛*粉白**的销售额 分别为 6.1/7.9/6.8 亿元,占比由 88.5%迅速下降至 28.0%,主要是由于乙二醇增速 迅猛,2016-2018 年的销售额分别为 0/0.7/8.8 亿元,2018 年成为涂多多最大销售品 类,2018 年,公司启动醇多多平台,乙二醇,甲醇与二甘醇等销售数量增加迅速。

轻资产业务模式,有助于多多平台起量以及复制推广。公司总资产周转率提升趋势 明显,2019 年达到 4.7 次;公司营运资金周转率近三年稳定在 9.5 次左右,轻资产 业务模式有助于多多平台起量以及复制推广。

公司复制上线多个多多平台,营业收入规模增长迅速。2015 年公司上线涂多多平台 (涂料产业链),2016 年上线卫多多(卫生用品产业链)和玻多多(玻璃产业链), 2019 年上线肥多多(农资全产业链)、纸多多(造纸产业)、粮油多多(粮油产业链), 在短短五年内上线 6 个垂直电商平台,说明多多平台商业模式跑通且具有可复制性。 2015 年至 2019 年,多多平台营业收入(2019 年将网上商品交易业务收入视为多多 平台总收入,毛利同)从 0.75 亿增长到 70.59 亿,复合增长率达 211.61%,毛利从 0.02 亿增长到 3.56 亿,复合增长率 246.59%,均实现了高速增长。自 2016 年起, 多多平台开始举办双十电商节,订单金额不断突破的同时,持续扩大公司影响力。

多多平台优势已现,助力公司在新冠疫情下“转危为机”。2020 年新冠疫情之下, 公司依托多多平台在垂直产业链的运营优势和平台自身的智慧物流体系,发起产业 链亿元战“疫”支援计划。一方面,平台依托在产业链的优势地位,以平台经营的 无纺布、乙醇、次氯酸钠等原材料为基础,积极对接支援防疫物资生产企业复工复 产。截至 2020 年 3 月 31 日,平台集采订单包括口罩 4100 万支、乙醇 7000 吨、消 毒湿巾 410 万平方米、无纺布 3300 吨、氯酸钠 4000 吨等。另一方面,多多平台基 于自身的物流共享系统、云仓系统、北斗车辆定位系统、数据分析系统等智慧物流 服务体系,优化运输线路和运输方式,盘活各类运输资源,在全国防疫物资运输匹 配过程中发挥了核心纽带作用,促进供应链效率整体提升。
4.4. 积极推广 SaaS 化工具,践行平台战略发展产业互联网
交易服务 倒逼 SaaS 化工具使用,培养用户使用习惯。目前,多多平台主要提供交 易服务,包括自营和第三方,此外,多多平台还向客户提供云 ERP、建设物流共享 系统和零配共享系统、开发电子合同、接入银行在线支付等供应链 SaaS 服务。以 云 ERP 系统为例,提供在线使用进销存管理、销售管理、财务管理、客户管理、办 公管理 ERP 功能,以及在平台交易的供采双方的通过在云 ERP 中实现订单流转, 大幅提高了供采双方的交易效率和平台的管控效率。目前的 SaaS 化工具的尚处于 免费推广阶段,通过多多平台的交易服务倒逼 SaaS 化工具的使用,以培养用户使 用习惯。
IPO 募投 1.3 亿投向 SaaS 系统研发项目。2019 年 7 月,公司在 A 股上市,募集资 金 4.9 亿,其中募投项目之一是 SaaS 系统研发项目,总投资 1.3 亿,拟在海淀区新 购买 1000 平米办公场地开展 SaaS 系统研发项目,主要建设内容包括云管理系统、 云 MRP 系统、云物流系统、云仓储系统,有助于提升电商处理效率和供应链服务 效能,降低供应链管理成本。以云物流系统为例,以用户、货主、物流公司为三大 主体,解决货物配送信息流转、货物位臵实时共享等问题。

非公开募资 24.7 亿元,其中 6.1 亿元投向网络货运和智慧仓储建设。2020 年 4 月, 公司发布《2020 年度非公开发行 A 股股票预案》,拟非公开募资 24.7 亿元,主要投 向国联股份数字经济总部建设项目(3.4 亿元)、基于 AI 的大数据生产分析系统研 发项目(4.9 亿元)、基于网络货运及智慧供应链的物联网支持系统研发项目(6.1 亿元)、基于云计算的企业数字化系统集成应用平台研发项目(4.8 亿元)和补充流 动资金(5.4 亿元)。其中基于网络货运及智慧供应链的物联网支持系统研发项目包 括网络货运和智慧仓储两部分内容,为企业提供更好的物流服务和仓储管理服务, 降低企业物流成本,提高库存管理效率。2016-2018 年,多多平台上的各种运输方 式中,多多电商负责运输的比例大幅上升,由 1.0%升至 12.0%。

五阶段发展平台战略,形成产业数字化闭环。2020 年,公司启动“平台服务、科技 驱动、数据支撑”的产业互联网战略,平台战略主要以多多平台为主题,其运营体 系划分为工业电子商务、智慧供应链、供应链金融、智慧工厂和工业互联网五个阶 段,分别满足企业客户的交易需求、交付需求、资金需求、生产需求和链接需求, 最终形成产业数字化闭环。

5. 国联云:打造技术服务平台,践行科技+数据战略
5.1. 打造产业和企业数字化技术服务平台,带货直播等新模式告捷
公司互联网技术业务主要以国联云为主体。互联网技术业务服务方面,小资鸟、国 联全网、西南电商分别于 2014 年 12 月、2015 年 3 月、2015 年 8 月开始提供“互 联网+”解决方案和电商运营等互联网技术服务。小资鸟主要为传统品牌企业提供 电商代运营服务;国联全网专注于“互联网+”解决方案,为客户提供基于“互联 网+”的战略咨询、技术服务、全网推广和电商学院等服务,主要客户来自于国联 资源网的行业会员;西南电商专注于川渝区域电商工程服务,重点承接政府“互联网+”项目。2019 年,公司上线国联云平台,定位公司产业和企业数字化技术服务 平台,服务于泛行业工业企业,统筹国联全网、蜀品天下、小资鸟和公司对外输出 端技术部门,提供全网技术架构、电子商务、云 ERP、智慧工厂等解决方案和行业 直播、远程办公、视频会议等云应用服务。

互联网应用服务收入下降,毛利率增长。2019 年互联网应用服务收入为 0.39 亿元, 同比下降 21.19%。互联网应用服务毛利率近年基本在 70%以上,2019 年,公司互 联网应用服务毛利率为 78.61%,比去年增长 10.08 个百分点。

工业品/原材料带货直播开启者,市场资源更加高效匹配。2020 年 3 月 11 日,多多 电商平台正式开启工业品和原材料直播季,2020 年 9 月,多多电商带货直播第七季 (9 月)开启,总计 8 场直播;前六季已经累计开展 57 场直播活动,其中第一季第三季的直播总体订单金额分别为 3.89 亿元、4.43 亿元和 3.14 亿元,观众数量分 别为 10.6 万人次、15 万人次和 14.9 万人次。作为工业品/原材料带货直播的开启者, 多多电商以主营产业链商品为直播品类,以行业人士为主播网红,后续将向上下游 工厂开放第三方直播平台,打造 B 端的社交电商生态。
启动网红主播培养计划营造生态,积极探索产业链合作。优秀主播是带货直播高效 开展的关键要素,工业品主播需要具备良好的行业和市场认知,产品技术、性能、 工艺知识储备及行业信誉基础等优秀特质。2020 年 4 月,公司启动“工业品网红主 播培养计划”,通过营销支持、货源支持、流量支持、补贴支持等方式给予资源倾 斜,培养跨界主播群体,扩大工业品直播阵容。2020 年 7 月,公司开展“百位 BOSS 上直播”活动,截至 7 月 30 日,活动已接受报名企业 171 家,审核通过 90 家。此 外,公司积极开放直播平台给上下游工厂、品牌商,提供第三方直播带货服务,以此进一步促进多多平台的服务体系建设。

我们认为公司直播带货告捷的原因在于:1)疫情推动 B 端客户消费习惯改变:2020 年上半年,B 端用户传统采购模式受到新冠疫情影响,线上化成为主旋律,此外, 2016 年以来,C 端直播带货已经培养了客户的消费习惯,客户对直播带货模式的接 受能力较强;2)行业专家参与吸引客户:与 C 端直播带货不同的是,公司面对客 户不是个人消费者而是行业采购者,所销售产品为产业链相关物资,公司广邀行业 专家大咖参与直播,提供产品解读、技能传授等干货内容,对客户有较大的吸引力。

公司依托国联云,举办行业专家讲座等线上直播活动。2020 年 2 月 12 日,公司开 始推广国联云行业直播平台,邀请业内的技术专家、企业工程师等开展直播互动、 在线授课、在线研讨等服务。受益于国联资源网和多多电商积累的流量、客户、品 牌等优势,加之疫情带来的机遇,线上活动效果高于预期。自 2 月 12 日至 4 月 30 日,国联云行业直播平台已涉及钢铁、玻璃、涂料等数十个行业,直播累计场次达 178 余场,注册用户数达 19 万个。
5.2. 定增计划发布,平台、科技、数据战略打通工业互联网
公司启动“平台服务、科技驱动、数据支撑”的产业互联网战略。平台战略立足于 垂直产业链,通过交易、物流、金融、生产环节的服务,满足交易需求、交付需求、 资金需求和生产需求,形成供应链上的闭环,形成垂直产业链的工业互联网。科技 战略提供平台运营的各种数字化工具支持,主要包括交易数字化、供应链数字化和 生产数字化,如交易环节的电子合同、在线支付和云 ERP 等,供应链环节的云物流、 云仓、金融科技等,以及智慧工厂环节的生产数字化工具。数据方面主要包括交易 端大数据、供应链端大数据和生产经营大数据,通过大数据体系支撑平台高效运转, 促进产业链的质量提升和效率变革。
公司发布非公开发行 A 股股票预案,计划募资 24.66 亿。2020 年 4 月 28 日,公司 发布非公开发行 A 股股票预案,计划募资 24.66 亿元,募集资金投向包括五个项目: 1)数字经济总部建设项目;2)基于 AI 的大数据生产分析系统研发项目;3)基于 网络货运及智慧供应链的物联网支持系统研发项目;4)基于云计算的企业数字化 系统集成应用平台研发项目;5)补充流动资金。2020 年 9 月 21 日,公司本次非公 开发行股票的申请获得中国证监会审核通过。

基于云计算的企业数字化系统集成应用平台研发项目投资 4.76 亿元,落实科技战 略。公司目前免费提供交易数字化工具,要求有业务往来的企业必须使用交易端数 字化工具,培养用户使用习惯,增强平台粘性。基于云计算的企业数字化系统集成 应用平台项目通过云平台集成各类数字化应用工具,为用户提供数字化产品和系统解决方案,帮助企业解决在数字化工具应用过程中的产品选择难、投入费用高、落 地效果差等问题,打造电商主营业务+科技增值服务业务互相促进发展体系,提升 企业核心竞争力。
基于 AI 的大数据生产分析系统研发项目投资 4.91 亿元,落实数据战略。伴随着公 司电商业务量的持续高速推进和智慧供应链、智慧工厂、工业互联网的逐步推进, 客户基数、场景和数据采集点将大幅提升,数据处理量将呈几何级数增长。AI 项目 建设丰富数据采集维度,增强数据处理能力,促进平台运营效率。从长远看,AI 项目的实施对应公司的数据战略,有助于公司掌控数据资产,可以为企业经营带来 更好的趋势判断能力和战略决策能力,提升公司行业影响力和掌控力。
6. 盈利预测与估值(略)
预计公司整体 2020-2022 年收入分别为 132.6/231.1/364.4 亿元,收入增速分别为 84.2%/74.3%/57.7%,毛利率分别为 5.2%/4.4%/4.1%。我们预计 2020-2022 年,多 多平台业绩保持高速增长趋势,商品交易业务的收入增速为 85.9%/75.1%/58.0%, 考虑到多多平台的产业链上下游拓展以及新的多多平台拓展,新拓展品类初期以收 入规模为主,预计 2020-2022 年,商品交易业务的毛利率分别为 4.5%/4.0%/3.8%。 此外,我们预计 2020-2022 年,商业信息服务业务的收入维持 2019 年水平,毛利率 为 66%;预计互联网应用服务业务的收入增速为 5%,毛利率为 75%。计算可得, 预计 2020-2022 年, 公司收 入分别 为 132.6/231.1/364.4 亿元,同比增 速为 84.2%/74.3%/57.7%。

预计 2020-2022 年归母净利润增速分别为 56.3%/52.3%/51.4%,达到 2.48/3.78/5.73 亿元。因规模效应,预计近几年收入增速将高于费用增速。
公司的多多平台从交易切入,构建先发优势,并依据产业链思维进行拓展,叠加公 司提出的“平台服务、科技驱动、数据支撑”的产业互联网战略,未来公司 SaaS 化工具推广可期,进一步增加客户粘性,提升公司核心竞争力,我们认为公司未来 业绩高增长可期且成长确定性较强。
……
(报告观点属于原作者,仅供参考。作者:东北证券,赵伟博、邵珠印)
如需完整报告请登录【未来智库】。