现代的社畜们,你们有没有发现自己的头发在悄悄发生变化?原本又黑又粗的发丝,在不经意间变得又细又软;原本光泽顺滑的头发,正在变得油腻不堪;原本浓密的癫顶开始变得稀疏……种种现象表明,你可能脱发了!
一听到“脱发”二字,多少人就紧张起来了?是不是开始搜索那些可以防脱、生发的洗发水了?
今天,咱们就来讲讲其中一款网红洗发水。

咖啡因洗发水,脱发者的救星?
这种网红洗发水因为添加了咖啡因的成分,一般被统称为咖啡因洗发水。根据商家的宣传,使用这种含有咖啡因的洗发水后,其中的咖啡因成分能有效提升发丝的强韧度,继而降低脱发的风险。
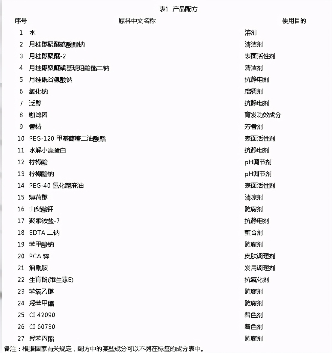
真的有这么神奇吗?安安随机选取了市面上两款咖啡因洗发水,并在国家药监局网站上找到了相关备案资料:
产品一:某进口品牌咖啡因洗发水

产品二:某国产品牌咖啡因洗发水

我们知道,抛开成分的含量谈功效是不科学的做法,所以第一时间咱们应该看看他们主打的功效成分咖啡因在成分表中的排序。
安安随机选择的两款产品中,产品一的咖啡因排在第八位,产品二的咖啡因排在第三位,排名很靠前,而且均在香精这个经典的1%成分之前,确实含量都比较高,因此,可以认为在这些洗发水中,咖啡因是一种有效的发用调理剂成分。
那么咖啡因是否能强韧发丝、阻止脱发呢?

咖啡因与头发的秘密
我们知道,引起脱发的原因有很多种,其中主要的脱发类型——雄激素性脱发(Androgenetic Alopecia,简称AGA)——与体内产生的双氢睾酮(DHT)对毛囊的影响息息相关,治疗雄激素性脱发主要是针对抑制5α-还原酶活性和抑制雄激素受体的表达两个靶点,通常的治疗方法是内服非那雄胺或者外用米诺地尔。近年来,有一些研究结果表明,咖啡因有抵消睾酮对头发的抑制生长的作用,即具有促进头发生长的作用。
但这个结论是基于体外培养毛囊实验结果而得出的,而咖啡因作用在更为复杂的人体上能否实现同等效果,仍未有相关研究报告。因此,我们需要进一步研究以确认和确定咖啡因在雄性激素脱发控制中的作用。
所以,脱发人士使用咖啡因洗发水,可能具有一定辅助治疗脱发的效果,但想实现比较好的治疗效果,最好是到医院进行针对性地治疗。

正确洗头,呵护秀发
虽然使用咖啡因洗发水不一定能够实现防脱发的目标,但是正确的洗头方式,能够帮助我们更好地保护头发,让脱发来得晚一些。下面,和安安一起看看洗头时要注意的5件事:
1.水温一定要控制好
过烫或过凉的水会导致头皮表面的血管过度舒张或收缩,从而引起不适。对于一些有脑血管基础性疾病的朋友来说,严重时可能会引起头晕头痛。
2.洗头的姿势要正确
正确的洗头姿势应该是坐姿或者稍稍弯腰,而不是让脖子过度的前屈。如果低头洗头时间过长,可能会导致脖子和大脑处血流不通畅,抬起头时人容易头昏眼花,有时眼前还会一片漆黑。
3.不要用指甲搔抓头皮
虽然这样做很舒服,但是如果不小心抓伤头皮,容易引发一些头皮炎症,或者损伤毛囊造成脱发。所以最好别用指甲抓头皮,可以用指腹轻轻按摩头皮。
4.洗发水要冲洗干净
洗发水残留可能会引起头皮干痒。与此同时,洗发水是一种化学物质,长时间残留也会损伤发质,甚至有可能造成脱发。
5.洗完头一定要擦干再出门或睡觉
湿着头发,水分蒸发会带走头部热量,容易受凉不舒服,造成健康隐患。洗完头发之后最好擦干或用热风吹干。
参考资料:
1.《体外培养人毛乳头细胞中咖啡因抗雄激素作用机制的初步探讨及3D培养下雄激素性秃发患者毛乳头细胞基因表达谱分析及米诺地尔对改善女性型秃发患者生活质量的调查》,南京医科大学,2013
2.International Journal of Dermatology,2007
3.International Journal of Trichology,2012
4.《在家“封印”的你,几天没洗头了?》,安安网,2020