
家乡未来怎样发展?
这肯定是小伙伴们最关心的事。
比如,各地定位是啥?
人口规模会有啥变化?
现在,官方给出答案了!
从省住建厅获悉,《湖北长江经济带绿色宜居城镇建设专项规划(2016-2020年)》(以下简称规划)出台了!

这份“高大上”的规划,和你家乡未来的发展息息相关!
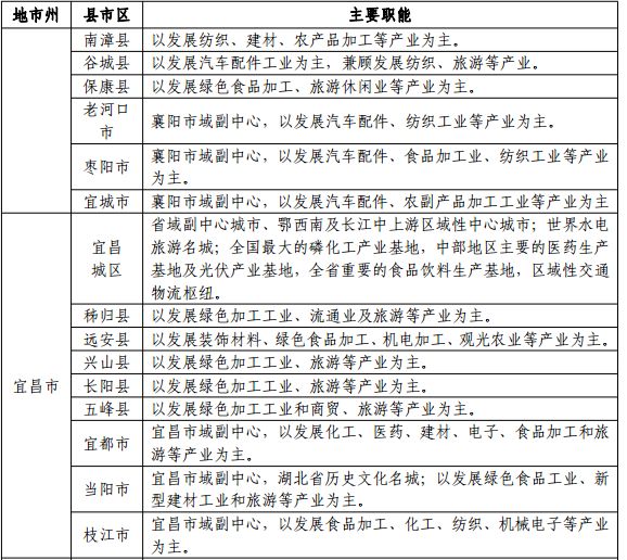
根据湖北“一主两副多极”的区域发展战略,未来各地要被分成下面几类区域。

人口重点集聚区:将通过集中用地指标、优化人居环境、提升核心城市综合功能等途径推进本地区人口和产业进一步向城镇集中。
人口适度集聚区:在国家区域政策扶持、区域交通条件改善、沿海产业转移等背景下,这些地区迎来了新的发展机遇。
人口控制优化区:推进人口由生态较为敏感地区、受洪水威胁地区向综合条件较好地区转移。
人口适度外迁区:依靠本地非农产业难以解决城镇化问题,需要向其他地区迁出一定数量的人口。
咱家乡属于哪一类?

未来,湖北各地人口规模会怎样?
到2020年,500万人以上城市1个,新增200-500万人城市2个、100-200万人城市2个,50-100万人城市由3个增加到10个,20-50万人城市由26个增加到30个,10-20万人城市由34个增加到36个,3-10万人城镇由77个增加到221个,3万以下的城镇由655个减少到480个。
你家乡的定位是啥?

啊!看完这份规划表,
大家 对沙洋的未来规划有没有期待呢。
文章来源:京山生活

《航拍+沙洋》我为什么一定要留在沙洋?
沙洋版《告白气球》,我把沙洋唱给你听!
沙洋版歌曲《认真的雪》震撼发布!暴雪突袭下的沙洋,直击人心
一批沙洋人在这里很嚣张...口出狂言:不服等你来干!
被沙洋这个送火锅外卖的帅锅,搞大了肚子,必须曝光
沙洋一企业老板拒缴税款还行贿,不料被地税工作的女婿...
视频:沙洋一老赖欠款银行500万拒还,被法院...
我在沙洋刚刚好,何必羡慕北上广!朋友圈都传疯了!
沙洋最新"老赖"黑名单,欠款逾2000万!曝光...
您好,我的名字叫沙洋,请多多关照!
我在沙洋,你在哪?一个你曾生活过,就不肯再忘掉的...
今天,沙洋县、李市镇、曾集镇...都在疯传这张图片!
老子不想跟沙洋人说话!
沙洋这三个村要发达了,今年重点扶持!快来围观!

点击蓝色标题即可查看往期推送
▼
商务合作请联系: 13797911870
