2019年国家科学技术奖颁奖典礼举行在即。虽然最终获奖名单尚未公布,但依照“不超过初评结果”的原则,多家上市公司有望获得殊荣。
查看2019年的初评名单,一个最显著的特点是:申报项目更加面向基础工业领域,比如石化、机械等,而中医药、大飞机等领域的项目令人耳目一新。
记者查阅初评获奖名单,多个项目的主要完成人中不乏上市公司身影,比如博世科、振华重工、太钢不锈、中信特钢、以岭药业等。
国家科技奖花落谁家?
国家科学技术奖由国务院设立,意在奖励在科技进步活动中作出突出贡献的公民、组织。
国家科学技术奖包括国家最高科学技术奖、国家自然科学奖、国家技术发明奖、国家科学技术进步奖、中华人民共和国国际科学技术合作奖等五大奖项。

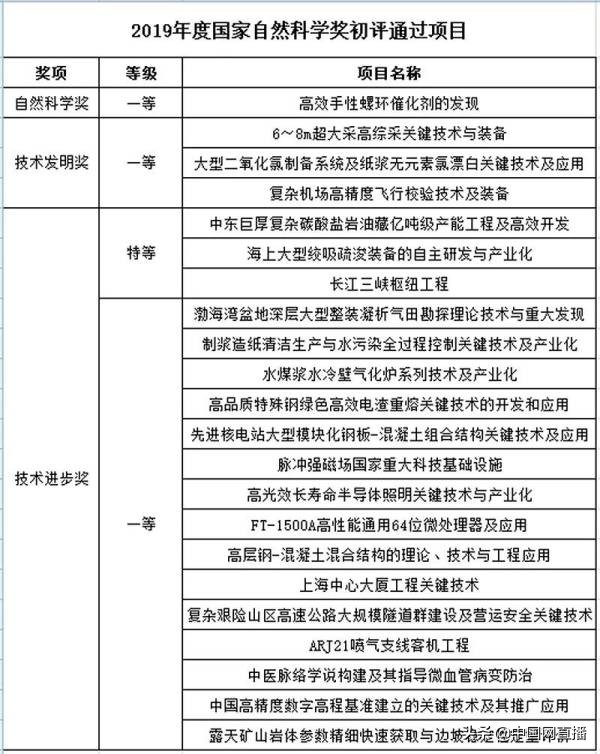
2019年国家科学技术奖初评结果显示,南开大学周其林等4人完成的“高效手性螺环催化剂的发现”项目入围自然科学奖一等奖提名。
技术发明奖初评名单显示,有三个项目获得一等奖提名,分别为:6~8m超大采高综采关键技术与装备、大型二氧化氯制备系统及纸浆无元素氯漂白关键技术及应用、复杂机场高精度飞行校验技术及装备。
而技术进步奖则“硕果累累”,入围特等奖的就有三项:中东巨厚复杂碳酸盐岩油藏亿吨级产能工程及高效开发、海上大型绞吸疏浚装备的自主研发与产业化、长江三峡枢纽工程。此外,入围一等奖的达15项。

多家上市公司参与其中
由于更注重发明和产业化,国家科学技术奖中的技术发明奖和技术进步奖离日常生活更近,也更具看点,有望给参与单位带来快速产业化或技术提升机遇。
上证报梳理2019年国家科学技术奖初评名单,多家上市公司(及旗下子公司)参与的项目入围技术发明奖、技术进步奖的一等奖、特等奖提名。
在技术发明奖初评一等奖中,“6~8m超大采高综采关键技术与装备”项目有天地科技、兖矿集团、中煤能源等多家上市公司参与。

具体来看,“6~8m超大采高综采关键技术与装备”的主要完成人包括天地科技股份有限公司的王国法、任怀伟、李明忠,兖矿集团有限公司的孟祥军、中煤张家口煤矿机械有限责任公司的穆润青、西安煤矿机械有限公司的赵友军。
其中,兖矿集团有限公司隶属兖矿集团,中煤张家口煤矿机械有限责任公司在是中煤能源的间接参股公司。
技术进步奖入围特等奖的项目主要完成人背后的上市公司包括:中石油、振华重工、长江电力、葛洲坝、中国交建、中国铁建、中国动力等。

具体来看,“中东巨厚复杂碳酸盐岩油藏亿吨级产能工程及高效开发”项目的主要完成单位包括中国石油国际勘探开发有限公司、中国石油旗下勘探开发研究院、中油工程旗下中国石油工程建设有限公司。
“海上大型绞吸疏浚装备的自主研发与产业化”的主要完成单位则包括振华重工、中交疏浚(集团)股份有限公司(中国交建的全资子公司)、中国铁建港航局集团有限公司(中国铁建的全资子公司)、上海齐耀重工有限公司(中国动力的全资子公司)。
“长江三峡枢纽工程”项目参与者背后更是大央企云集,其中上市公司有哈尔滨电气(通过全资子公司哈尔滨电机厂有限责任公司)、东方电气(通过全资子公司东方电气集团东方电机有限公司)、长江电力、葛洲坝等。
技术进步奖初评一等奖入围项目多达15个,主要完成单位更是包括多家上市公司,或者上市公司子公司。
“水煤浆水冷壁气化炉系列技术及产业化”的主要完成人包括山西阳煤化工机械(集团)有限公司(阳煤化工持有其100%股权)、阳煤丰喜肥业(集团)有限责任公司(阳煤化工的全资子公司)。
“高品质特殊钢绿色高效电渣重熔关键技术的开发和应用”的主要完成人包括舞阳钢铁有限责任公司(河北钢铁的参股子公司)、通裕重工、中信特钢及其全资子公司江阴兴澄特种钢铁有限公司。
“先进核电站大型模块化钢板-混凝土组合结构关键技术及应用”主要完成人中,上市公司有中国中冶(通过全资子公司中冶建筑研究总院有限公司)、中国核建(通过全资子公司中国核工业第二二建设有限公司、中国核工业二四建设有限公司)、太钢不锈等。
“FT-1500A高性能通用64位微处理器及应用”的主要完成单位之一的天津飞腾信息技术有限公司,为中国长城的参股子公司。
“上海中心大厦工程关键技术”项目的背后有上海建工及其全资子公司上海市机械施工集团有限公司、三一重工(通过全资子公司三一汽车制造有限公司)。
“复杂艰险山区高速公路大规模隧道群建设及营运安全关键技术”项目背后上市公司有招商公路(通过全资子公司招商局重庆交通科研设计院有限公司)、四川路桥(通过全资子公司四川公路桥梁建设集团有限公司)。
“露天矿山岩体参数精细快速获取与边坡稳定性定量评价”的主要完成人之一中国恩菲工程技术有限公司,是中国中冶的控股孙公司。
除了大央企,民营企业也频现初评获奖入围名单。
“高光效长寿命半导体照明关键技术与产业化”项目的背后有LED及第三代半导体龙头公司三安光电、新三板公司华联电子(联创光电控股子公司)、洲明科技、碧水源(通过控股子公司北京良业环境技术股份有限公司)、鸿利智汇、国星光电、光莆股份等。
“制浆造纸清洁生产与水污染全过程控制关键技术及产业化”的主要完成单位包括太阳纸业、华泰股份。
“高层钢-混凝土混合结构的理论、技术与工程应用”的背后有精工钢构(通过全资子公司浙江绿筑集成科技有限公司)、中国中冶(通过全资子公司中冶建筑研究总院有限公司)。
“中医脉络学说构建及其指导微血管病变防治”项目的主要完成人之一河北以岭医药研究院有限公司,是以岭药业全资子公司。