浙江省综合实力最强的医院是哪家?看什么病去什么医院好?
春雨医生为您整理了浙江省综合实力及各专科医院排名,并且附上了多种挂号方式。
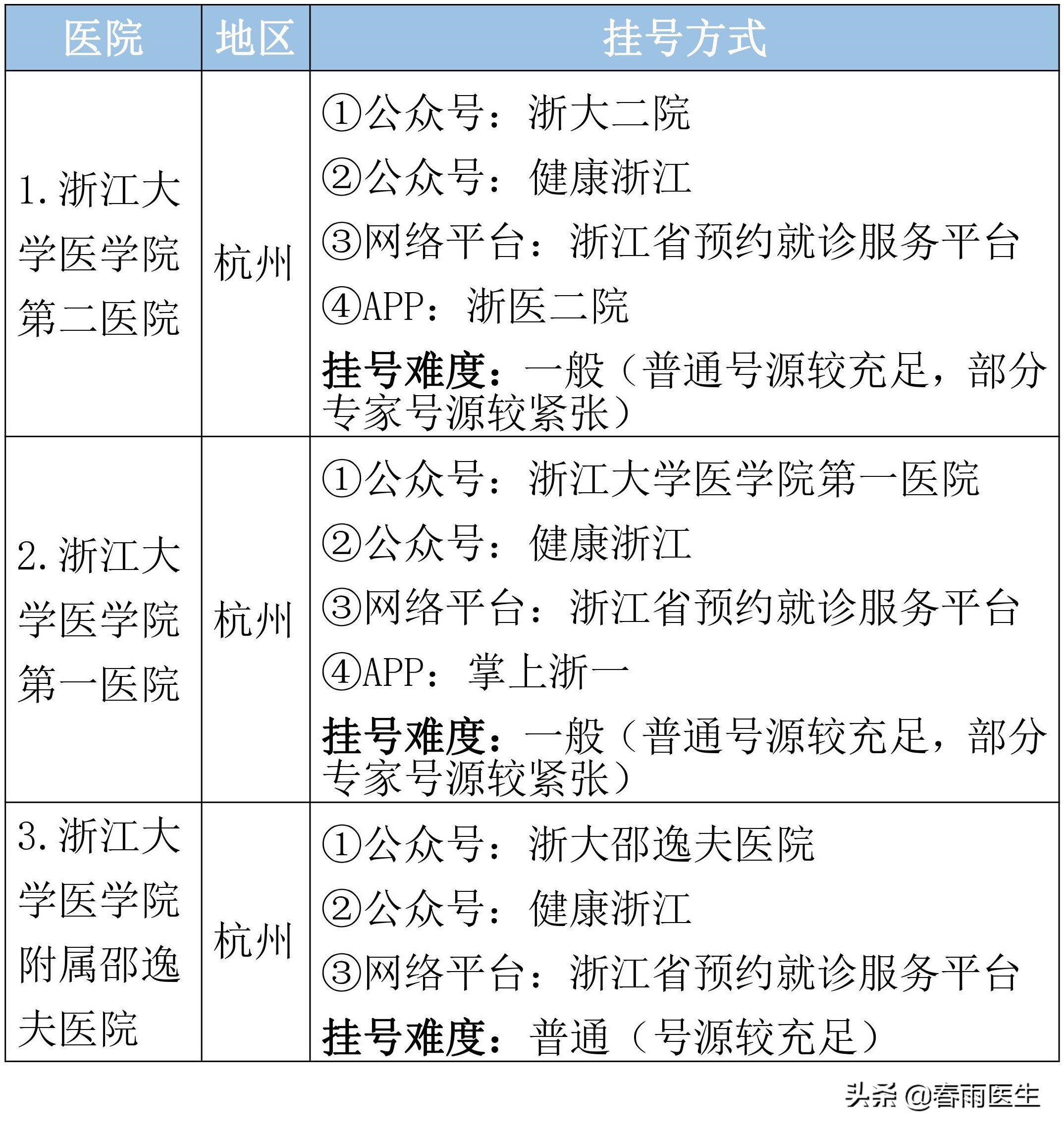
掌握这些信息,可以在就医时有所参考,值得收藏哦。
综合排名

专科排名
- 儿科
小儿呼吸疾病、小儿五官疾病、小儿消化疾病、小儿神经发育、小儿皮肤病、生长发育、儿童保健等

- 妇科
妇科炎症、妇科内分泌疾病、盆底疾病、妇科肿瘤、流产、不孕不育、计划生育、性功能障碍等

- 心内科
心律失常、心衰、高血压、冠心病、心瓣膜病、心肌病、心包疾病、心血管病、肺动脉高压、低血压等

- 消化科
食管疾病、胃疾病、肠道疾病、肝胆胰疾病、腹膜及肠系膜疾病、腹水、便秘、腹泻、消化道出血

- 呼吸科
肺部&呼吸道感染、支气管病、结核、肺栓塞、肺心病、间质性肺病、肺结节、肺癌、呼吸窘迫、呼吸衰竭等

- 皮肤科
皮肤真菌病、昆虫性皮肤病、维生素缺乏皮肤病、皮炎、皮疹、红斑、毛发及甲床问题、皮肤肿瘤、疱疮等

- 泌尿外科
尿结石、肾结石、肾脏和膀胱肿瘤、前列腺疾病、*丸睾**疾病、梗阻性尿道疾病、女性泌尿系统疾病等

- 耳鼻喉科
耳部疾病:中耳炎、听力障碍、鼓膜穿孔等;鼻部疾病:鼻炎、鼻息肉等;咽喉疾病:咽喉炎、腺样体肥大、扁桃体炎等

- 眼科
屈光不正、眼视光、眼底病、青光眼、白内障、眼肿瘤、眼外伤、眼眶病、眼整形、角膜病、小儿眼科等

- 骨科
骨折、骨关节炎、骨关节感染与结核、骨肿瘤、骨质增生、颈椎病、脊柱疾病、运动损伤、手足骨病等

医保报销提醒
- 以上医院多数位于杭州、温州等地。如果参保地就是医院所在城市,直接持社保卡去医院即可,门诊和住院均可按规定报销。
- 如果参保地不是医院所在城市,属于异地就医,请注意一定要在参保地办理备案。如果不备案,会少报销甚至不报销。具体的备案方式,电话咨询参保地医保局即可。
- 浙江的小伙伴如果需要去外省市就医,也一定要在参保城市提前备案:
- 备案后,在异地定点医院住院可以直接结算,报销比例执行参保地标准。
- 杭州、温州、湖州、舟山的小伙伴在长三角地区就医(比如上海、南京),门诊费用可以直接结算。其他地区暂不支持门诊直接结算。
- 如果不备案,会少报销甚至不报销。具体的备案流程和所需材料每个城市有差别,电话咨询参保地医保局即可。一般可以现场备案或者电话备案。
医院选取依次参考如下资料:(1)复旦大学医院管理研究所《中国医院及专科声誉排行榜》。(2)政府卫生部门评定的临床重点专科和教育部门评定的重点学科分布。(3)医院对应科室的高级职称人数。(4)医院对应科室的床位数。
*载下**“春雨医生”APP,可以查看浙江省更多专科排名。全国各省市医院排名都可以查!