福建省是一个藏富于民的地方。
福建省(4200万)的人口数量接近西班牙(4700万),GDP(0.89万亿美元)与瑞士(0.84万亿美元)相当,在国内排名第9。
但福建省的人均GDP有1.9万美元,在国内排名第4,仅次于北京、上海、江苏,在全球相当于希腊(2万美元)和波兰(1.8万美元)。但在40多年前,福建省GDP还排在全国第25名,堪称一部逆袭史。
并且福建不是通过大肆举债发展起来的,标准普尔全球最近发布的一项分析发现, 福建是中国信用状况最好的省份之一。
福建的自然条件不算最优,有很多崇山峻岭,难以开垦,这些山峦叠嶂确实阻隔交通,这是自古以来的瓶颈。但福建人更加意识到“要想富先修路”,福建省竟然是中国第一个实现“全省县县通高速”的省份。这样的地理环境更加培养出闽商的特殊风格——吃苦耐劳、务实进取,勇于开拓高风险高利润的前沿行业。
思想是经济实力的上游,当一座城市成为某个领域思想上的高地,就早晚会取得更大的优势。 当我们在这层意义上谈论城市的时候,我们真正在谈论的是人的集合,人又带来了“事”,带来了产业聚集。2008年保罗·克鲁格曼因其对新经济地理学的贡献,获得了诺贝尔经济学奖,其核心观点就是,地理位置和城市的生产效率,在区域经济发展中扮演了非常重要的角色。
中国共有接近700座城市,除了北上广深这样的一线城市外,还有诸多新兴城市极具潜力。比如福建厦门,就拥有全省排名第一的人均GDP。
中国很多省份都只有单核(例如四川)或双核(例如山东),但唯有福建是“三核驱动”:省会福州、经济特区厦门、制造业重镇泉州,三大核心城市各司其职、各有偏重,发展均衡。
厦门又是最优美、宜居的城市。当你下班后开车穿过鹭江道时,鼓浪屿星星点点的灯火会抚慰疲惫的身心;高崎机场与厦门港繁忙的航班,又为这座城市带来了繁华……你能感受到这座城市传递的信息是: 你应该在一个更优美的环境下,生活和工作得更好。
这也是我们举办经纬创融汇的原因——传递城市的信息,为有抱负的人才和创业公司找到他们的志向所在。 今天这篇文章,我们就来聊聊厦门,来看看厦门的经济地理、产业聚集,以及政府引导基金,是如何帮助城市崛起的,Enjoy:

来源:Wikipedia

厦门概况。来源:厦门工信局
1
经济地理与产业聚集
在研究中国的城市变迁史时,一个很直观的问题是,在城市与城市的竞争中,为何一些城市更容易成为经济中心,而另一些则无法脱颖而出?
新经济地理学给出了一些答案,城市的竞争力体现在产业聚集,而其中的变迁自有一些特殊规律。 当一种产业在某个城市取得初步成功时,如果有适当的激励措施,这个城市就会吸引更多的企业和人才。当这个产业的规模经济、技术水平都提高之后,这个城市就会成为该产业的主要集聚地,形成规模效应和集聚效应。另一方面,由于生产成本和市场规模等因素的影响,产业也可能从一个城市迁移到另一个城市。
如果以美国举例,上海交通大学安泰经济与管理学院特聘教授陆铭在他对城市的研究中分析,如果把美国地区GDP按地图来标注,图上的红色地区占据了美国GDP的50%,而红色区域很小,说明美国的经济高度集聚在东海岸、西海岸和南部个别地方,而蓝色表示的大面积区域,加起来才占有美国GDP的50%。

美国GDP分布,橙色区域占美国经济半壁江山,但人均GDP意义上却实现了“平衡发展”。来源:《大国大城》陆铭
产业也会在不同区域之间出现转移,这种转移存在一个客观条件的临界点。 比如一个储能组件有50个零件,这50个零件基本都能在A地周边30分钟车程内配齐,这无疑是一个很完整的产业链。而在另一个地方B,30分钟车程内只能找到几个零配件。
那么很明显,对于生产储能组件的厂家来说,没有迁移到B地的理由。但如果经过几年的发展,大部分核心零件都可以在B地30分钟车程范围内配齐,并且配齐剩下零件也无须花费太大的成本,而B地的劳动力、政策优惠等条件又比较好,就可以说,产业转移的临界点已经到来。
在这个临界点出现之前,想要有产业转移是一件千难万难的事情,但这个临界点一旦出现了,转移就成了一件顺理成章的事情。我们可以注意到,产业转移的前提和目标,都市能否形成产业聚集,产业聚集为什么那么重要?
在新经济地理学里,区域经济的发展有一大核心要素——密度(Density),而产业聚集就是规模经济最重要的体现。 陆铭教授曾在《大国大城》里提出,规模经济体现为三大效应:
第一是分享(sharing)——分享固定投入。 生产者有固定投入,比如说基础设施,比如说开发区建设,都有大量固定投入。人口越密集,分享基础设施投资的企业和人就越多。从消费者角度来讲,也有固定投入分享,比如说在餐馆吃饭,餐馆客流量越大,平均每个消费者分摊的餐馆投入成本就越低。
第二个效应是劳动力市场的匹配(matching)。 作为生产者,要招聘什么样的人在大城市里都能招聘得到,在小城市你就可能招聘不到,因为不够专业化。反过来从劳动者这个角度来讲,你学冷门的专业,在大城市更可能找到专业匹配的工作。温州的企业做大后,常常会搬到上海来,原因就在于,当企业升级了,需要更高技能、更专业的劳动力(比如设计师)和生产型服务业,温州就满足不了这些需要了。
随之而来的第三个效应是学习效应(learning)。 劳动力专业化以后就越做越好,这叫自己跟自己学,积累经验就是这个意思。比如说,大学生为什么毕业以后愿意留在上海?我们很多人说大城市里大学生多,会出现大学生就业难。大学生其实不傻,一个人在选择自己的就业地的时候,他考虑的是终身的收益,大学生初次就业后的起薪虽然只有几千块,但是他在一个会计事务所里干一年,跳个槽,收入可能会翻一倍。这就是学习效应的体现。
除了自己跟自己学的“干中学效应”, 更为重要的是,生活在大城市里,还能够向周围的高技能劳动力学习,在与别人的交流中提高自己,这叫做“人力资本外部性”。 经济学家认为,城市里的人力资本外部性是现代经济发展的重要机制,也可以解释为什么大学生要在大城市扎堆。为什么现在大城市人越来越多?因为经济结构发生变化了,现代经济里面越来越多的是知识和技术密集型产业。为什么全世界一流的演员、教授、医生、做咨询的和金融的往往都在大城市?他们难道不知道大城市比较拥挤,并且房价贵吗?都知道,但他们还是到大城市来,因为规模经济、匹配效应和学习效应。
说了这么多理论,现在我们回到厦门的经济地理。厦门自经济特区成立以来,主要着力点在哪些产业上呢?
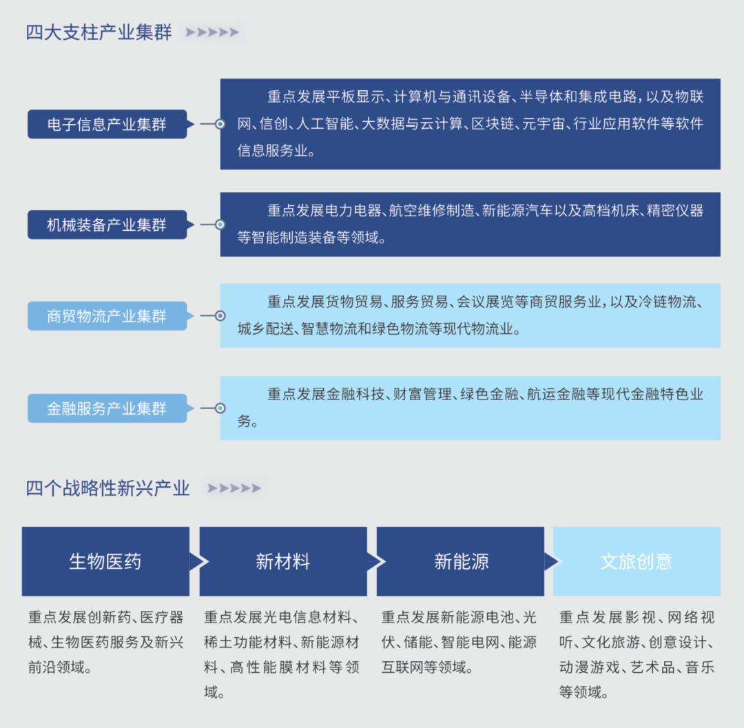
今天的厦门,主要围绕四大支柱产业集群:电子信息、机械装备、商贸物流、金融服务,并且正在培育壮大四个战略性新兴产业:生物医药、新材料、新能源、文旅创意,还前瞻性地布局了更前沿的六个“未来产业”:第三代半导体、未来网络、前沿战略材料、氢能与储能、基因与生物技术、深海空天开发。 总体上,厦门形成了一个“4+4+6”的梯次发展产业体系。

以新能源产业为例,目前厦门市新能源产业集中在锂离子电池制造,已落地企业有厦门时代(宁德时代全资持股)、中创新航(中航锂电)、海辰新能源等,在2022年已经实现了产值603亿元。同时,宁德时代还与厦门大学签约,建立了厦门时代新能源研究院,研究方向主要涉及智慧能源、储能技术、高功率器件、下一代动力电池等前沿领域。
厦门的另一大特点是“口岸型的交通要地”,也被称为“东南沿海大通道”, 已经和世界上200多个国家与地区建立了经贸关系。厦门也是一座外向型经济高速发展的城市,至2022年末,厦门累计引进外商投资企业18034个,实际使用外资397.1亿美元,64个世界500强企业在厦投资115个外资项目。
厦门港是国家重点建设的四大国际航运中心之一, 厦门口岸连续三年获得“中国+大海运集装箱口岸营商环境测评”最佳成绩。在2022年,集装箱吞吐量1243.47万标箱,居国内第7位。货轮航线173条,其中133条是外贸航线,可以通向55个国家和地区的149个港口。
拥有一个优质的港口,在现代贸易中非常重要。就国际贸易的运输成本而言,水运比陆上运输要便宜很多。而且,对于中国绝大多数的贸易伙伴,包括北美和日本,中国并没有陆上运输线与之连接。 因此,越靠近沿海大港口的地方,参与国际贸易的成本就越低,吸引投资就更多,经济发展的速度相对来说就快一些。
这个经验在全球范围内都是成立的,大的海港很多都是(或曾经是)制造业的中心。而当一个城市的产业升级到以服务业为主时,其历史上积累起来的人力资源优势仍将保持,从而继续增长,制造业中心往往转型成为知识和信息密集型的现代服务业中心。中国在改革开放之后加入了全球制造业分工体系,发展了出口加工型的制造业,于是,到大港口越近,便距离国际市场越近,其劳动生产率也越高。
当然, 厦门的陆路运输也不逊色。 福建省“依山傍海”,境内山地、丘陵面积占了80%以上,素有“八山一水一分田”之称,崎岖的地形曾经是人员、货物流动的一大阻碍。改革开放以来,福建全省花大力气打通“血脉”,串起所有县市和主要城镇,福建抢先实现了全省县县通高速。
通过沈海、厦蓉、厦沙等高速公路和城市快速干道,与中西部高效衔接。在铁路方面,厦门地区已经形成“四干(福厦、厦深、龙厦、鹰厦)两支(海沧港区支线、东渡港区支线)的“铁路骨架”,厦门市已经成为东南沿海重要的铁路枢纽城市,去上海5小时、深圳2.5小时、福州1.5小时抵达,与周边地市、中西部路网的无缝连接。
厦门还是中国“一带一路”大战略中,衔接“陆上丝绸之路”和“海上丝绸之路”的陆海枢纽城市。 通过中欧班列可以直通欧洲、中亚与俄罗斯,通过港口可以覆盖东南亚、印度与日本,厦门是唯一真正实现无缝衔接的“陆-海”枢纽城市,通达欧洲中亚及俄罗斯12个国家34个城市。
在现代空运方面,厦门空港是中国大陆六大口岸机场之一,2022年开通运营城市航线174条,客货运洲际航线9条,建设中的新机场年吞吐能力8500万人次,预计在2026年投用。
了解国际经济格局与中国“一带一路”战略的朋友,应该明白这个枢纽地位的巧妙之处。

2
政府引导基金是如何帮助城市崛起的
2022年,厦门市地区生产总值实现7802.7亿元,增速排名全国15个同类城市首位。特别是战略性新兴产业发展最快,新能源、新材料和生物医药产值分别增长40.7%、16.4%和27.9%,锂离子电池、新能源汽车产量分别增长1.3倍、45.9%。
这样亮眼的成绩背后,政府引导基金功不可没。 厦门作为东南经济重镇,也是引导基金的重镇,拥有多支表现亮眼的引导基金。
厦门的政府引导基金最早可以追溯到2011年,当时国家十二五规划期间,推出了国家新兴产业创投计划参股创业投资基金,当时厦门就已经决定拿出资金,参与国家新兴产业创投计划。
一个城市的政府引导基金做得好不好,能否带来产业聚集效应,主要与相关部门是否重视它密切相关。厦门一直很重视金融服务业,很早就把引导基金作为主要发力点。
举个例子,例如厦门市产业投资基金,在全国来看也是政府引导基金中的佼佼者。从规模来看,厦门市产业投资基金规模超1200亿元,这是在厦门市产业投资基金理事会、市财政等主管部门的支持下所形成的。
这些钱不仅仅是投出去就结束了,它们还撬动了4倍以上的社会资本。此外,更重要的是被投项目与厦门产生往来,无论是业务上,还是人才上,所带来的产业带动效应非常重要。
从具体执行角度,厦门市产业投资基金的受托管理机构是厦门创投,其母公司金圆集团是一家由厦门市委、市政府组建,市财政局作为唯一出资人的市属国有金融控股集团,牌照非常齐全,拥有包括银行、信托、证券等14张金融牌照,是厦门资本招商和产业投资的核心门户。
厦门市产业投资基金的另一大目标是,对产业链关键领域“补短板、锻长板、填空白”,所以厦门市产业投资基金所参股的基金,重点布局于新一代信息技术、半导体与集成电路、新能源新材料、生物科技、高端装备等战略性新兴产业,这也是东亚国家“*国体举**制”的一种现实体现,由政府对新兴核心产业进行调控和“集中力量干大事”。
我们在这次厦门行中,访谈了多位引导基金人士,我们也在尝试总结各地引导基金的不同策略风格。 总结来说,如果拿合肥模式作为一个benchmark,厦门的策略是更重视生态。
在政府引导基金中,合肥是一个成功范例,扶持出了京东方、蔚来、欧菲光、晶合集成、康宁玻璃等重大项目。合肥从直投开始,逐渐布局产业链上的核心企业,并基于这些核心项目又延扩上下游产业链,把整个产业链带起来,再通过基金去布局产业链上下游。这样的做法非常有格局,不仅获得了投资收益,更给当地带来了巨大的产业聚集效应。
总结合肥在引导基金上的打法策略,是更加“控盘”,出资额占到基金规模的较大比例,然后再根据自身产业链情况,强调投资于短板环节。
另一种策略是更强调投资生态。 厦门的特点是,金融业本身就是很重要的一部分,所以厦门更重视股权投资生态,也就是通过返投等制度性约束,包括基金投资的项目或者招商引资带来的项目,来形成特定产业聚集。 厦门不会过于强控盘,而是通过立体化的政策,例如专门的股权投资优惠政策,去吸引GP把基金落地在厦门。有一项内部的统计数据证明,近两年来厦门新上市的企业中,有超过一半以上都有引导基金的参股基金介入。
这种强调生态的策略,也令厦门获得了持续性的发展。 厦门在2015年时,整体基金规模大概在500亿,通过8年左右的发展,如今厦门整体基金规模超过4000亿。这些基金有一个共性,就是通过制度化的安排,以市场化的方式让它们首先去筛选本地的优质项目,然后扶持他们,例如海辰储能就是典型例子。
厦门也非常重视链主企业,因为它们非常重要。一个产业链上下游的大部分企业,都是奔着链主企业而来,一座城市能不能给它们提供相应的应用场景,有没有相应的产业人才和研发人才,都关系到一个产业链能不能真正的在这深耕落地。
所以对于引导基金来说, 如何在早期下重手,去吸引产业链上的主导企业,如何先对自己适合发展什么产业,有一整套理性、客观的分析;之后再去进行产业链分析,去系统性地“强链、补链、延链”,这也是厦门正在努力的方向 ,厦门从去年开始,也推出了产业链招商基金,更加聚焦在产业链策略上。
政府引导基金在国际上已有多年发展历史,最典型的案例是美国SBIC(美国小企业管理局),它在1953年成立,由美国联邦政府管理,当时以融资担保模式来促进小微企业的发展。另一个例子是以色列政府主导的YOZMA基金,是以色列最重要的创业投资引导基金,以推动国内的科技创新创业。
我们以以色列YOZMA基金为例。 在YOZMA基金成立之前,以色列人对于促进创新型企业的发展,进行了很多尝试,如“首席科学家办公室”,曾使以色列国内新技术不断涌现,然而由于创新型企业资金的需求是长期性、阶段性的,因此,多数创新型企业在“首席科学家办公室”的资助下,只能完成产品的研发环节,很难取得商业成功。
1992年,以色列政府拨款1亿美元,出资设立了国有独资的YOZMA基金,这1亿美元被分为两部分,主要针对两种运作模式,一是直接投资,即以2000万美元直接投资于起步阶段的创新型企业,从而引导民间资本投资于早期的创新企业;另一部分是母基金,即以8000万美元与国际知名的金融机构合作,发起成立了十个子基金。
YOZMA基金在进行投资时,采用参股形式进入子基金,通过杠杆作用撬动更多资金投入其中,以有限合伙的形式进行运作,保证了基金的市场化运作。基金投资方向明确,选择了通信、IT等新兴产业,体现政府产业导向,推动了以色列高新技术发展。
1998年以色列累计有90家以上的创业投资基金投资于高科技产业,基金规模达到35亿 美元。1997年,以色列有22个企业在美国上市,3个在欧洲上市,以色列政府通过YOAMA私有化方式实现逐渐退出,政府退出取得的收益远大于1亿美元,筹资额占到当年本国GDP的2.7%。
YOZMA基金的成功运作有效培育了民间创业风险投资。到2002年,以色列共有创业风险 投资基金131个,总资本100亿美元。基金激励了业绩优良的国际团队,到以色列兴办创业风险投资基金,其人才、知识、经验扩散效果十分显著。“YOZMA计划”成功打造了以色列的“硅谷”,使以色列这个资源小国跃升为全球科研领域发达国家。

来源:潇端,熊婧:政府创业引导基金运作模式借鉴——以以色列YOZMA基金为例,暨南大学经济学院金融系
在以色列产业投资基金发展过程中,政府引导作用尤其突出。政府几乎不参与产业投资基金的管理,而是在相应领域发展中发挥引导作用,赋予社会资本自由的管理权力,提升资金利用效率,以较低的资本回报资金投入到产业投资基金中,获得了较好的社会资本收益,并吸引更多的社会资本加入其中。
通过曾经YOZMA基金的成功经验,我们可以总结政府引导基金的四大特点:
- 政府适时进退,纠正市场失灵;
- 明确政府角色,避免政府失灵;
- 投资方向明确,体现政策导向;
- 汇聚多方力量,撬动多维资金。
最后,用兰小欢在《置身事内》中对政府引导基金的分析来总结,一讲到对高科技企业的资金支持,大多数人首先会想到硅谷风格的风险投资,但在移植和适应我国的政治经济土壤的过程中,与地方政府的财政资金实现了嫁接,就产生了政府引导基金。这种地方政府投资高新产业的方式,脱胎于地方政府投融资的传统模式。在地方债务高企和“去产能、去杠杆”等改革的大背景下,政府引导基金从2014年开始爆发式增长。 政府产业引导基金既是一种招商引资的新方式和新的产业政策工具,也是一种以市场化方式使用财政资金的探索。

在本次厦门创融汇中,共有196家全国最一线的政府引导基金、国资投资机构,与88家经纬生态圈公司见了面。在与部分与会者的交流中,我发现城市的地理位置、营商环境、产业集群、政府意识,都在区域经济发展中扮演了非常关键的角色。其中创业者最关心的,特别是处于早期阶段的创业者,最关心的往往是营商环境和人才政策。
而厦门恰好在这两点上,都是佼佼者。在营商环境方面,2022年国家发改委组织了一场全国城市营商环境的评价活动,厦门名列前茅。此外,在2022年综合信用指数中,厦门在36个省会及副省级以上城市排名位居前列。
在人才政策方面,厦门出台了很多细则,我们不一一列举,就拿其中对高层次人才的安居政策来说,厦门综合采取“租、售、赠、补”相结合方式,设定了高层次人才的评价标准(A+、A、B、C类),例如对于新引进来厦工作的A+类人才,可按“一事一议”提供不高于200平方米免租10年的人才住房,在厦工作满10年、贡献突出的,经人社局认定可无偿获赠所租住房或领取1000万元。
对A、B、C类高层次人才,购房补贴标准分别为每人200万元、160万元、130万元;租房补贴标准分别为每人每月10000元、8000元、6000元;住房面积分别为最高150平方米、120平方米、100平方米。

厦门对人才引进给予奖励。来源:厦门工信局

厦门的基础服务保障,包括人力成本、土地成本、能源成本等概况。来源:厦门工信局
福建向来人多地少,闽商因而更坚定地在非农业领域另谋出路,其吃苦耐劳、务实进取,勇于开拓高风险高利润行业前沿的性格,一向名声在外。
而厦门以整体很高的人均GDP,在“共同富裕”的道路上也走在前列,同时这也并不是搞平均主义,恰恰是去除那些人为的阻碍,通过市场配置来实现机会均等,藏富于民,让每个人、每个区域都尽可能地挖掘出各自的相对优势,在差异化的市场竞争中找到一条发展之路。
某种意义上来讲,人类文明就是聚落形成和演进的产物,而聚落的某种终极形式就是伟大的城市,核心是城市里的人和人做的事。厦门,一个如此宜人的城市,自然会吸引那些在高强度工作之余,对生活质量最感兴趣的人。

厦门鼓浪屿,来源:Wikipedia,头图也来源于此

厦门高崎机场旁的清水宫
References:
1. 厦门市工信局:《投资指南》
2. 兰小欢,《置身事内》
3. 陆铭,《大国大城》
4. 陆铭,《向心城市》
5. 吴振强,《厦门的兴起》
6. 中欧商业评论,《福建逆袭史,在低调中率先走向共同富裕》
7. 萧端,熊婧(暨南大学经济学院金融系),《政府创业引导基金运作模式借鉴——以以色列YOZMA基金为例》
也许你还想看:
经纬2022年终盘点:乐观者前行,follow the white rabbit
经纬张颖:2023,不只克服困难而是习惯困难 |【经纬低调分享】
经纬张颖:给科研/技术背景出身创始人的9条建议 |【经纬低调出品】
ChatGPT之父Sam Altman:大型AI企业,将诞生于哪些领域? |【经纬低调分享】
ChatGPT的前世今生,以及未来 |【经纬低调分享】
