
作者 | 孙文敏原创 | 教培校长参考
头条
中国民办教育协会王文博:培训机构也是学校, 应尽快同步中小学复课
近期,《南方都市报》专访中国民办教育协会培训教育专业委员会秘书长王文博。以下核心观点经教培参考简要整理:
1)针对疫情期间接连曝出培训机构“爆雷”“跑路”的消息,王文博称“疫情就像一面镜子,让培训机构平常看起来不是问题的问题和短板暴露无遗。”首先暴露的是现金流危机,有些培训机构疫情之前发展策略冒进,导致疫情3个月内没有收入,成本照旧,最后资金链断裂或倒闭。
2)疫情造成线上、线下培训机构运营冰火两重天,线下培训被按下“暂停键”后,线下培训一日不恢复,学生就会不断地引流到线上,对线下培训机构来讲困难就越多,生存压力就越大。
3)国家对中小微企业的一些帮扶政策惠及不到培训机构,比如房租减免政策。
4)培训机构也是学校,各地应该参照中小学校开学复课的要求,让培训机构在做好疫情防护措施和安全保障的前提下与同年级学历学校同步开学复课。
5)有观点认为校外培训机构开学复课的风险高于公办学校、出现疫情可查不可控、追责难等是没有科学道理的。
6)多地允许校外培训机构重开线下培训活动,的确向其他地市传递了积极信号。
01
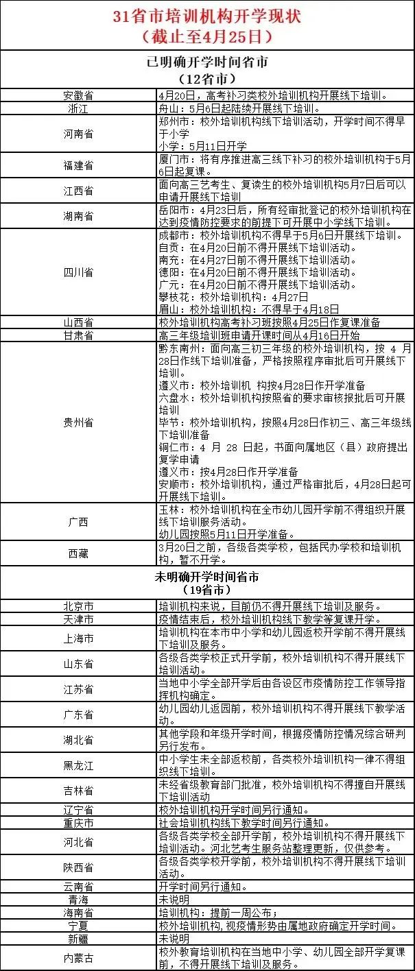
31省市培训机构复课时间汇总,9地已恢复线下培训业务
近日,我们整理了全国31省市培训机构开学情况,截止4月25日,已有12省市明确的开学时间,更多的19个省市未公布培训机构具体的复课时间。有的省也是以地级市为单位进行的。

其中,厦门、宁波、邵阳、蚌埠、兰州、铜陵、岳阳、雅安、合肥9地已陆续恢复线下培训业务。

02
教育部:“来日方长”,线下复课后不建议占用假期补课
4月26日,教育部应对新冠肺炎疫情工作领导小组办公室主任王登峰对如何“做好开学复课这道附加题”做出了回应。表示开学以后,鼓励各地充分利用周一到周五的有效教学时间。希望可以通过学段、学期、学年的调整,通过充分利用有效教学时间,还有线上线下教学的衔接,尽可能减少占用孩子们休息的时间学习。
03
未经主管部门允许,两家培训机构私下开课被关停并列入黑名单
近日,江西兴国县两家校外培训机构负责人,未经主管部门允许的情况下,违规提前开展培训。经投诉后,兴国县教科体局勒令两家机构关停,同时列入兴国县校外培训机构黑名单。

04
重拳:成都将重点查处“黑机构”非法办学和违规培训
4月30日,成都市人民政府办公厅印发方案,称将重点查处有照无证、无照无证机构开展非法办学、违规培训及学科考试;严厉打击不良机构打着分期交费减轻学费压力的名义,诱导学员办理分期*款贷**(培训贷)等恶意圈钱和拒退学费、“跑路”行为;严厉打击机构和个人违规组织奥赛、华赛等学科竞赛及“培优”“幼升小”“小升初”等培训和考试行为。
05
注资 1040 万美金,好未来疑似收购DaDa英语

4月28日,好未来2020财年Q4和全年业绩的财报中表示,好未来近日达成了一项协议,将为一家 1v1 在线英语教育品牌注入 1040 万美元的现金,以换取该企业的股权。有不少业内人士表示,这家在线1对1英语培训机构很有可能就是此前好未来不断投注DaDa英语。但好未来方面并未对此正面回应。
06
达内教育5年累计虚报6.3亿营收,2018年净亏损5.92亿

近日,专注IT职业教育18年的美股上市公司达内科技(NASDAQ:TEDU)发布重新审计后的2014年至2018年业绩,其中2018财年营收20.85亿元,同比增长18.9%,净亏损5.92亿元。另外,财报披露,达内五年来累计虚报营收6.3亿元。
达内科技2014年至2018年的实际营收分别为7.12亿元、11亿元、15.2亿元、17.53亿元、20.85亿元。但此前达内科技发布的数据显示,其五年来的营收分别为8.37亿元、11.78亿元、15.8亿元、19.7亿元、22.39亿元,累计虚增了约6.3亿元。
07
北京高三学生返校复课,线下教培机构复工时间待定
4月27日,在经历了新冠肺炎疫情下的“超长寒假”后,北京市254所学校4.9万余名高三学生正式返校复课。
但北京地区的教培机构开门时间仍在待定。有业内人士预计,恐要到暑期前后才能“见亮儿”。
08
多地高校明确开学时间
据人民日报统计,除福建省外,全国已有超20个省份明确高校开学时间。

09
浙江杭州小朋友头戴“一米帽”上课

4月26日,杭州一到三年级小朋友正式开学。据浙江日报消息,开学当日早晨,养正小学的小朋友们戴着可爱的“一米帽”,开开心心上学去。养正小学副校长洪峰解释说:“这确实是我们的创意,用我们的提倡的话来说就是:头戴一米帽、保持一米距。”
10
香橼发布跟谁学第二份做空报告,陈向东回应“呵呵”
4月30日,香橼发布针对跟谁学的第二份做空报告。
5月1日凌晨,跟谁学针对香橼第二份做空报告的声明再度发布回应。声明称该份报告充满了不实的指控,我们对此表示谴责。
陈向东更是通过微博回应:真的是搞笑......我们知道Citron的背后有着巨大巨大巨大利益的存在,但我们还是以“呵呵”来回应吧。

11
美律所 Schall 对跟谁学提起集体诉讼
美国律所The Schall Law Firm宣布,它正代表跟谁学的投资者调查公司是否违反证券法。调查重点在于公司是否发布了虚假或误导性陈述,或者未披露与投资者有关的信息。
12
好未来2020财年净收入32.73亿美元,同比增幅为27.7%

4月28日,好未来发布的2020财年Q4和全年未经审计财务报告显示,财报期间,该公司2020财年净收入32.73亿美元,同比增幅为27.7%;季度平均学生人次(长期正价课)约为302.38万,同比增长55.2%。
13
网易有道2019年全年营业收入13亿元,同比增长78.4%

4月29日,网易有道发布了2019年财报,全年营收13亿元,同比增长78.4%;净亏损为6.374亿元,去年同期为2.392亿元;毛利润为3.706亿元,去年同期为2.165亿元;毛利率28.4%,去年同期29.6%;付费学生人数为833400人,去年同期为643600人。
14
立思辰2020年Q1营收1.32亿元,同比下降71.87%
立思辰发布2020年Q1财报。报告期内,公司实现营收1.32亿元,同比下降71.87%;净亏损1.4亿元,去年同期盈利2857.6万元,同比下跌590.26%。
15
紫光学大2020年Q1营收6亿元,净亏损超1600万
近日,紫光学大公布2020年Q1报告。报告期内,紫光学大实现营收约6亿元,较2019年的29.92亿元同比减少20.94%,净亏损为1603.43万元,归属于上市公司股东的净利润同比下降735.07%。
16
中公教育2020年Q1营收12.3亿元,同比下降6.22%

4月28日,中公教育公布了2020年Q1财报。财报显示,报告期内,公司营收为12.3亿元,同比下降6.22%,经营活动产生的现金流量净额为25.64亿元,同比增长5.84%。归属于上市公司股东的净利润1.16亿元,同比增长9.52%。
17
美吉姆2019年营收6.29亿元,同比增长137.35%
美吉姆发布2019财年业绩报告,报告期内,美吉姆实现营业收入6.29亿元,同比增长137.35%,归属于上市公司净利润为1.19亿元,同比增长279.40%。
18
豌豆思维宣布3月份实现4300万元正向现金流
近日,在线少儿数学思维教育品牌豌豆思维披露,3月份正向现金流达4300万元,公司从去年12月起持续为正;现金储备和预收学费比值超过1:1。同时,豌豆思维表示,目前公司可实现在2周内针对90%以上的新学员快速开课。
19
十六进制获3000万A轮融资
近日,专注于全国中小学教育信息化和智慧教学的十六进制(HexFuture)正式宣布获得3000万元A轮投资,本轮融资由信天创投领投,蓝象资本、飞图创投、学大教育跟投。
20
书链宣布完成超1亿元人民币的战略融资
近日,教育图书读者服务平台“书链”宣布完成超1亿元人民币的战略融资,掌阅科技领投,科发资本等跟投。
注:本文为教培校长参考原创,作者孙文敏。《教培校长参考》是垂直于教培领域的知识型媒体。宗旨是:让教培校长不再孤独,让教培行业受人尊重。使命是:生产并分享教培干货,赋能并成就教培校长。