
说到海曙,可谓冰火两重天。老海曙学区版图变化不大,除了段塘、姚丰两大板块有新校规划与新盘集中,其他学区和去年相差无几。而新海曙,特别是高桥、集士港,全区近70%的新盘集中于此,近两年将迎来交付高峰,而新校却迟迟未动,学区矛盾愈演愈烈。
老海曙
海曙雅戈尔实验学校 计划9月开学
对口段塘学校学区
与长丰隔江相望的鄞奉板块也是近年的楼市热土,金茂、万科、北辰、绿城等大牌开发商相继入驻,目前即将交付的有北宸府(908户)、海曙金茂府(1389户)、公园道(1144户)、以及在售的海语天下(1342户),将售的潮悦南塘(1254户)、海潮映月(1354户)、晓风映月(850户),近8300户,人居量瞬间翻番,就学压力可想而知。

区域内的段塘学校改扩建工程从2015启动,至今新校已经扩建完成,即雅戈尔实验学校,从原来的27班扩容至54班九年一贯制学校,“5+4学制”,全新校区,规划、环境、配套都大大提升。新校区计划今年9月正式迁入,对口学区即为段塘学校的招生范围。

段塘另有一所66班九年一贯制学校
规划在望
根据最新规划显示,《宁波市气象路地段(HS06)控制性详细规划》局部调整(西湖花园东侧学校地块),学校面积扩大为6.87公顷,规模由原控规的18班制改为66班九年一贯制学校。

新规划学校位于南苑街与丽园路交汇右上角,与在售的海曙金茂府、海语天下仅一路之隔,近2800住户,片区内还有多块宅地供应,都是潜在的生源需求。
姚丰学校招生借读
校区2021年秋季交付使用
海曙新行政划分之后,姚丰板块成为新老海曙的交界线,一跃成为“城西门户区”,楼市热土,关注度极高。而板块配套姚丰学校(暂命名)也已火热开建,计划2021年正式交付使用。

学校规划为九年一贯制公立学校,60班制,其中,小学36班,初中24班。2019年已在孙文英小学开设借读班,待新校建成后统一搬回学校就读。
区域内目前已交付的中梁壹号院、海曙金茂悦,望春佳苑的适龄儿童可以入学。比较尴尬的是保利天悦今年升学业主,报名期已到,但还未交付,没有房产证就无法借读,明年新学校开学又要面临转学难题。
新海曙
高桥连续六大新盘交付
学区预警年年升级
关于高桥的学区短板问题,我们已经多次发文,新盘年年增涨,但新校却迟迟未动。继去年万科望庐(452户)、中山隽府(943户)、银亿朗境(1505户),近2900户交付之后,今年又迎来万科印(819户)、绿地观堂(1789)、天逸湾(708户),逾3300户新交付。

而板块内的高桥中心小学、望春小学以及持续三年红色预警,未来三年也已发布红色预警。虽然区域内也有学校用地规划,但新校建设却迟迟未动,而这连续近6200新交付入住无疑是雪上加霜,新生入学家庭应及早落户。

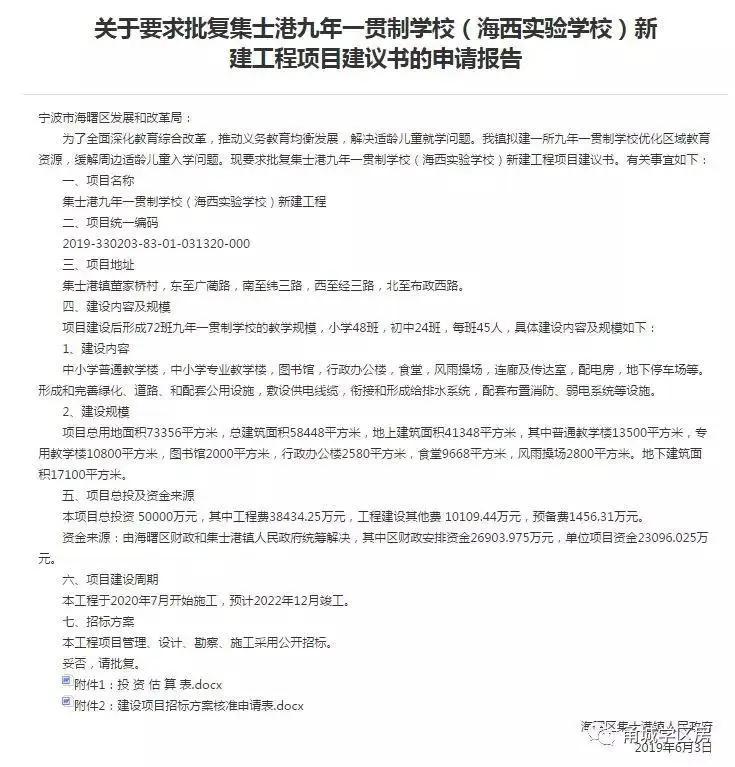
海西实验学校开建在即
集士港10余个新盘相继交付
集士港作为海曙卫星城,近年发展一路高歌猛进。万科,中梁、碧桂园、荣安、大牌开发商云集。除了已交付国宾府、嘉乐星城、幸福里、碧玥府之外,在售的有桃花源、西溪里、香榭水岸、海西明月府等,新增体量相当之大。
镇上目前有两所公立小学:中心小学和广德湖小学(海曙中心小学分校),中学系集士港初级中学。而中心小学已经连续三年爆满,今年同时发布了未来三年的红色预警,升学压力巨大。

好在广德湖小学还未预警,而且新规划的海西实验学校也即将开建。学校位于集士港镇董家桥村,规划为九年一贯制学校,72班。根据报告,学校将于今年7月正式开建,预计2022年12月竣工。建成后,将会很大程度改善区域的学区需求。
