

本周宝安最大的事儿是什么,无疑是“*党**代会”。

9月29日,新一届宝安区委常委与媒体见面。

9月29日,宝安区*党**代会闭幕。
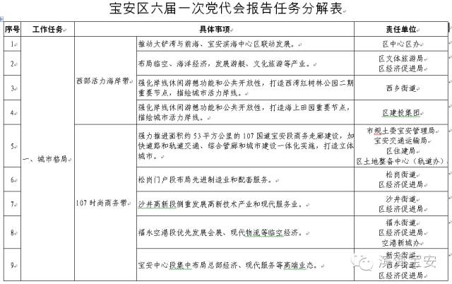
9月27日至29日,在“十三五”开局之际宝安区六届一次*党**代会,确定了未来五年全区各项事业的总项目库、总施工图和工作指挥棒。蓝图已经绘就、号角已经吹响,宝安将本次*党**代会报告共分解成60项工作任务、262项具体事项。
29日下午黄敏在宝安区第六届委员会第一次全体会议上强调,区委已将*党**代会报告分解成60条262项重点工作,接下来还要召开“*会两**”,进一步明确未来5年工作的任务书、路线图、项目库、时间表、责任人。
“一分部署,九分落实。”他说,全区上下要按照“马上就办、真抓实干、办就办成、滴水穿石”的要求,按照“制度+科技+责任”的工作方*论法**,持续发力、久久为功,抓落实、重结果、见成效。为宝安勇当“四个全面”先行区,全面建设滨海宝安、产业名城、活力之区努力奋斗,为宝安建成具有全球影响力的现代化国际化滨海城区作出新贡献!

“十二五”经济增速达11%“十二五”期间,宝安经济年均增速达到11%,经济总量达2641亿元,两税总额达470亿元。在保持中高速增长的同时,万元GDP水耗、电耗累计下降40 .7%和31 .6%,每平方公里土地产出G D P增加3 .03亿元(达到6.66亿元)。国家高新技术企业达到1493家,6 家世界500强企业、8家央企投资项目落户。在城市建设方面,过去五年宝安编拟宝安综合规划,确定“三带两心两城一谷”城市空间格局,街道发展战略全面实施。西湾红树林公园一期建成,T 3航站楼启用,轨道11号线建成运营,城市功能不断完善。整备土地28.36平方公里,新增城市更新项目58个,2015年9月以来违建“零增长”。而在社会建设上,宝安每年民生投入占财政支出八成以上。组建宝中集团、幼教集团、职教集团、人民医院集团、中医院集团。新增学位3 .2万个、病床2673张、养老床位991张。竣工保障性住房5434套。城镇居民登记失业率控制在2 .1%以内。网格化智慧管理全面铺开。创建安全文明小区473个,治安、刑事总警情“双下降”。在文化上,宝安也创办“宝安文明月”,实施企业员工、新生代劳务工素质提升行动。实施“文化春雨”行动,举办群众性文体活动4万余场。创办“宝体杯”全民健身系列赛事。此外,在生态文明建设上,黄敏表示,宝安成立治水提质指挥部,创新采用E P C模式一体化治理茅洲河,46个子项目进场32个,西乡河、新圳河治理效果初显。成立宝安排水公司,对市政管网进行专业养护。新建和改造提升公园66个,建成区绿化覆盖率达46.8%。与此同时,在*党**的建设上,宝安也实施全面加强*党**的建设“十项行动计划”。整顿软弱涣散基层*党**组织85个。*党**代表列席区委全会、常委会236人次,提出提案原案512件。
到2020年GDP超4100亿对于未来五年宝安发展,工作报告特别强调,要以“两中心一馆”、国际空港和机场东空铁综合交通枢纽为依托,把大空港地区建设成为深圳辐射珠三角的桥头堡和战略制高点;以“互联网+”未来科技城、滨海文化公园和一批超级企业落户为突破,融入“大前海区域”联动发展战略,打造辐射带动全省乃至粤港澳大湾区的核心引擎,建设具有全球影响力的现代化国际化滨海宝安。面对新使命新征程,今后5年全区工作的总体思路是:深入贯彻落实*党**的*八大十**以来中央各项决策部署、习*平近**总书记系列重要讲话和对深圳工作的重要批示精神,以及省委、市委的部署要求,以“四个全面”战略布局和“五大发展理念”为指南,以供给侧结构性改革为主线,加快形成以创新为主要引领和支撑的经济体系和发展模式,高质量完成“十三五”规划指标任务,勇当“四个全面”先行区,全面建设滨海宝安、产业名城、活力之区,为深圳建成现代化国际化创新型城市作出新贡献。在报告中,黄敏用较多页的篇幅深入剖析了宝安当前面临的问题和挑战。他指出,从发展历程看,宝安存在违法建设、水体污染、社区集体经济“三大历史遗留问题”;从发展形势看,宝安面临土地空间资源不足、教育医疗短板突出、城市安全基础薄弱“三大挑战”;从未来发展看,宝安存在“三个滞后”:一些重点领域的改革措施相对滞后、重大产业项目引进培育相对滞后、一些干部作风和能力相对滞后。黄敏强调,必须居安思危,正视问题和挑战,以钉钉子的精神攻坚克难,采取强有力的措施加以解决。报告提出,未来5年全区工作的总体目标是:到2020年,地区生产总值达到4100亿元以上,全社会研发支出占GDP比重达4 .0%,新增中小学学位6 .68万个,千人病床数达到3张,经济总量、质量迈上新台阶,民生保障达到全国先进水平。为此,未来5年,宝安要树立目标导向做强长板,树立问题导向补齐短板,树立民生导向提升服务,树立基层导向改进作风。
107国道宝安段打造时尚商务带对于未来宝安的发展,黄敏表示,在城市格局上,宝安将以西、中、东三条发展带为基本骨架,形成“三带两心两城一谷”规划格局。以高快速路和轨道交通将城市组团和节点串联起来,形成两中心、六组团的空间形态。打造“山海相连、江海汇流、城海相融、人海相谐”的滨海城区。值得关注的是,在107国道改造上,未来宝安将加快道路和轨道交通、综合管廊和城市建设一体化实施,打造时尚商务带。在具体方案上,未来松岗作为107国道门户段,将布局先进制造业和配套服务,沙井则定位高新段,侧重发展高新技术产业和现代服务业。福永处于空港段,未来将优先发展会展、现代物流等临空经济。此外,宝安中心区段将布局总部经济、现代服务等高端产业。
在城市交通方面,未来宝安将推动机场三跑道、T 4航站楼和机场东空铁联运枢纽建设,推进深茂高铁、穗莞深城际线建设。推动深中通道、外环高速、石岩外环路等骨干道路建设,打通断头路50条以上。推动轨道6、12、13、15、20号线通车。与此同时,在风貌水系上,宝安将以铁石水源保护区、凤凰山、罗田森林公园等生态板块为点,以海滨绿带、河流绿带、道路绿带等生态廊道为轴,构建由海向陆、联通山海的“两纵三横”生态轴线体系;以66条河涌为线,串联13座水库、12处生态湿地,着力打造“水清、流畅、岸固、景美”的生态景观水网。
此外,未来宝安在城市建设行还将打造特色小镇,分别为西乡滨海风情小镇、福永凤凰文化小镇、沙井大学小镇、沙井金蚝美食文化小镇、松岗琥珀文化小镇、石岩阿婆髻雕艺文化小镇和新安上合孝德园。
大铲湾建“互联网+”未来科技城“未来5年,我们要树立问题导向补齐短板。”宝安区委书记黄敏表示,在产业方面,未来五年宝安将加大龙头企业培育,新增超千亿企业2至3家,超百亿企业8至10家,超50亿企业25至30家,超20亿企业100家以上。此外,宝安将打造3至5个千亿级产业集群,建设“汽车+”、“互联网+”、“卫星+”、“激光+”、“太赫兹+”等千亿级产业集群。值得关注的是,在大铲湾片区,宝安将加快开放1.2平方公里“互联网+”未来科技城,培育辐射引领全球的“互联网+”产业集群。此外,黄敏表示,未来宝安也将建设“中国制造2025”先行区。以智能制造为主攻方向,培育一批拥有核心关键技术的企业,推进“机器换人”、无人工厂和数字车间试点。与此同时,在推进现代服务业高端化上,宝安将加快滨海中心区等总部集聚区建设。吸引金融机构设立金融创新平台。发展多式联运和城市配送,打造供应链
创新管理中心。依托国际会展中心,打造专业会展品牌。加快地标式城市综合体、大型购物中心、特色商业街等建设,构建“市级商圈-区级商圈-街道商业中心-社区商业”商贸格局。
而在中小微企业发展上,黄敏则透露,未来宝安将减免涉企行政事业性收费,清理非法定的各类保证金,精准施策,推动产业投资引导基金扶持企业发展,形成中小微企业“铺天盖地”的良好态势。
在重大产业项目上,未来宝安也将加快推动大族激光全球激光智能制造产业基地建设,打造中国光谷;加快华讯方舟中国天谷、亚太卫星通信运营总部、创维科技谷、南太总部经济园、尖岗山战略性新兴产业集聚区、沙浦国际艺展中心、立新湖战略性新兴产业基地以及长盈、臻鼎、一电科技等新扩建项目的落地。
未来五年新增百所幼儿园在民生方面,未来宝安也将继续打造民生幸福新家园。据悉,未来五年,宝安新增幼儿园100所,普惠性幼儿园覆盖率达到60%,3- 6岁儿童毛入园率达到98 .5%。新改扩建学校38所,新增中小学学位6 .68万个,高中毛入学率达到97 .5%。深化与河源等地职校交流合作。引进中国人民大学、湖南大学等高等院校,加快高等教育发展。推动终身教育、特殊教育、国际化教育和智慧教育创新发展。加大奖教助学力度。而在医疗卫生上,宝安也将新改扩建医院18家,三级医院不少于7家,建成一批区域性医疗中心,打造“区域性医疗中心-专科医院-社康中心”三级服务网络体系,千人病床数达到3 .0张。坚持预防为主,构建现代化的妇幼保健、计生服务、疾病预防控制体系。振兴中医药事业,建设中医药创新之都。引进高端医疗机构、专家团队,创建省级以上重点(特色)专科5- 10个,全面提升医疗卫生服务水平。在解决住房问题上,宝安也将坚持政府主导、市场运作,通过增加建设用地、产业园区配建、棚户区改造等渠道,筹集人才住房和保障性住房不少于5.38万套。
未来新增设四个街道在行政改革上,黄敏透露,未来宝安将新增设四个街道。据黄敏介绍,未来宝安在现有6个街道基础上,增设航城、福海、新桥、燕罗4个街道,瞄准街道现阶段存在的查违、安监、维稳、劳动、城市建管、经济科技等热点难点问题,有针对性地配强配足职能力量,实行“大部门制、宽职能式”改革。理顺街道运作机制,缩短管理链条。加大编制和人员下沉街道力度,充实基层一线力量。而在街道发展上,黄敏表示,到2018年,各街道“双十工程”全部竣工,十大产业项目完成投资1500亿元以上,全面实现各街道产值破千亿、税收破百亿“双破”目标。此外,未来宝安将建成“政务服务中心、企业服务中心、科技创新服务中心、人力资源服务中心、工人(职工)服务中心、青少年服务中心、妇女儿童服务中心、法律援助服务中心、社会救助综合服务中心、*党**群服务中心”十大服务中心。黄敏表示,未来宝安将以“十大服务中心”创新政府服务方式,以社区*党**群服务中心承接其他九大服务中心职能,提供线上线下互动的O 2O服务,实现政府服务前移。以网格化智慧管理重塑城市管理治理体系,实现政府管理下沉。推进综合执法改革,区级层面综合执法和城市管理合署,街道层面设立综合执法队,推动基层执法综合化。
“深入推进行政审批‘两个100%’建设,健全在线监管平台,实时监测审批动态,倒逼行政流程再造,加快政府职能转变。”黄敏表示道。

代表说:
未来5年让老百姓享实惠在区六届一次*党**代会分组讨论会上,*党**代表们就宝安未来发展的优势、不足,如何加大民生投入、改进工作作风等展开了热烈讨论。代表们认为,区委对未来5年的规划,既有经济发展的数据,也有增加学位、病床数等老百姓关心的民生问题,实实在在的举措,都有实实在在的目标,立意高远又落脚实在,都是能切切实实让百姓感到变化与享受实惠的内容。
游植雄代表表示,*党**代会报告关于城市规划、城市未来发展方面着墨非常多,宝安确立的“国际水准、国内领先”的目标,特别是大手笔的城区规划,描绘了一个美好的前景,读后增强了对宝安未来发展的信心,这也是我们未来为之努力的目标。宝安区位优势独特、产业基础雄厚、自然资源丰富,这些都是我们优势、长板,未来宝安如果以国际空海双港、湾区资源和重大产业项目为着力点,突出这些优势,宝安的未来指日可待。
对于当前宝安发展面临的“拦路虎”,如城市安全、违法建筑、治水提质、公共交通等难题,代表们也积极建言献策。江朗朗代表表示,攻克这些难题,首先要坚持“制度+科技+责任”的工作方*论法**,从近期实施的多方面的工作已经可以看出,用科技、责任加制度的力量去推动工作,成效显著。其次是通过智慧宝安建设,提高城市管理水平。
宝安是一个大基层,基层核心价值是“实干”。卫树强代表表示,报告是未来五年工作的指针,指导接下来各项工作的落实。上午*党**代会报告刚出来,下午区政府就组织加班研究推动问题落实,这就是实干的体现。作为一名*党**员、一名干部,有好的工作作风非常重要。务实、扎实的工作作风,才能引领宝安各项事业发展,并且把工作干得非常实在。
“报告提出的5年总体目标,非常明确且具有前瞻性。每个目标都有针对性、有量化指标、有很具体的措施,如龙头企业的培养,中小学学位和病床数等,都有非常明确的目标定位。”许琳代表表示,宝安的5年总体目标读下来,使人感觉到宝安未来的发展会具有全球的影响力,这种全球影响力的提出也是很振奋人心的,特别是着眼于未来,让她对宝安的未来充满期待。