文章来源:云财社良言一句三冬暖,恶语伤人六月寒。在这个寒冷的冬天有的人感觉格外的寒冷:被无良蛋壳公寓弄得无家可归的青年租客们,还有被房企公司压迫买房的员工们......云财社获悉,12月8日,总部位于重庆的金科股份(000656.SZ)华东区域要求员工认购公司项目,并根据不同部门不同职级给出了不同的套数指标。有知情人士表示,“已收到公司通知要我们认购楼盘,年底结算,我们要认购的是住宅楼盘。”
认购305套
总金额高达4.57亿元
这项名为“员工超级购”的指标名单上,华东区域总共需要员工认购305套,总金额高达4.57亿元。以此计算,每一套房产的价格超过百万元。涉及的科室大部分为非一线的行政,管理等部门。 从具体分配指标来看,区域领导办公室需要认购11套,总价1650万元,指标最少的为公司纪检监察部,需要认购3套,总金额450万;此外,人力与行政部分配到23套,财务部分配到21套,法务部19套,最多的为设计管理部,被分配到42套的指标。 有公司员工向记者表示,公司只通知年底结算,目前还不知道如果没有把自己的指标房源卖掉会有什么措施。
那么问题来了,对于被公司无理要求员工认购买房的情况,员工应该怎么办?央媒曾经警示过类似强制全员卖房:向相关部门投诉,通过工会(或职工代表大会)向企业表明诉求等! 所以金科的员工们拿起了法律的*器武**,向相关部门投诉,这一投诉,金科股价就连续掉下来了。

图源万劲研究所
总负债3206.73亿!
据了解金科集团成立于1998年,作为渝派房企其经历了20余年的时代洗礼与沉淀,而近来为何爆出这样的丑闻呢?
深究其背后的原因,无外乎是缺钱惹的事儿。
金科股份半年报显示剔除预收款后的资产负债率为74.08%,净负债率为124.62%,现金短债比为1.01倍。三季报显示这三个数据为72.71%、112.2%、1.02倍。
很明显,金科股份脚踩两条“红线”。
云财社还了解到,前三季度,金科股份的总负债3206.73亿!
第三季度,金科股份的归母净利润大幅下降超4成。存货高达2339亿元,超过去年全年,占其总资产63.69%。
然而就是这种高负债情况下,金科还四处对外担保。金科公开信息显示,截止10月末,金科股份各类担保余额为911.62亿元,占其经审计净资产的333.11%,占总资产的28.35%。
333.11%!业内称超过50%,财务风险就相当大了,融资能力也会相应减弱。
11月30日,金科股份还发布公告,拟为参股房地产项目公司新增13.83亿元担保。
“花式卖房”的房企们
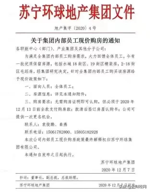
当然除了金科“花式卖房”,苏宁环球地产、绿地都曾被爆过要求公司员工认购本公司房源。 12月7日,网上流传出苏宁环球地产集团一则题为《关于集团内部员工现价购房的通知》。
通知显示,为满足全集团内部员工购房需求,大力回馈全体员工, 今 有一批优质保留房源,包括水城18街区、19街区精装房,2-18街区毛坯房。面向全体员工,购房需求方面,无需购房证明即可认购,但必须于2020年12月13日前全款支付购房款; 款清 后签订房屋认购书;公司可提供一次更名机会。
以下是通知原文:

图源网络
全款!是的大家没有看错, 真的是非常理所当然的觉得本公司的员工都是有钱的大咖,为了体验生活才出来上班。
在绿地这边也同样是“花样百出”。去年绿地湖南事业部也曾被员工爆料,要求部门内所有员工在12天内自购或推荐他人购买一套绿地湖南的房产,否则将被公司“除名”。 关于被房企公司要求员工认购本公司房源的事件在房地产界中并非个例,尤其在年底各大房企都想达成或者超额完成公司业绩目标时,可谓是无所不用其极。
而其背后体现的是房企公司出现业绩下滑、无人买单的困局。但是想出让本公司员工自己掏腰包给公司买单的要求也是奇葩,都给公司打工了,难道心里没有点数吗?动辄上百万的房子,试问哪个员工能够轻而易举的拿出来,即便拿得出来,为何买本公司的房子,其质量等问题,本公司员工应该一清二楚,货还要比三家。国民对于买房可能花的是自己一辈子的心血,哪里是公司一纸公告要求就大大方方的把房子买了的道理。
双向进步与发展
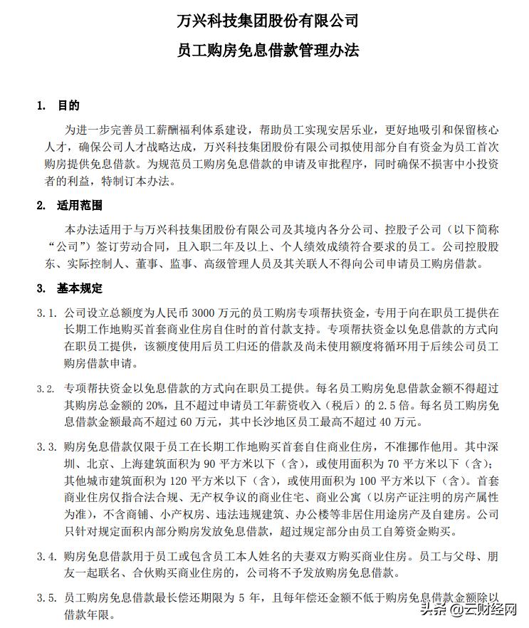
有的公司挖空心思想不劳而获让员工认购本公司房源,最后企业面临的可能是房子买不出去,公司的人才也流失了。但是也有的公司力求为本公司员工谋求福利,收买了人心,吸引了人才,实现了企业与员工的双向进步和发展。云财社获悉,11月30日,深A万兴科技集团发布公告,为了公司员工能够买得起房子,专门为员工提供免息借款,帮扶资金高达3000万元。

图源公司公告
小编实名羡慕,这种大公司绝对是打工人梦寐以求的大厂了。格力的董小姐、京东的刘强东,都曾经说过为自己公司的员工提供住房。然而把员工的房子落到实处的还要向山东魏桥集团的良心老板张士平。
在房价居高不下的年代里,张士平自己花钱给员工建造“优惠房”,每间房子的建筑面积都在90平方米以上,这样一来能够保证员工的一家老小都能够入住。值得一提的是,张士平对员工实行“半价买房”的政策,市场价6000元一平方米的房子,卖给员工只要每平方米3000元。
结语:试看不是房地产的公司都在为企业员工的买房一事上提供相当大的优惠补贴,而反观有些真真正正做房地产的公司,反而要从员工身上“吸血”,可谓令人心寒。