火!爆!
作为弘量研究的一枚攻城狮,敢拍胸脯说科研是我们的强项。 年前接到上级指示要我们开始研究区块链并尝试对接虚币交易所。币圈火了两年,买币屯币,挖矿套利,ICO等随着媒体的一波波猛烈普及,从咖啡厅里的神秘话题逐步变成了“区块链有利于前列腺”的谈资,我们岂有坐等之理。怀着技(fa)术(cai)至(zhi)上(fu)的单纯梦想,我们摩拳擦掌,开始了程序化对接的魔幻之旅。

三个月后,老板看着我们黑黑的眼圈,说“你们这么辛苦,不如写一篇文章纪念一下罢”。于是有了下文……
水很深
起步总是让人振奋的:瞅了一下数据,前几大数字货币交易所是热气腾腾的不打烊的Casino,24小时交易额均在10亿美元以上。以币安(BINANCE)为例,其日交易额接近20亿美元,按照买卖双边0.1%的手续费测算, 每日单佣金收入就近4百万美元。如果计入ICO上币的提成(类似于IPO费),盈利翻倍也不是没有可能。 难怪其CEO赵长鹏接受彭博社采访时表示,“币安展的很好,不需要外部资金”,有钱当然可以任性。
目前全球虚拟货币总市值约4500亿美元,日均交易金额超过250亿美元。这是什么概念呢?我们把它和各地主要股票交易所进行了对比,如下图,发现其与日本交易所交易额相当,次于纽交所,纳斯达克,深交所和上交所,超过了港交所日均成交量的两倍。

从地域来说,玩得最猛的估计是战斗民族(俄罗斯和东欧国家)所在的欧洲和日韩狂热粉丝所在的亚太地区。两地的数字货币交易所数量占大多数,分别为37%和27%,如下图。

更刺激的是:裁判和球员兼顾一身。传统证券交易所都有强监管,而虚拟货币交易所林林总总上百家,各有各的玩法(套路)。 由于交易所太多(币更多),各大玩家普遍有自己偏好的交易所,这种景观真是让人眼花缭乱。

想玩? 先研究账本
传统(古典)交易所最重要的功能是撮合交易,用类似的方法去分析虚拟货币交易所一定没错。撇开竞价上币这种神奇操作不谈,委托账本处于交易所撮合交易的核心位置,买卖双方都围绕它进行。很多高频交易都要深入研究交易委托账本,观察市场的微观特性,在实际交易中还要研究交易委托账本来观察每笔交易的执行情况。
因此要理解一些高频行情数据,Order Book是基本的入门知识。委托账本就是券商送到交易所的限价委托单,如果当时无法成交,就会自动纪录到交易所的交易委托账本里,等待成交机会。
下图是BITFINEX 交易所某个时间*币特比**兑美元(BTC/USD)的委托账本,每一行代表一个价格和对应的数量。

左侧绿色部分代表当时市场上的买单(Bid),上面最高的价格9313叫最高买入价(买一 Best Bid),也就是买家买入1个*币特比**最多愿意支付9313 美元,往下价格依次减小。右侧为卖单( Ask),上面最低的价格9316为最低卖出价(Best Ask),也就是说卖家卖出1个*币特比**最少希望拿到9316美元。后面绿色和红色阶梯状的背景为累计待成交的买卖量,可以看到,绿色面积大于红色面积,这种情况一般说明买单比较多,价格可能上涨。
因此账本里的委托也叫流动性(Liquidity),交易所十分关心这种流动性的多少,流动性越高,说明交易所越活越,对于能向账本里提供流动性的交易者,有的交易所会给与补助。

委托账本每时每刻都在变化, 上图所示是某交易所的*币特比**现金兑*币特比**(BCH/BTC)的秒级报价曲线,绿色和黄色分别为卖一和买一报价,蓝色竖线是卖一报价的量。有个任性土豪在11:17:06下了一个375BCH的限价卖单,并且限价单的价格远远低于最近成交的价格,在接下来的7~8秒内,不断地有买单涌入抢食,很快把价格拉回合理范围。
虚币交易所的坑
正如前面所说,虚币交易所身兼裁判和球员,技术实力又参差不齐,导致对接的时候坑显得尤其大,按照我们一个攻城狮的原话是:脑洞必须开得跟坑一样大才能填过去。
坑1
遭到拒绝
传统的股票行情数据,一般有第三方公司维护开发,API比较完善。类似的,为了快速上手,攻城狮选择通过 API每隔一段时间获取最新行情。但是虚币交易所们明显实力不济,无法接受毫秒级的数据抽取,很快就把我们的IP地址列入黑名单无法请求。每个交易所都有请求频率的限制,严格的像 BITFINEX,一分钟只能发10个请求,后来不得不通过单独开发高速订阅接口来获取交易所推送的数据。
单单这一项就每一家交易所要重新对接,耗费了大几天的宝贵时间。
坑2
价格不准
测试过程中,我们经常发现有些交易所像是掉线了一样,买一卖一报价长时间没有变化,可是其他档位的报价还在持续变化。于是我们决定定期对行情数据进行校准。校准需要一把尺子:一种方式是交易所对每一次行情更新推送提供一个唯一递增ID作为编号;另一种方式是参考递增的时间戳。
币安就做的不错,不仅每个更新推送有ID,还提供代码范例。不过总是有交易所不按套路出牌,BITSTAMP和BITTREX什么也不提供,需要定期主动刷新整个报价。
坑3
大坑砸穿了交易所
传统证券交易所千锤百炼,然而虚拟货币交易所技术实力参差不齐。尤其是出现极端价格交易量过大时,经常导致某些数字货币交易所过载甚至没有响应。下图所示是 POLONIEX某一时间以太币兑*币特比**( ETH/BTC)的行情,5分钟内一个上万以太币的市价卖单不仅击穿市场深度,还导致整个交易所接口全部没有响应。

特色小坑
1. 笔数多:
传统交易所都有“手”的概念,但是在虚币交易所,出现买卖0.001个币的情况很常见,这就导致尽管成交金额不及传统交易所,但是交易笔数却未必比传统交易所小。
2. 交易快:
传统交易所一般需要T+2来完成清算。而虚币交易所通常来说是立即清算,交易完毕后,立即就可以提币,只是提币的过程会花费一些时间,*币特比**可能需要几十分钟甚至1~2小时,中心化的币比如瑞波币就会比较快,只要几十秒。
3. 画地为牢:
传统交易所只有交易日开市交易,并且同一标的只在有限的交易所交易。而虚币交易所无一例外都是7*24开市;并且同一标的,例如以太币兑*币特比**(ETH/BTC),会在全球几乎所有交易所挂牌交易。
同样的币在不同国家的价格可能有相当大的差价,近两年韩国年轻人非常热衷数字货币,直接导致韩国交易所的*币特比**价格远高于其他国家,这就是常常听到的“泡菜溢价”的由来。
监管来了?我跑
聊了这么多技术,自然避不开一个敏感话题——虚拟货币监管。这一方面是由于日益庞大的数字货币市场催生黑客攻击,洗钱,盗窃等犯罪行为,另一方面各类五花八门的代币发行很容易和传销,非法集资等联系起来,影响各国的金融安全和稳定。根据赛门铁克最新发布的网络安全报告,2017年全球和数字货币相关的黑客攻击数量增长了8500%,在2017年12月份的全部网络攻击中占比高达24%。
与之对应的是层出不穷的交易所被盗(被攻击)事件。
时隔两个月,回顾今年3月份币安事件依然惊心动魄,虽然当时交易所发现异常后立即暂停提现,但引发的连锁反应导致*币特比**价格两日下跌约15%,而黑客也越来越精,早已在期货平台做空*币特比**,只等被盗消息发酵。
下图梳理了2011 年到2017年被爆出的数十起交易所安全案例。可以看到,每次不仅会有巨额财产损失,还会使*币特比**价格剧烈波动,波及整个行业。而年初日本最大的加密货币交易所CoinCheck更是经历了史上最大规模的数字货币盗窃案,价值高达5.23亿美元。

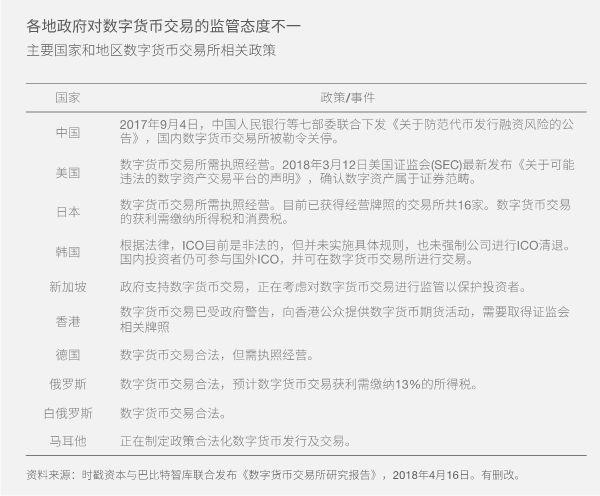
小心!不是所有地方交易所都合法。各国政府对数字货币交易所的监管越趋严格,其中包括中国大陆地区对虚拟货币交易的严格限制、美日等国对交易所的执照监管。目前只有马耳他或其他小国表示支持,自然也是币圈大佬云集之地,反正俺是持有“云”资产嘛!天下为家~

害怕错过症候群
整个币圈都是一场极妙的营销大戏,制造出最典型的“隔壁老王赚钱了”or “害怕错过症侯群”- Fear of Missing Out 。币圈大户手握重金有钱任性,所以才会出现很多看起来不理智的行为,比如市价大额买卖,限价不合理大额委托。但有时不是大户不理智,而极有可能是有人在操纵市场。下图所示为*币特比**在2018年4月初的行情走势,很明显的看出有很多直角变化,长时间波动在1%以内,然后突然出现一个5%的上升或者下降。
盘子大如*币特比**都有如此被操纵的嫌疑,盘子小的山寨币就更容易被操纵了。

疯狂的背后是人性的贪婪与恐惧。而币圈参与者的表现和传统股票市场早期一般无二。 从某个角度来讲,这些交易所就像社会的放大镜,把赤裸裸的人性表露无遗。目前这个市场,还是处于“一级市场套现走人,交易所大口吃肉,二级市场稀里糊涂”的混沌状态。虚拟货币的未来如何?我们不像巴老和芒格那么忿忿不平,但是在对接的过程中感受到,这一切都还在萌芽,角力,熵值还在不断增大,充满了变数的刺激。