新闻简要 7月20日
南京市栖霞区南京经济技术开发区尧新大道201号 金桐石化有限公司由于精馏塔失火引发火灾 ; 江苏102家危险化学品生产企业安全许可证被吊销。

一、金桐石化有限公司精馏塔失火引发火灾
●事故详情●



据南京消防官方微博发布,7月18日7时06分,南京市栖霞区南京经济技术开发区尧新大道201号金桐石化有限公司发生火灾,是由精馏塔失火引发。南京市消防救援支队指挥中心调集新港、大厂、特一、特二、迈皋桥、战保消防救援站及长芦政府专职队、金陵石化企业*防队消**共38台消防车、197名指战员赶赴现场处置。

1
事故现场视频
据了解,金桐石油化工有限公司系中国石化集团金陵石油化工有限责任公司与宝智投资有限公司(台湾和桐化学股份有限公司全资子公司)合资组建的中外合资经营企业。1993年9月1日正式成立,1995年12月竣工试生产,1996年1月正式投产,该合资公司是目前中国石化集团公司与台湾石化界较大的合资项目,注册资本为:1.682亿元人民币。
金桐石油化工有限公司的主要生产装置为:设计能力7.2万吨/年烷基苯装置;2万吨/年烷基苯磺酸装置。该公司主要产品有:直链烷基苯、烷基苯磺酸。副产品有:重烷基苯、焦油、轻质油。
该事故或对这些涉及产品引发价格波动,请各位注意!
另外,江苏近期正在严抓环保,并处理了很多违法违规“小化工”,此次事故必然会引发南京及江苏全省对消防安全相关的严抓!这对于江苏省的各大工厂来说,势必又是多了重压力。
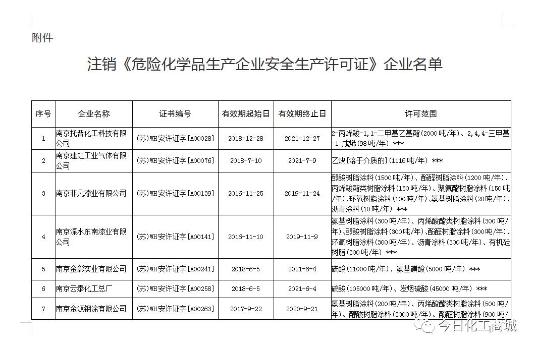
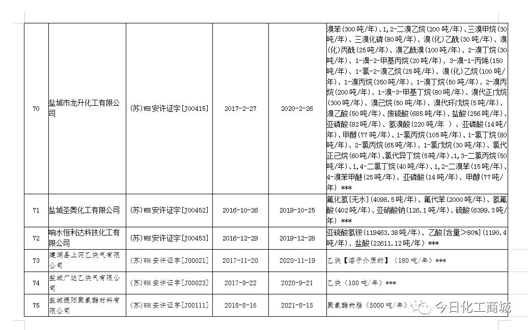
二、江苏这102家危化品生产企业被吊销许可证

日前,江苏省应急管理厅发布关于注销南京托普化工科技有限公司等102家危险化学品生产企业安全生产许可证的公告。

具体情况

根据各设区市应急管理局申请,南京托普化工科技有限公司等102家危险化学品生产企业(见附件),终止危险化学品生产活动。根据《危险化学品生产企业安全生产许可证实施办法》第四十条规定,注销上述企业《危险化学品生产企业安全生产许可证》,现予公告。

2
详细企业名单












跟你拼跟你拼商城小程序
你与采购商的关系在废话中慢慢升华,客户都缺乏安全感,都喜欢找熟人买,因此,化工人要加入今日化工商城社群,多跟客户套近乎,把陌生的客户慢慢变成心理上的熟人,是取得客户信任的关键。为什么要你加入今日化工商城产品社群?为什么要努力进入上层圈子?为什么要多接近境界高的人?为什么愿意把精力全部放在学习和工作上持续提升?因为处在不同位置,享受不同境遇与服务。

版权所有:今日化工商城
资料参考:新浪财经、生意社、腾讯新闻、中国经济网等