2013年,被称作是“中国移动互联网爆发元年”,从那时开始,各种令人眼花缭乱的电商平台已逐步取代线下,整个电商行业在逐步深入人心的过程中,也在潜移默化地改变了消费者们的购物方式。2020年年初爆发的疫情,也在某种程度上促使着国内电商行业的进一步繁荣与发展。据天眼查的公开资料显示,全国企业名称或经营范围含“电子商务、互联网销售”的企业共有近300万家,其中约87%的企业成立时间小于等于5年,超70%的企业注册资本在200万以下。正是在这样泥沙俱下的背景下,近段时间在不少人的朋友圈中刷屏的“淳肌新电商”也作为电商行业的入局者,吸引到了大众的广泛关注。据知情人士透露,目前已有多家获牌直销企业的团队来到了北海,正在考察这个项目,并且已有团队完成了平移。
淳肌新电商究竟是一家怎样的电商平台?所谓的五大奖励与股权分红该如何解读?1.2版本的制度表较之原本的制度存在哪些变化?北海黑珍珠公司现状如何?

公司背景,股东旧事
据介绍,淳肌新电商是由北海果果信息技术有限公司专门为旗下护肤品推出的面膜购物、护肤品代理app,用户可以在淳肌app内查看旗下的热门化妆品。作为淳肌新电商经营主体的北海果果信息技术有限公司成立于2019年1月18日,法定代表人李其甫,注册资本500万元,认缴出资时间为2025年,股东有李其甫(大股东)、洪贤平、赵世界。
值得一提的是赵世界,此人不仅与李应坤(淳肌创始人)合资成立了北京伊美雅生物技术有限公司,还与多年前曾火爆一时的“水宜生”有关。调查发现,水宜生在当下的经营主体为北京宜生伟业科技发展有限公司,据官方介绍,这是一家专注于与生活密切相关的健康居家日用产品的设计、研发、生产和销售为一体的新型高科技企业,而赵世界在2018年1月之前还一直是该公司的股东,此外,在北京水宜生科技发展有限公司和重庆水宜生科技发展有限公司等相关企业当中,赵世界也还在担任高管的职务,不过这两家公司现已处于注销的状态。

近年来,针对水宜生的争议始终不绝于耳。据公众号“中净联”报道,磁化水在中国流行的第一个高潮是在上世纪八十年代,即哈尔滨的“哈磁”和天津的“天磁”,第二个高潮则是在2008年前后,这次登台的是“水宜生”、“水益生”磁化水杯,这两家公司的老板在狠狠地捞了一大票的同时,还给用户带来了极大的危害。水宜生后由中国打假办、中央二套打假节目曝光,证明所谓的碱性水根本对身体无影响,证明所谓的“碱性水”为企业牟利的托词。
其实,早在1999年时,美国联邦贸易委员会就禁止了美国两家公司宣称其所生产的“磁化水”具有治疗功能。目前,在齐鲁网曝光台、价值中国网等网站上,水宜生更是被专家称其宣传方式过于离谱,相关虚假宣传行为更是屡遭举报。

得益于多家媒体的多次曝光,在最近几年,挂着水宜生牌子的相关产品虽然仍然在市面上可以见到,不过其声势较之往昔已相差悬殊。

抽查结果,责成整改
有宣传材料称,上文所提到的北海果果公司其实是北海黑珍珠公司的子公司,淳肌新电商也是隶属于北海黑珍珠公司旗下的电商平台,北海黑珍珠海洋生物科技有限公司董事长李应坤实际上才是淳肌品牌的真正的创始人。

李应坤于1964年2月2日生于重庆荣昌永荣矿务局的一个普通职工家庭,目前居住广西北海市海城区。大学毕业后,她曾任中学地理老师。1994年到广西北海,1997年创办了北海黑珍珠化妆品公司。据资料介绍,北海黑珍珠海洋生物科技有限公司是一家集珍珠化妆品和消毒产品生产、销售于一体的极具发展潜力的海洋生物高新技术型企业。

(李应坤)
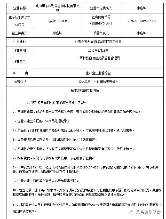
2019年8月9日,广西壮族自治区药品监督管理局网站发布《广西壮族自治区化妆品生产企业监督检查结果通告(2019年第5期)》,通报了6家企业的监督检查情况,其中,北海黑珍珠公司榜上有名。针对检查中发现的问题,广西壮族自治区药品监督管理局已责成北海黑珍珠海洋生物科技有限公司限期整改检查发现的缺陷和问题。

据相关网站披露,本次检查发现的缺陷和问题有:1、物料和产品的放行未记录审核放行内容;2、原辅料仓库、成品仓库未设不合格品专区;静置间待处理中间品没有明显标识和专区存放;3、企业未建立专门的不合格品处理记录;4、成品仓库门口未设置防鼠挡板;成品仓面积较大,与包装材料分区堆放,通风效果差;5、设备清洁后无状态标识,如乳化间的乳化锅、移动储罐等;6、原辅料仓库的温度、相对湿度监测记录不全;物料柠檬酸等没有按要求进行阴凉储存;7、物料收发卡片没有记录物料批号信息,不能够利于追溯;8、生产记录不够完整,如淳肌水源精粹乳(批号20190407-03)没有记录C相和D相的均质时间,并有多处涂改;静置间存放的中间品未标明储存条件和期限;9、企业未建立召回紧急联系人名录和职责权限;10、检验记录不够详实,如香气、外观等项目没有具体描述;可追溯性信息不足,如检验所用的仪器、微生物检验项目的取样、稀释倍数、培养时间等都没有记录;实验室检验用仪器使用登记;11、对不同岗位人员进行培训针对性不足,如现场提问质物料仓库管理人员黄毅廉不知道阴凉存放的温度要求和监控记录要求。


经查国产非特殊用途化妆品备案平台,我们还发现由该公司作为实际生产企业所生产的一些产品还曾因“企业联系方式或地址不真实、不准确”遭到过责令改正,目前这几款产品的备案号已经注销。
冻结财产,纠纷不断
另据相关企业查询网站显示,围绕着北海黑珍珠公司和李应坤,还有多条带有风险提醒意味的信息值得关注。


尤其是涉及到财产冻结的官司诉讼,据《华夏川商融资担保有限公司与重*红庆**花雨生物科技有限公司、李应坤等申请诉前财产保全民事裁定书》显示,重庆市江北区人民法院查封、冻结或扣押被申请人重*红庆**花雨生物科技有限公司、北海黑珍珠海洋生物科技有限公司、喻文才、李应坤、贺义琴、李胜、喻文碧名下价值530万元的财产。


另据《中国农业银行股份有限公司北海分行与北海黑珍珠海洋生物科技有限公司、广西弘昊融资性担保有限公司民事裁定书》显示,法院认为,被申请人与申请人之间存在借款合同纠纷,申请人申请诉前财产保全,符合法律规定,于是,广西壮族自治区北海市海城区人民法院裁定如下:

那么,这起事件的后续处理得如何呢?据《中国银行股份有限公司北海分行、北海黑珍珠海洋生物科技有限公司金融借款合同纠纷执行实施类执行裁定书》披露,广西壮族自治区北海市海城区人民法院在执行申请执行人中国银行股份有限公司北海分行与被执行人北海黑珍珠海洋生物科技有限公司、李应坤、喻文才、喻文利金融借款合同纠纷一案中,已向被执行人发出执行通知书,责令其立即履行生效文书确定的义务,并依法调查被执行人的财产及收入情况(工商、房产、车辆、银行),目前扣划了被执行人名下银行存款共3596473.4元,并已将该笔款项退予申请执行人。

除了上述这些涉及金额数目巨大的诉讼事件外,该公司的前员工们也曾因劳动争议等一些数目较小的资金问题,将该公司诉至法院,虽然当地的劳动人事争议仲裁委员会作出的北劳人仲字(2016)第6号仲裁裁决书已经发生法律效力,但由于被执行人北海黑珍珠海洋生物科技有限公司没有履行生效法律文书确定的内容,申请执行人李红于2016年4月27日向法院申请强制执行,请求被执行人补缴养老保险费、失业保险费、工伤保险费、生育保险费、基本医疗保险费,支付经济补偿金人民币3000元,在执行过程中,被执行人北海黑珍珠海洋生物科技有限公司为其补缴了相关费用。

无独有偶,除了李红外,还有其他的员工也同样因类似情形的存在,而不得不诉至法院。

在这篇报道中,我们简单了解了淳肌新电商和黑珍珠公司的背景与旧事,在下篇报道中,我们将再来关注一下淳肌新电商的模式与奖金制度,请继续关注头条资讯平台。
文章来源:头条资讯平台