一. 目的
为了保障公司IT服务的正常运转,优化信息中心服务工作流程,提高信息中心工作效率。
二. 适用范围
XX集团全体员工。
三. 服务响应渠道
1. 企业微信
2. 服务电话
3. 服务邮箱
四. 服务项目
信息中心服务项目包括:集团所有网络设备,服务器,终端电脑的维护;集团内部应用系统包括:OA,ERP,AD,RTX,门禁,视频监控,邮件,视频会议系统,CRM,WMS,TMS,OMS,MES;集团外部项目包括:系统搭建,项目协助等。
五. 服务区域划分

六. 服务标准

七. 巡检计划
信息中心为提高设备运行稳定性,制定以下巡检服务计划。

八. 服务机制
信息中心现在的服务机制是以区域划分为基础,包含四阶段节点划分的整体服务结构,以三个级别响应为服务操作要求的完整高效的服务机制。
其中服务区域划分主要针对分公司地理位置分成了:北京,上海,广州,福建服务区域;使服务覆盖更广泛,服务效率更高效。
四阶段节点划分将整个服务流程按照:终端用户,服务一线,服务二线,其他运维资源;进行的划分。使整个服务流程更加规范化,制度化。
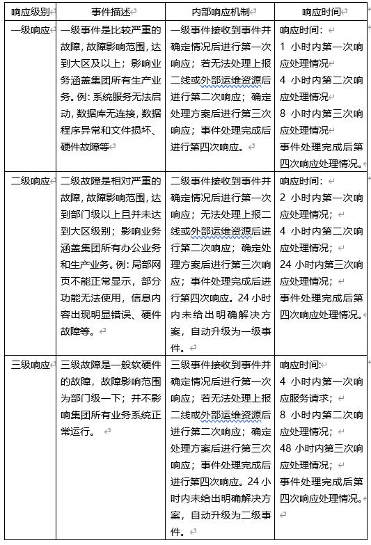
最后将服务事件进行了三个响应级别的分类并明确了三个响应级别分别的服务标准,保障了集团发生IT服务突发事件时的快速反应和最大层度的减少危害和影响。
九. 服务流程
