为贯彻落实*共中**中央办公厅、国务院办公厅《关于进一步减轻义务教育阶段学生作业负担和校外培训负担的意见》精神,持续推动“双减”政策落深落细。国务院教育督导委员会办公室在充分调研的基础上研制了《责任督学“双减”实地督导工作指引》,指导各地做好责任督学“双减”实地督导工作。全文内容如下——
责任督学“双减”实地督导工作指引
前 言
为深入推进*共中**中央办公厅、国务院办公厅《关于进一步减轻义务教育阶段学生作业负担和校外培训负担的意见》落实落地,国务院教育督导委员会办公室于2022年初印发《关于继续将“双减”督导作为2022年教育督导“一号工程”的通知》(国教督办函﹝2022﹞10号),要求各省充分发挥中小学责任督学作用,部署责任督学每月至少到校督导1次,面对面、点对点全方位推进学校“双减”工作落实。近期,我们结合政策要求,在借鉴各省市“双减”专项督导年度工作方案基础上,研制了《责任督学“双减”实地督导工作指引》。
《指引》有两个特点:一是强化工作流程规范。通过对督前、督中、督后各环节的闭环设计,引导责任督学在督导过程中,做到有始有终、有依有据、严谨规范。二是注重督导要点引导。通过督导要点及相应督导案例的呈现,引导责任督学积极探索创新,结合学校实际问题,督促指导学校加强作业管理、提高课后服务水平、提升教育教学质量,推进“双减”督导“一号工程”落实落细。
《指引》主要用以规范责任督学“双减”实地督导的实施,各地可在参考的基础上,研制地方适用的责任督学督导规范,也可根据相应条件开发责任督学在线督导信息平台或手机APP,实现无纸化快捷督导、随时督导、一键跟踪。
目 录
一、工作原则
二、流程指引
三、环节指引
(一)督前准备
(二)督导方式
(三)督导记录
(四)意见反馈
(五)督促整改
(六)结果报告
四、要点指引
五、工作要求
(一)“六个至少”
(二)工作纪律
六、督导用表
(一)入校督导记录表
(二)入校督导月总结表
附:责任督学实地督导典型案例
一、工作原则
责任督学应以习*平近**新时代中国特色社会主义思想为指导,以*党**的教育方针和国家法律法规为依据,在实地督导过程中坚持以下基本原则:
坚持依法督导
在督导过程中,督学须积极践行“督政不忘政治、督学不忘学习、督法不忘方法、督事不忘求是”要求,做到依法督导、文明督导。
坚持问题导向
聚焦“双减”工作落实中的关键问题,突出重点,带着线索督、跟着问题查、盯着问题改,推进“双减”工作最后一公里走深走实。
坚持实事求是
围绕学校实际情况,秉公督导,坚持做到摸实情、讲实话、出实招、见实效。
坚持公平民主
尊重被督导学校的历史和文化,尊重学校领导和师生,积极主动地与被督导学校不同层面人员交流座谈。
此外,应特别注意将实地督导与当地疫情防控要求统筹考虑,把握好督导时段与方式。
二、流程指引

三、环节指引
(一)督前准备
1.政策学习
①*共中**中央办公厅、国务院办公厅《关于进一步减轻义务教育阶段学生作业负担和校外培训负担的意见》
②国务院教育督导委员会办公室《关于继续将“双减”督导作为2022年教育督导“一号工程”的通知》(国教督办函﹝2022﹞10号)
③教育部基础教育司、校外教育培训监管司、国务院教育督导委员会办公室联合印发的《“双减”30问》
④所在省级“双减”实施方案
⑤所在省级“双减”督导“一号工程”工作方案
⑥所在县“双减”相关政策文件及“责任督学”制度文件
⑦其他与“双减”督导相关的文件
2.确定方案
结合政策文件内容、地市管理部门“双减”实地督导要求、被督导学校实际情况,制定具体可执行的实地督导方案,明确督导目标、任务、重点、内容、方式方法等,做到有理有序、有依有据。
(二)督导方式
责任督学应主要以“四不两直”方式进校督导;对于特殊情况,也可根据需要提前要求学校就有关事项进行准备,协助开展工作。应注意遵守当地疫情防控要求。
1.校园巡查。责任督学可通过巡查学校日常校务、作息安排、课程设置、教研活动、作业公示、学生活动、社团组织、课后服务等情况,了解学校“双减”氛围,及时发现问题。
2.推门听课。责任督学可随机进入课堂听课,了解教学情况,包括教学内容、教学方法、课堂互动、教学效果等。同时做好课堂记录,课后与教师沟通,提出意见。听课不要影响正常教学秩序。
3.查阅资料。责任督学可查阅学校教学管理、作业管理、课后服务管理等方面的规章制度,以及学校有关会议和活动记录、教师教案、学生作业等。应尊重学校办学特色,不宜公开的信息要严格保密。
4.问卷调查。责任督学可依据督导需求设定调查问卷,以适当方式在一定范围开展调查,全面了解学校真实情况或师生、家长诉求。
5.走访座谈。责任督学可适时与校长、教师、员工、学生交流,召开教师、家长或学生座谈会,了解学校管理、教学和学生学习活动等情况;也可走进社区、学生家庭及相关单位,了解群众对学校工作的意见。必要时可通过暗访、座谈、匿名问卷、保密承诺等方式进行访谈。要保护走访调查对象隐私,鼓励说真话、讲实情。
(三)督导记录
责任督学在督导中,可通过记录、拍照、录音、复制文件等方式,对现状、问题、意见等进行记录(见P11)。对过程中发现的问题及时督促指导,并确定跟踪督导计划。
(四)意见反馈
责任督学每次督导完毕后,应针对发现的问题提出改进建议,形成反馈意见,及时和学校沟通交流。针对需要持续督导的问题,向学校明确下次督导的计划安排。
(五)督促整改
1.一般性问题。责任督学在督导过程中,对发现的一般性问题,要提出解决意见或整改建议,要求学校立行立改或限期整改,提高督导的实效性和整改的时效性。
2.重点问题。对督促指导2次(含2次)以上仍未整改的,及时向县级教育督导部门报告反馈。对于不作为的学校,教育督导部门要启动问责程序。
3.难点问题。对难以推进,需要其他部门支持配合的,要及时向县级教育督导部门报告反馈,由教育督导部门协调督促解决。如还需要上一级部门协调才能解决的,要及时向省级教育督导部门报告反馈。
4.严重违规或重大问题。对学校存在的严重违规行为或突发重大事项,责任督学要及时向县级教育督导部门报告,协助县级教育督导部门根据《教育督导问责办法》视情对相关单位或个人启动问责程序。
(六)结果报告
1.总结汇报。责任督学每月应以书面形式向县级教育督导部门报告工作情况,每年对督导工作进行总结,接受县级教育督导部门的检查和考核。
2.案例推广。在完成月度、年度实地督导报告基础上,针对学校好的经验做法和经典案例,要及时汇总形成案例推广建议报告,提交县级教育督导部门。
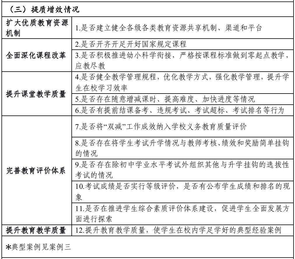
四、要点指引
责任督学要结合客观、主观情况对义务教育学校作业管理、课后服务、教育教学等情况进行整体判断。一要督查相关政策落实有没有具体的文件、办法、实施或行为等;二要督查政策落实相关主体(教师、学生、家长等)对真实情况的反馈、满意度等,相互验证。
县级教育督导部门可根据实际情况自行制定责任督学月月进校督查要点,也可以由责任督学根据所负责学校情况灵活制定月度督导要点。以下所列出的督导要点为国家“双减”政策基本要求,供参考使用。
责任督学“双减”进校
实地督导要点




五、工作要求
(一)“六个至少”
根据“双减”整体工作部署,责任督学在月月进校督导过程中,采用多种方式围绕学校作业管理、课后服务、教育教学等方面深度参与,在一个学期内做到以下“六个至少”:
至少查看一次作业。了解义务教育阶段各年级学生作业总量、时长、设计质量及教师指导、批改、答疑等情况。
至少观摩一次课后服务。掌握课后服务时长、质量、渠道拓展等情况。
至少进班听一节课。了解课堂教学质量、学生学习效率、教学内容难度与进度等情况。
至少参加一次备课。了解学校教学管理、课堂教学设计与教研活动情况。
至少组织一次座谈。面向教师、学生或家长,了解“双减”背后不同主体的真实感受、面临问题、工作或学习改变情况、满意度等。
至少听取一次汇报。听取学校主要负责人对“双减”工作推进情况的汇报,了解学校的实施措施、面临问题及下一步计划安排。
(二)工作纪律
遵守制度。不以个人名义传播影响督导公正性的任何信息,对学校的督导结论均以各县级教育督导部门的名义公开。
严守纪律。严守政治纪律和政治规矩,严格廉政纪律和工作纪律。不得超出规定的职责范畴,不得妨碍学校正常教育教学活动,不得增加学校和教师负担,不得干扰学校管理工作秩序,接受社会监督。
保守秘密。对被督导学校重要资料、教师个人资料、学生档案资料等涉及单位与个人隐私的信息,应予保密。
六、督导用表
(一)入校督导记录表

(二)入校督导月总结表

附:责任督学实地督导典型案例
案例一
聚焦“双减”中“校内作业提质减负”
9 月 14 日,我来到XX 附小进行“作业管理”专项督导调研,教学主管向我介绍了学校作业管理的办法,加强了作业的检查力度,采取“四查”制度,即普遍检查、随机抽查、重点人员跟踪检查、重点学科作业专项检查,还给我看了日常的检查记录。我边听边想:看来“双减”落地不是一蹴而就的,需要一个学习领悟的过程,这位教学主管对作业管理的认识仍停留在原有的思维定势中,把重点还放在了对教师批改作业的常规检查上。我接着询问:“你们是怎样通过统筹协调来保证作业质量的?”她有些一脸茫然。在接下来的交流中我感到她对文件中提到的“作业统筹”“作业校内公示制度”“将作业设计纳入教研体系”等关键要素认识还很模糊,思路也不清晰,更不要说具体的管理办法了。管理者的理念跟不上,工作怎么能够系统、深入地推进呢?我决定延时督导,先逐字逐句地与她解读文件,再一起梳理思路,给她提出了三个建议,让她“照方抓药”:一是管理者要转变管理思路,把从对作业批改的检查转变到全过程的统筹协调上来;二是要引导教师转变观念,把从对教辅材料的依赖转变到依据学情自主设计作业上来;三是建立系统思维,把设计课时作业转变为设计单元整体作业上来。管理者要重点研究制定作业统筹协调机制、作业公示制度等管理办法。教研组长、备课组长、骨干教师要重点制定作业设计研究专题,将其纳入教研计划,系统梳理设计好每单元作业内容。
一个月后,当我再次来调研时,我感到学校的作业管理发生了很大的转变。首先他们成立了由校长,特聘顾问、教学副校长、学科主管主任及教研组长组成的作业研究管理团队,按照“引领培训——实践探索——交流总结——反思再实践”的培训模式,开展了轰轰烈烈的头脑风暴。通过一系列的学习研讨,教师们的作业观念也发生了很大的变化,认识到作业是折射学校教学质量和教师专业水平的“名片”,是教学与评价相结合的支撑点,是学校、社会和家庭的连接点,是影响学生学习兴趣、负担和成绩的关键点,作业设计质量体现了教师的专业水准。学校还细化了作业全过程指导,形成了管理者、教师共同参与的“作业集备——作业设计——作业审核——作业布置——作业批改——作业反馈——作业辅导——作业评价”的闭环管理。教研组长和学科组长带领老师们研制了单元作业清单,明确设计意图,预估完成时间,统筹协调作业量,确保作业布置科学合理。这次在和教学主管的交流中,我感到她对作业管理的思路清晰了,重点明确了,推进“双减”落地的信心更足了,脚步也更加坚定了。
【案例反思】 通过这次督导,我对责任督学如何指导学校推进“双减”工作中的作业管理有了更深的认识和感悟。
第一,责任督学要“学”在前,“督”在后,找准“作业管理”的核心问题,提升学校的管理水平。“双减”政策出台后,需要有一个学习领悟的过程。我区教育督导室组织责任督学对相关文件和督导细则进行了集体学习和系统解读。我也把从教育公众号、《中国教育报》等媒体中学习的作业管理经验以及上海《推进中小学作业设计质量的实践研究》科研成果及时分享给XX 附小的教学主管,以“三个转变”为核心,助推管理水平的提升。
第二,责任督学“导”要精准,提供可操作性的行动策略,提高作业设计质量。在学校对“作业提质减负”吃不透、把不准的时候,我主动为学校发展服务,帮助学校拨开迷雾,找到问题症结。例如在“作业设计”教研体系建设中,教师的作业设计能力是解决整个作业问题的关键前提,我建议学校先通过专业化培训转变教师的作业观念,形成专业共识。再采用大主题统领,小专题支撑的行动策略,用分解的方式把研究主题专题化,使研究过程目标明确,研究内容成梯级递进性延展,教师在实施中做得到,用得上,效果好。
案例二
课后服务 A+B 挂牌督导123
我挂牌督导的 XX 小学是一所单设小学,有教师近百人、学生 1800 余人、教学班 40 个,学校领导班子年轻、业务能力强、思想活跃、敢想敢干。
2021年8月底,我到学校进行随访督导,通过访谈教师、查阅资料、与学校领导交流,了解到学校对教育部新出台的“双减”政策非常重视,组织全体教师反复学习,学原文、学解读,组织分组讨论、主题交流;召开支委会、行政会、部门工作会、学科教研会,讨论在新学期工作中如何落实“双减”。为更好落实“双减”工作,学校教学副校长让我提点意见建议,这也是我的职责所在。
回到督学办公室,我认真查阅我的《责任督学挂牌督导工作手册》,浏览每月的督导报告和平时收集的各种关于该校的管理资料,仔细回忆督导该校时的点点滴滴。我很清楚该校的课后服务:每天下午最后一节课上完后,休息 10 分钟,从 3:30 开始课后服务,时间两个小时。课后服务一般由班级语数教师或者正副班主任承担,主要是组织学生完成各学科家庭作业、预习新课、阅读课外书等。上半年对该校的督导,我就有些忧虑:两个小时的课后服务,只中途休息 10分钟,孩子们受得了吗?可不可以换一种形式?
我再次研读《关于加强义务教育学校作业管理的通知》(教基厅函〔2021〕13 号),“把握作业育人功能”“创新作业类型方式”“学校要根据学段、学科特点及学生实际需要和完成能力,合理布置书面作业、科学探究、体育锻炼、艺术欣赏、社会与劳动实践等不同类型作业”。我豁然开朗,该校过去只重视语、数、英等学科的书面作业,忽略了学科的综合实践作业,忽视了其他学科(如音、体、美等学科)的作业和学生兴趣特长。于是,我决定从“课后服务”入手,推动该校有效落实“双减”工作。
一周后的星期二,我来到 XX 学校,与校长、分管教学副校长畅谈了我的想法,他们觉得可行。校长邀请我参加行政会,我抛出“课后服务 A+B”的想法,引起参会人员热烈讨论,他们从人员安排、内容确定、时间分配、场地选择等方面进行补充和优化,形成并执行了如下实施细则:
学校将课后服务时间分为 A 段和 B 段,各一个小时。A段为学科作业辅导时间;B 段为集体体育锻炼、“一班一品”特色活动、艺体特色活动、学科拓展活动、项目化“走班”学习活动时间。A 段的主要任务是完成作业辅导,重点抓好三方面工作:一是严格控制作业时间。同年级同学科统一布置作业,语、数学科不超过 20 分钟,英语、科学不超过 10 分钟,由各班主任统筹协调作业量,课后服务教师组织指导学生完成各科作业。二是各学科优化作业设计。以学科教研和年级备课为依托,开展“基于‘五育并举’项目化作业设计与实践”的研究, 以“基础+个性”的方式落实作业清单。三是加强过程督查。各年级作业清单每周上交一次,教导处组织检查,做好“周巡查”;教导处通过每周询问学生和家长、查阅作业本等进行跟踪督查,发现问题立时沟通交流、督促整改,做好“月巡查”;校长、分管教学副校长针对突出问题做好“总督查”。
B 段主要任务是满足学生个性发展。学校艺体学科教师和有各种特长的教师成了 B 段课后服务的主要承担者,他们领衔开设 29 门特色课程。学校还通过校外招募,引入具有一定资质的校外志愿者参与到社团课程中,迄今有 21 名志愿者每周四到校进行武术、舞蹈、管乐等学习指导。B 段时间,当天没有体育课的班级,由辅导教师组织学生开展体育锻炼活动;申请了“一班一品”特色活动的班级则根据班本特色开展活动。周四是全校项目化“走班”学习活动,学校提供 29 门特色课程,打破班级年级壁垒,由学生自主选择参与学习。
截止目前,学校教师100%参与课后服务,学生参与率99.9%,家长满意率100%,实现课后服务零投诉;学生参与校外培训学科培训人数下降至5%。
【案例反思】 作为一名责任督学,主要职责是对学校教育教学工作进行监督和指导,促进学生全面成长、教师专业发展和学校内涵提升。怎样才能履行好职责呢?我的体会有三:一是肩上一份责任,二是胸中两个清楚,三是脑中三类思考。
肩上一份责任。推动“双减”政策落地落实,被国务院教育督导委员会办公室列为 2021 年教育督导“一号工程”。作为责任督学,肩上有一份沉甸甸的责任,理应将“双减”政策的落地落实作为自己挂牌督导的重中之重,千方百计要有所作为、有所建树,不负“责任督学”的“责任”二字 。
心中两个清楚。一是要清楚各种教育法律法规、政策规定、文件精神等,烂熟于心,做到督导有据。要做到这一点,就得加强学习,自我研修,日积月累。二是清楚学校的基本情况,包括办学历史、校园文化、师资结构、特色亮点、短板瓶颈等,重点要清楚学校重点工作及其推进情况,做到督导有方,督导有效。要做到这一点,就得沉到教育教学一线,走进办公室、教室、厨房、餐厅,走近教师、学生、家长。
脑中三层思考。责任督学到学校督导,在做好“望闻问切”的同时,更要注重思考。一思不足在哪里。督导督导,重要的是“督”,就是“补锅匠戴眼镜——专瞅漏眼”,发现学校工作的问题和不足。只有这样,才能指导督促学校弥补不足、解决问题。二思亮点是什么。学校工作那么多,哪个工作做得好,做出了特色,作为督学要及时肯定,推广分享,发挥好示范引领作用。三思建议怎么提。督导督导,既要督,还要导,所谓“导”就是指导,提出具有建设性的建议。建议要有针对性,能直接要害;建议还要有操作性,能拿来就用。可先跟分管校领导商量着提,再与校长交换意见,确保建议落实,促进学校向好发展。
案例三
一节英语课带来的学校改进
新学期学校进行“双减”专项督导,其中重要的一项督导内容就是听课。我听了一节一年级的英语课,发现学生课堂行为习惯问题比较大,开学一个多月了,一些基本的常规还不懂,甚至随便讲话下座位。英语教师表现得束手无策、干着急。尽管教师口语水平、教学环节等都还良好,课业负担也不重。一节课下来学生在课堂上的获得有限,更重要的是习惯养成是大问题。课后了解到:该任课教师是从中学刚刚调入小学的,对小学生的心理认知特点了解还不够,当然在教学策略方法上比较欠缺。面对这种状况,我觉得简单的给教师评一评,说一说,解决不了问题。作为责任督学,如何将“双减”落到实处,我有责任协助学校诊断问题,帮助他们分析、梳理、制定改进措施。
表面看问题是学生课堂行为习惯养成,教师小学教学经验不足,抓一抓管一管就行,实则不然。“双减”表面减的是学生的负担,但内涵是提高课堂教学质量提升学生的学业质量,从而达到减轻学生课业负担。当日,我就和主管校长沟通、反馈、分析了本节课显现的问题。首先教师的课堂教学理念需要更新强化。学生为什么乱、不听讲,教师是关键。本节课教师要么只顾自己课堂进度,不管学生。教师上面讲,学生下面说。要么只是制止,见效一分钟,没有相应的策略办法。第二,班主任的班级文化建设应该加强。小学班主任重要职责就是建设优良的班级文化,使学生形成良好的行为习惯,并有一套系统的管理措施。第三就是在教师岗位安排上岗调配上还要细化,加以统筹。
校长非常重视,立即召开了班子会一起研讨,结合“双减”精神制订了改进措施。一、加强课堂教学管理,特别是新入职新调入教师。更新课堂教学理念,切实落实三维目标,关注学生全面发展,立德树人。二、强化班主任队伍建设,构建一整套班级文化建设体系,分年级学段制定学生习惯养成标准。三、调整该教师任课年级(调整到高年级,逐步适应小学教学,加强学习小学教育教学特点)。同时关注分配教师岗位时,在尊重教师意向同时,重视把脉教师特点,合理匹配上岗,以达到事半功倍效益。
时隔一个月,我又下校进行专项督导。校长和主任都主动的与我沟通他们的感悟和改进措施,交流了相关教师队伍建设上的举措。表示希望督学更多的给与指导,更好的落实减负提质,提高学校的办学质量。
【案例反思】 从上述案例中,我体会到责任督学经常深入学校,深入课堂的重要作用。责任督学听课要有别于一般教学人员听课!有准确的角色定位。督学要通过听课既要直观了解学校的课堂教学质量,又要通过对师生课上活动的观察,考察学校管理的实效性。比如正确的办学思想是否得到贯彻、课程改革倡导的教育理念是否为广大教师所接受,又如:“双减”规定有否落实,新的教学管理制度是否建立,等等。听课作为督导活动中收集信息的重要途径之一,是一个专业性较强的工作,从某种意义上讲更多的是“观课”。通过观察课堂教学,了解学校的管理,了解师生的互动,了解学校的常规。
“双减”的重要任务一是抓课后服务,丰富课后服务的内容。二是抓学生作业管理,要统筹学生作业时间等。但这只是“双减”精神的表象,其实质根本还是抓教学质量——“提质增效”是“双减”落地后的重要一环。通过调整管理制度把该减的减下来,通过教学、研究课程、课堂,把该增的增上来。要加强教学管理,提高课堂效能,让每一个学生在每一个 40 分钟课堂上有更多的获得,从而达到减负的目的。
教育督导的四大职能所在——监督、指导、评估和反馈,是一个统一的整体,要督、导结合,既要督,也要导,督导的最终目的就是指导被督导的单位把工作做好,把学校办好。在教育督导过程中,只有充分发挥其整体功能,才能更好地发挥教育督导机构的效能,这四方面缺一不可,不能断节,否则就会失去独到的真正意义。
陶行知先生曾说“国家把整个学校交给你,你要用整个的心去做整个的校长”,校长管理好一所学校如此,那责任督学管理好几所学校(校区)也应该如此。有人曾把督学比作“教育警察”,这不,现在我们又是“双减警察”。我们要俯下身到教师中去,去走访,去倾听,和学校领导协商,从根本上了解学校、教师、学生、家长的真实需要,深入教学一线,做学校健康发展的助推剂,拿出好点子,指出好路子,做一名尽职的督学人。
案例四
聚焦“双减”重点
营造和谐的教育生态
2021 年 9 月,我去挂牌学校XX实验小学进行例行督导,除了常规的开学工作督导,“双减”工作自然成了本次督导的重点内容。在与学校领导和相关班主任、教师深入座谈交流后,发现面对“双减”新政,学校和教师都处于手忙脚乱的状态,没有进行系统的规划,仅是机械的改变原有的方式:学生在校时间长一点,教师辛苦一点,作业少一点……至于如何科学合理减轻学生的学业负担,真正解放学生?如何真正改变教师的教育教学行为,提高教学效果?如何切实提升学校育人水平,促进五育并举?如何有效缓解家长焦虑,提升教育满意度?如何提高课后服务质量,让学生学习更好回归校园?等一些列问题还很迷茫,缺乏有力的抓手,亟需深入细致研究。
XX实验小学是我区中心城区的一所名校,如何在“双减”工作中做出表率,给社会以良好的回应,不但关乎学校的管理水平,更是检验我区“双减”工作的风向标。
作为责任督学,我深感责任重大。我必须尽我所能,指导学校把“双减”工作做好、做实。整整一个月,我和学校一起研究、设计了一系列方案,并分步实施,取得了良好的效果。
我设计了面向学生、教师和家长的三份调查问卷。在征得学校同意后,对不同主体就近两个星期涉及“双减”工作的相关问题进行了问卷调查,详细了解学生、教师和家长的迫切需求。
调查发现,两个星期以来学生最不满意的分别是课后服务内容单一和放学晚导致的饥饿,分别占比38.6%和27.9%;教师最集中的问题是工作时间长而导致的身心憔悴,占67.5%;家长反映最强烈的是放学期间交通拥挤不堪和回家后孩子无所事事而导致的家长焦虑,分别占比 47%和 26.3%。
有了调查的数据,就有了研判改进方向的依据。我主动和学校领导商量,深入研讨,主动回应。我建议学校,我们用一个月左右的时间,形成一套符合学校实际的“双减”工作方案,让学生开心,教师安心,家长放心。
在我的建议下,我和学校一起聚焦“双减”重点,破解工作难点,共同完成了以下四方面的变革。
一是改变课后托管方式,让学校管理回归本质。课后托管服务作为校内教育的有益补充,应满足学生和家长的选择权和多样化托管需求,真正做到为家庭教育减负,让学习回归学校,为学生赋能。
针对学校课后托管服务形式单一,内容单调的现状,我建议学校,重新规划托管方式,努力提升服务质量,实现“扩面提质”。为此,我们共同修正了单一做作业的托管方式,采用“1+X”的课后托管模式,每天 1 小时的作业管理,指导学生认真完成作业,对“学困生”进行辅导与答疑,保证学生在校内基本完成作业。每天 1 小时的菜单式社团活动,开展丰富多彩的科普、文体、艺术、劳动、阅读、兴趣小组及社团活动,拓展学生的兴趣爱好。让课后服务成为学校教育提质增效、整体减负的重要组成部分,为学生提供学习和发展空间,成为学生巩固知识、培养兴趣、激发潜能和个性特长的重要舞台,促进学生全面健康成长。
为保证学生健康,每天下午安排营养点心。协同交警、城管配合学校在放学时加强警力,确保周边道路畅通。
二是改变作业管理策略,让作业设计回归本意。家庭作业的本意是为了巩固所学知识,作业讲究适度适量,精选精炼。
作业改革是减轻学生课业负担的必经之路,是落实“双减”政策的必经之路。在经过全体教师集思广益后,我建议学校从作业设计、作业量的控制、作业的评价等几个方面进行研究。加强公示制度,强化学科间的作业量调控,建立作业总量审核监管和质量定期评价制度。用精细的作业公示、精准的作业时间、精选的作业内容、精细的作业评价为“双减”保驾护航,基本做到学生放学可以不带书包回家。精准实施分层作业,聚焦科学素养,重塑作业新理念。通过教研组引领,重整课后练习、课堂作业本中的练习,以学生为本,重构校本分层作业资源,争取通过一年努力,形成涵盖各学科、各年段的校本分层作业本,体现作业的针对性、多样性,真正让作业满足不同学生的需求,让作业回归学生本意。
三是改变家庭教育方式,让家长角色回归本真。爱是家庭教育本真,通过家长的陪伴和适当引导,使孩子全面健康成长。
“双减”后,学生在家的空闲时间增多,为了减轻家长的焦虑,也为了学生的全面发展,做到五育并举,我和学校及家长代表研讨后,建议学校在提升家长自身素质,促进亲子关系上下功夫,滋养孩子“孕穗拔节”。不久后,学校推出了针对学生空闲时间相应的亲子体验类活动与实践作业——润德、润学、润行、润志的“四润课程”体系。
学校为家长提供课程菜单,开展亲子互动式的育德、健体、研学和习惯训练。利用“双减”后的空闲时间,让学生传承美德,增强体质,增进体验,锻炼意志。“四润课程”实施后,亲子教育有了抓手,大部分让家长不再焦虑,不再“鸡娃”,促进了亲子关系健康发展,家庭氛围温馨和谐。
四是改变教师工作时间,让教师发展回归本位。师者,传道授业解惑也。教书育人,促进学生的成人成才是教师的天职,是教师工作的本位。
“双减”后,各种非教育因素主导着、牵制着教师的大量精力,许多教师身心疲惫,这有违教师职业的真谛。教师的身心健康是实施“双减”工作的核心和关键,只有充分调动教师积极性,合理关切教师需求,才能让“双减”工作抓实抓好,落细落实。
针对教师在校时间长,家庭生活无暇顾及的问题,我召开了部分教师座谈会,倾听了他们的需求和建议后,建议学校推行教师弹性工作制度。在合理安排放学托管值班的前提下,在不影响学校正常工作秩序的情况下,允许教师每周半天无理由请假。上下班时间不搞一刀切,无课后托管管理的教师可以在 4 点钟下班。同时为了解决下班晚的教师的后顾之忧,学校为教师提供晚餐。在午休和放学前,学校为教师提供健身、瑜伽、茶吧等放松休闲空间,让教师在更加人文舒适的环境中工作。这些举措,得到了教师们的一直拥护,不但调动了教师的主人翁心态和工作的积极性,也有利于教师的专业发展。
【案例反思】 “双减”工作是一项整体性、系统性工程,涉及到学校管理的方方面面,涉及到教师、学生和家长的切身利益,作为责任督学要善督会导,用敏锐的目光去发现问题,用敏捷的思维去指导学校解决问题。
经过一个月的思考和实践,多次与学校领导、教师、学生和家长的多次调查、访谈和研讨,我协助学校完成了一系列的变革,取得了较好的效果。10 月份开始,“双减”工作有条不紊地推进,学校不再手忙脚乱,教师不再身心疲惫,学生不再无所事事,家长不再焦虑迷茫。
通过这阶段的努力,也使我深切地感受到,在“双减”的实施过程中,责任督学是可以有所作为的,甚至是可以大有作为的。
首先,责任督学要善于发现问题,聚焦教育核心。责任督学要协助学校聚焦教育改革的重点和难点。“双减”政策的出台,责任督学要敏感地意识到政策的落地是为了解决家长对基础教育的不满,是为了建设人民群众向往的教育美好生活,是为了进一步贯彻落实*党**和国家的教育方针,有效减轻学生的学业负担,提高学生的学习兴趣,使学生德、智、体、美、劳全方面发展。这是中央关心,家长关切,社会关注的大事和实事,必将成为教育的核心工作。
责任督学要认真学习领会政策内涵,密切关注教育改革新动向和新举措,做教育革新与先进教育理念的倡导者与传播者。要主动帮助学校发现新政实施后的各种问题,因为只有有发现问题的能力,才会有解决问题的可能。
其次,责任督学要善于诊断问题,破解重点难点。责任督学的职责在于既要善于督,更会善于导,教育督导的本质,不是为了评价优劣,而是为了改进和发展。要充分运用自己的专业知识,面对学校管理中存在的问题,和学校一起诊断,分门别类,厘清思路。责任督学要深入了解学校工作,关心学校的困惑,设法破解重难点问题。通过剖析问题的内在动因,引发深思,唤醒精准施策的意识,助力突破学校管理中的难题。
再次,责任督学要善于解决问题,共谋学校发展。发现问题、诊断问题是有效解决问题的前提,作为责任督学,必须要有指导学校解决问题的能力。责任督学不但要有强烈的责任意识和教育情怀,更应有创新意识和教育担当,要成为教育教学问题积极的发现者、诊断者和研究者,成为学校教育改革和先进理念的倡导者、传播者和指导者。责任督学要俯下身子,善于倾听学校管理者、学生、教师和家长的真实需求,补位学校管理的漏洞,寻求学校发展的新途径。
落实好“双减”政策,让教育回归育人初心,不仅需要各个部门联合施策,也需要社会各界共同努力,形成合力。学校作为教育主阵地,应摒弃教育功利化、短视化现象,回归育人本质,促进学生全面发展,身心健康。作为责任督学,我将一如既往牢记使命,履行责任,深刻理解“双减”工作的深远意义。以“自家人”的身份,不断创新工作方法,帮助学校精准发现问题、诊断问题,指导学校有效寻求办法、解决问题,聚焦重点,破解难点,助力 “双减”工作入心入脑入行,营造和谐的教育生态,促进学校、教师、学生和家长共同成长。
(更多典型案例请查询教育部官网《全国中小学校责任督学挂牌督导典型案例》)
来源:中国教育督导微信公众号