作者:惠凯
继胜通集团2019出现破产重整之后,东营的另一家大型民企东辰控股集团也于近日向债权人发布重整草案。草案显示,债权人申报债务超200亿元,已确认100多亿元,重整战投招募困难,普通债权人的清偿率可能仅4.27%。

2017年以来,山东多家大型民企的信用风险公开爆发,尤以东营地区当地企业的现金流爆雷问题最为明显。继胜通集团债券违约破产重整之后,因不能清偿到期债务且不足以清偿全部债务,2019年3~4月,东营中院根据东辰控股集团等11家公司的申请,裁定受理其破产重整。东营中院指出,因东辰控股集团等11家公司在财务、资产、资金等方面高度混同,对11家公司做出合并重整决定,并指定德恒(济南)律师事务所为破产管理人。
《红周刊》记者从债券持有人处获得的材料显示,东辰控股集团等11家企业本身存在多个问题:主营业务不突出,产业布局分散,整体招募投资人存在较大困难等。基于此,管理人将东辰控股集团以及关联公司的业务拆分为石化板块、生物医药板块、机电板块、橡胶化工板块、仓储板块、物业服务板块,分别招募投资人。

尽管如此,因经济形势整体下行、产业布局过于多元化、落后产能比重大等因素的影响,重整投资人招募情况并不理想。截至目前,物业、生物医药板块已招募到重整投资人,而其他板块均未能完全招募到投资人。换言之,重整资金的出资情况不容乐观。
近日,破产管理人向债权人发布了破产重整草案。《红周刊》记者获得的《合并重整计划草案》显示,截至2019年4月底,东辰等11家企业的经审计账面总资产为33.15亿元。具体来说,货币资金不足亿元,存货3亿元,固定资产和在建工程接近23亿元。上述总资产的清算价值为18.67亿元,市场价值33.72亿元。
在如此的资产规模下,东辰控股集团等11家企业的债务情况如何呢?
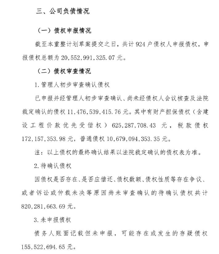
《草案》显示,截至今年4月初,有924家债权人申报债权,申报总额205.53亿元。其中,已申报且经管理人确认、尚未经法院裁定确定的债权有114.76亿元——普通债权107亿元 有财产担保债权6.25亿元。据东辰控股集团2018年报,公司已获得农业银行7.4亿元的授信、工商银行近9亿元的授信、中国银行近8亿元的授信、东营银行近7亿元授信,银行授信总额度为66亿元。此外,华融信托也授信超过1亿元。
据Wind资讯信息,东辰控股集团先后曾发行过8只债券,其中16东辰01/03/04、17东辰01、18东辰01债券出现违约,这5只债券合计违约规模约21亿元。
债权申报情况

为东辰控股集团提供服务的信评机构是大公国际。2018年底之前,大公对东辰控股集团给出的主体评级为AA。而除此之外,大公还为多家山东企业提供了信评服务,如西王、胜通集团等,而这几家公司目前均已出现债券违约。
负债高企、资产缩水,招募重整投资人非常困难,这让东辰控股集团的兑付前景不乐观。管理人在《合并重整计划草案》中直言,如破产清算,“最有可能的普通债权清偿率为零”。
目前来看,东辰控股集团资产整合框架为:东辰控股集团原股东的股本清零,同意选择转股的普通债权人通过信托计划等方式,持有转股后的股权,转股完成后的公司成为“新东辰集团”,并由新集团持有各个业务板块。
《红周刊》记者了解到,《合并重整计划草案》给出的普通债权清偿方案方案为:
1,10万元以下的部分,参照担保债权,全额债转股、留债等方式清偿;
2,10万元以上的部分,备选方案如下:
(1)现金清偿;
(2)部分现金清偿 部分债转股/信托计划。
《草案》显示,此次普通债权的清偿率为4.27%。其中,一次清偿率3.03%,二次清偿率1.24%。最终方案中的清偿率可能会高于4.27%。
东辰控股集团位于山东东营,当地有多家大型石化工业企业,当地企业之间一向有着互相担保的传统。相关法律文书显示,泰合资产管理有限公司曾起诉过东辰控股集团子公司东营佛思特生物工程有限公司,要求其支付本金近5000万元和相关的利息、罚息,而与此同时,泰合资产还起诉了胜通集团(《红周刊》曾独家报道过该地区的山东胜通集团破产重整一事),要求胜通集团对该款项承担连带清偿责任。
值得一提的是,据天眼查,泰合资产的股东包括中民投,以及山东国资委体系下的山东国资控股有限公司、山东发展投资控股集团,其法定代表人为吕本献,而吕本献又是中民投的法定代表人、总裁。2019年初以来,中民投爆发了债务危机(2019年2月25日,中民投在上海召开的债权人会议上透露,中民投有息债务1522亿元,2019年到期的有息债务894亿元。)后经多方努力,债务危机警报得以暂时解除,但在近期,其旗下的亿达中国(3639.HK)又出现了公开的债券违约。亿达中国控股有限公司(3639.HK)4月23日发布公告称,原本需要2020年4月20日偿付的5285.4万美元的优先票据本金额由于至今未支付已经构成违约事件。按照亿达中国的估算,未偿付的5285.4万美元将于2020年4月24日前付款。
关于东辰控股集团此次重整的最新动态,《红周刊》记者也试图联系和采访破产管理人德恒律师事务所的律师,截至发稿未获回复。