最近一直在研究故事创作,每天都会拆解不同的小说和剧本。在频繁的拆解分析后我发现,每一个合格的故事背后,都符合4大基本的原则:人物弧光完整、人物关系丰富,故事任务清晰,情节逻辑合理。
那么,具体应该如何操作呢?今天,我将以近期热播的武侠剧——《少年游之一寸相思》(后称(少年游))的剧本为蓝本,详细讲解利用4张简单的图表,来写出一个真实可信的动人故事。

《少年游》片头截图
01、如果想要你的人物血肉丰满,那你就要让每个角色都呈现出完整的人物弧光
什么是“人物弧光”呢?
“人物弧光”指的是故事中人物的情感或心理成长、转变和发展。故事大师罗伯特·麦基曾说过:“最优秀的作品不但揭示人物性格真相,而且还在其讲述过程中展现人物内在本性中的弧光或变化。无论变好还是变坏”。
一个合格的故事,必然需要呈现出角色的“人物弧光”。因为每个角色在人生的不同阶段都应该拥有相应的变化。我们甚至可以说,判断一个故事是否合格或优良,在于它到底呈现出多少个角色的“人物弧光”。
那么,我们应该如何去设计角色的人物弧光呢?

表格来自《打草稿》的《人物弧光设计表》
杰里米·鲁滨逊在《打草稿:编剧思维训练表》中详细讲解了打造人物弧光的12个步骤。
步骤1:日常生活(没有挑战)。重点讲述角色的普通生活,而不是人生中最刺激或者最有挑战性的时刻。
步骤2:引入挑战。让你的角色第一次意识到问题和挑战。
步骤3:否认挑战。你的角色拒绝面对挑战。
步骤4:对挑战的初次承认。角色承认了挑战的存在。
步骤5:决定面对挑战。角色决定面对挑战,剧情得以推动。
步骤6:试探挑战。引领你的角色到达他们个人的成长点。
步骤7:为终极挑战做准备。
步骤8:初次尝试。让你的角色从他(错误地)认为是终点的地方又往前推了一步。
步骤9:初次尝试(步骤8)的结果(最好是失败)。
步骤10:对挑战的第二次承认。
步骤11:面对最后的挑战。这是你角色应对挑战的最后机会。他们是逃跑还是战斗?
步骤12:赢得最终的挑战。不一定要成功,也可以写成失败,只要符合逻辑,言之有理。
在《英雄之旅的17个阶段图示》中,我们可以直观看到主人公完整的“人物弧光”。从初始到结局,乃至每个阶段的成长及使命。人物在每一个前后阶段,都能“微调”自己的行为动机。通过每一次“微调”,最后完成角色的终极使命。

《英雄之旅的17个阶段图示》
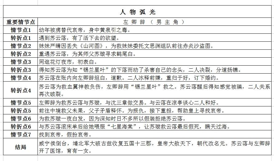
为了让大家一目了然,我结合了《少年游之一寸相思》(后称《少年游》)中的情节点制作了一个男主角的人物弧光表。

左卿辞的人物弧光设计表
在表中,我们能够清晰地看到每一个情节点对人物的影响。例如左卿辞这个人物吧,他的人生转折点主要有个:
- 替换哀帝身中“黄泉引”之毒——被迫改头换面。
- 遇到苏云落——有了求生意志
- 父亲含冤而死——决定走上朝堂

《人物弧光设计表》不仅直观体现角色人生的重要时间节点,帮助我们优化剧情。还能通过人物外在与内在的变化,合理推进剧情,使故事走向我们想要的结局。

左卿辞在经历丧父后的思想转变
因此,当我们创作故事的时候,可以利用“人物弧光表”来检查角色是否发生了“足够的变化”。你需要在表里看到人物的初始状态(过去)、发展阶段的不同状态(故事推进时的相应变化),以及最终状态(结局)。
02、丰富所有角色的人物关系
除了呈现人物弧光,好的故事还能让人看到丰富的人物关系。明确的人物关系会让角色变得真实立体,帮助我们扩张故事的世界和格局。

《少年游》人物关系一览
故事中最重要的人物关系应该是主角与反派之间的关系。除此之外还有其它类别的人际关系,比如亲人、朋友、恋人和路人。
例如在《少年游》中,既有左卿辞与苏云落的爱情线,也有殷长歌与朱厌的友情线。既有文思渊与灵犀敌友不明的状态,也有威宁候与靖安侯的敌对关系。

需要注意的是,人物关系并不是一成不变的,而是根据剧情的发展而变动的。就算是朋友关系,也可以在一定的条件下转化为敌对关系。
比如在赤炎沙时期鬼童子与苏云落是敌对关系,但在后来的试剑大会上却成为联盟,把内力都传给了苏云落,助其夺得鹤尾白。
在设计人物关系的时候,需要搞清楚每个人物之间的关系到底是如何发生的?发展的?一切关于他们产生联系的“时间、人物、地点和事件”,都要写清楚。同时,见缝插针地为人物制造冲突,通关二人关系的变化,从而推进剧情发展。

人物关系工作表(沈曼青X文思渊)
比如,在这张沈曼青与文思渊的人物关系表中,我们可以清楚看到二人的关系阻力变化。最初,妨碍二人一起的因素是“沈曼青与沐英的婚约”。
而在二人互通心意之后,“文思渊没有如期抢婚”导致了二人关系破裂。但直到故事的中后期,我们才得知妨碍二人感情的根本原因,是十年前的“永山灭门案”。

编剧正是通过沈文的感情线,一步步地推进剧情,为我们解释十年前“永山灭门案”的真相。最后,真相大白,沈文感情修成正果,完成了故事的闭环。
03、明确你的故事任务,让所有情节合乎逻辑
好的故事除了人物丰满,关系丰富。还需动机明确,任务清晰。只有以”人物动机”推动剧情,你的故事才能做到逻辑自洽。
这也就意味着,你笔下的每一个角色,都要有目的地活着。让他们的信仰来驱动他们的行为。他们不择手段地要达到自己的目的,并共同推进整个故事的发展。
具体操作有3步。
(1)搭建故事基本架构

《少年游》叙事设计图
《少年游》的故事为多线叙述。主要分为朝堂线与江湖线,均以十年前有关。朝堂线以十年前的哀帝失踪之谜为起点的。因此,从这张《少年游》的叙事设计图我们可以看到,整个故事采用双线叙事的结构,让十年前的变故与十年后的危机交叉呈现。
比如十年前朝堂和江湖的变故,便是整个故事在布局时埋下的暗线和“钩子”。目的是交代故事的前因后果,满足我们对角色生命经历的好奇。

10年前左卿辞与苏云落的拉钩约定VS10年后二人拉钩相认
正是因为左卿辞中毒、哀帝失踪、永山被灭、苏璇走火入魔、云荡七侠被污蔑等情节,我们才知道主角团的性格形成原因和初始的人物动机。这一切,都为后续的故事打下了基础。
双线叙事结构的另一个好处,是利用两条叙事线中的时间间隔制造悬念。例如,我们在看剧的过程中就特别好奇:鬼童子的身型为何会缩小?为何他不惧死亡也要恢复体形?他过去到底辜负了谁?如今又是为了去赴谁的约?

《少年游》鬼童子角色剧照
再比如,为何苏璇行踪如此重要?因为朝堂那边需要从他口中得知哀帝下落,而江湖门派则需要铲除他保持武林的秩序。
(2)为你的角色设计专属的故事任务
所谓“故事任务”,就是角色存在的理由。你要知道对这个角色来说,最重要的挑战是什么?他的终极目标是什么?他是想拯救世界,还是想毁灭世界?如果他是正义的一方,是不是只要单纯打败反派就可以了?

《少年游》主要角色的故事任务表
我们可以看到,故事里的每一个人物都是有自己的故事任务的。
苏云落是从救苏璇到救左卿辞。左卿辞是从自救、救爱人、救家人到救国。
文思渊是为了洗刷“云荡七侠”的罪行,沈曼青是追寻“永山灭门”的凶手。
殷长歌一直寻找“侠义”的意义,谢姜儿则一直寻找“生命”的价值。
而全剧身世最凄惨的朱厌,则在“善”与“恶”,“宽容”与“复仇”的挣扎中得到解脱。

就算是剧中不起眼的灵犀,也在关键时刻推动剧情发展。她前期在山水渡潜伏,替皇帝获取江湖情报。中后期回归朝堂,恢复如期的身份,为皇帝和左卿辞传递信息。成为推动剧情,扭转关键的重要角色。
正是因为每一个人物都“不多余”,且所有人物动线都符合逻辑,所以《少年游》整个故事的内在逻辑才显得真实合理。
(3)完成故事情节构架工作表
最常用的故事情节结构是传统的三幕戏结构。三幕戏习惯把一个故事拆分为三大部分(幕)。每一部分又可以分解成更小的单元,成为故事中的“情节点”或“转折点”。

传统三幕剧结构
第一幕由阐述(exposition)和故事上升环节(rising action)组成。这是故事的开始,也是介绍前情提要的时候。
第二幕是整个故事的中心,也是最长的一部分。它包含冲突(conflict)和高潮(elimax)。冲突事件让你的角色开始面临挑战,而高潮则是你的角色及其面临的挑战之间的最终决战,决定了你故事的最终结果。
第三幕是故事的最后部分。第一步是“平复环节”(falling action),接下来就是解决 (resolution)。
三幕剧的写作结构是大众最熟悉的讲故事方式。因此,使用这个结构能让你的故事更“通俗易懂”,同时还能及时优化你的故事线,把控故事的情节节奏。

《少年游》1-7集情节架构工作表
在《少年游》的前7集里,使用的也是“经典三幕剧”的讲故事方式。这一阶段的主要任务是“左卿辞救严晴”,具体的情节发展大致如下:
左卿辞委托文思渊组队,五人组团前往赤炎沙盗图(阐述)——飞寇儿首次*取盗**河图失败(上升环节)——五人信任危机爆发(冲突)——五人实施盗图计划,左卿辞将被处决(高潮)——沈曼青成功掉包《山河图》,苏云落救下左卿辞(平复环节)——沈曼青成功归图,严晴成功被释放(解决)。
透过《情节架构工作表》中,我们可以直观地看到五人前往赤炎沙*取盗**《山河图》的全过程:接到任务-第一次执行任务失败-再次执行任务失败-最后完成任务。
小结:
今天,我们介绍了如何通过人物关系表、人物弧光工作表、情节架构表和人物故事任务表来帮助我们完成故事的蓝图。
这些表格不仅操作简单,而且还能直观地呈现出故事的全貌,帮助我们发现哪些要素是多余的?哪些却被遗漏了?我们应该怎样去组织编排这些素材,才能让自己的人物血肉丰满,行为动机合情合理。
最后,希望大家都能熟练掌握今天分享的写作技巧,早日写出一个真实可信的动人故事。如果大家对故事写作有其他建议和问题,欢迎在评论区留言,我们一起交流、精进~

参考资料:
1、【美】罗伯特·麦基,《故事》
2、【美】杰里米·鲁滨逊,《打草稿》
3、【拉约什·埃格里 】,《编剧的艺术》