#我要上条# #深圳头条#今天给大家剖析下
深圳龙岗区最牛公办学校
不仅背景强大!
实力也是龙岗区公办第一!

2020中考成绩
一个学校实力的判断依据最直观的就是看他的成绩!让我们一起来看看深中龙初的中考成绩吧!

蝉联全区公办学校平均分第一
全校参考人数399人,平均分378.4分,在全区公办学校中再次名列第一。
高分段人数再创新高
深中龙初注重拔尖学生培养,开展达人班教学和思维拓展课程,取得优异成绩。
高分段440分以上3人,430分以上40人,占比10. 03%,430分以上人数及比例均位居全区公办学校第一;414分(平均分90)以上114人,占比28. 58%;400分以上184人,占比46. 12%。
A+、A率全区名列前茅
今年学科A+和A率全面开花,六科A+和A率远超深圳市平均水平。

小升初录取积分
2020年,深圳中学龙岗初级中学最低录取积分为99.35分。
2019年,最低录取积分为90.75。

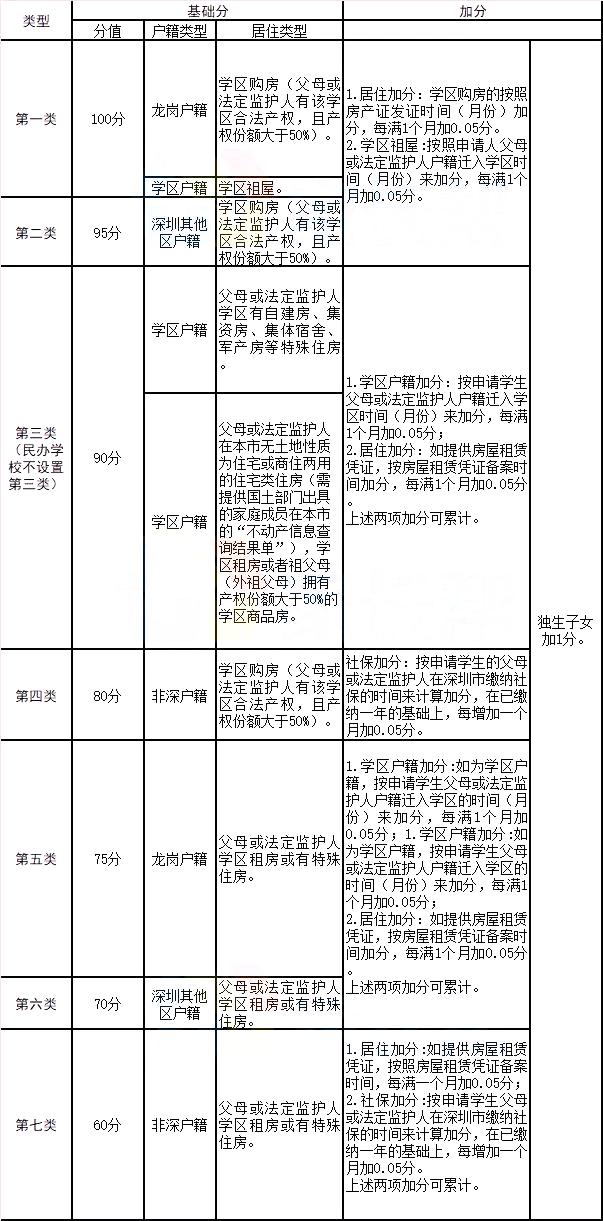
由龙岗区积分算法来看,一类的基础积分为100分,二类的基础积分为95分。所以,按照今年的情况是龙岗户籍、买房就能上,明年则需要看具体情况。
深中龙初

一
基本信息
学校地址:深圳市龙岗区龙岗中心城爱心路130号
学校性质:公办 省规范化学校
所在区域:龙岗区
住宿情况:无住宿,可申请午托
二
学校简介
深圳中学龙岗初中是龙岗区委区政府实施“引进名校办名校”战略,引进深圳市基础教育的龙头、全市唯一省重点中学----深圳中学建立的公办学校,依托深中的优势办学,是一所三年制的初中学校,2013年9月正式开学。
学校学生参加中考以及初二学业水平考试,平均分、优秀率、优良率均全区领先,全市居前。
在学校严格执行均衡办学政策,全部招收地段生源的条件下,体现了不同寻常的“教育力”。

三
规模概况
学校规划用地22986.39平方米,总建筑面积19140.44平方米,一栋五层综合楼,一栋二层的风雨操场,一栋二层的食堂。

体育运动场地方面,学校有一个200米环形塑胶跑道,一个足球场,两个篮球场,两个排球场,一个网球场。
学校教学及辅助用房方面,学校有普通教室30间;音乐室2间,舞蹈室1间;美术室、物化生实验室、历史室、地理室正在建设中;广播室1间、机房1间、传达室1间、消防总控室1间、储物室1间;阶梯教室1间,可容纳500多人就坐。

学校还配备了教师办公室、教学处、学生处、总务处、行政办公室、教师会议室,教工
之家,以及一栋可容纳500人就餐的师生食堂。
目前学校有一间图书室,一间阅览室,藏书3407本,计划建设一个图书馆。
四
招生范围
学区:万科翰邻城、招商依山郡、平安里家园(壹锦园)、龙平紫园(龙城一号)、麓园(2019年暂时划分)、云玺(2019年暂时划分)。
五
学生评价
学生A:饭堂的饭菜一般。学校没有宿舍,全部人走读,中午可以申请在学校午休。
学生B:有很多有能力的年轻老师,也不乏经验丰富的老师,我个人还是比较认同这种年轻老师比较多的教师分配,因为他们有精力去管好学习,也会兼顾其他的方面(比如抓谈恋爱,关注孩子的心理健康问题)。老师的水平总体上很高,有从本部调来的,也有经过层层筛选的优秀青年老师,也有从其他高中调过来的老师。