保证续保20年的太平洋蓝医保大家很熟悉了,但不同渠道还真不一样,特别是支付宝上的。
在此之前,先说明2个前提:
其一,蓝医保只是个“艺名”,它在监管的备案名叫“太保个人长期医疗保险(费率可调)(互联网)”。
其二,有且仅有保险公司可以生产保险产品,其它任何渠道都只是帮保险公司卖保险。
清楚了这2个前提,再来看支付宝上的蓝医保和其它地方的蓝医保差别。
从条款来说,任何渠道在卖的蓝医保都是一个产品,因为在监管的备案号一样。

备案号就相当于保险产品的“身份证”,具有唯一性。
虽然条款一样,但支付宝上的蓝医保比较特殊,跟其它渠道的有4点差别。
1.可投保年龄不同
支付宝上的蓝医保最高60岁可投,关键是不需要先主动去体检,只要能通过健康告知或智能核保就能买。
其它渠道的蓝医保最高65岁可投,但首次投保年龄≥56岁就必须先主动自费体检,然后提交体检报告给保司审核,通过才可投保。
所以,如果想给56岁-60岁的父母买蓝医保,那建议去支付宝上买。
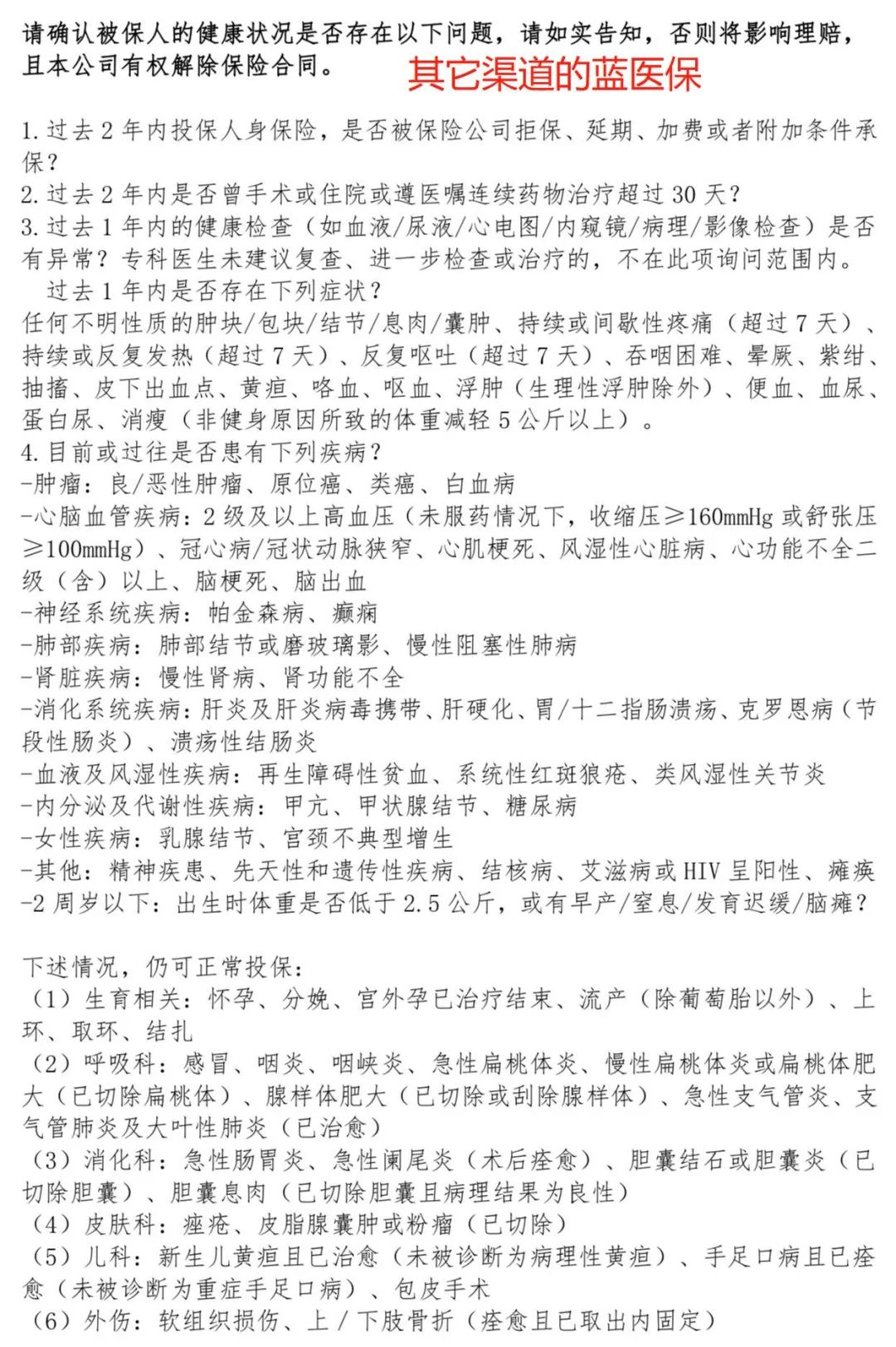
2.健康告知不同
直接看图吧~


比如1年内检查异常,支付宝上的蓝医保问得更细更明确,但其它渠道的蓝医保要求检查异常且医嘱需复查、进一步检查或治疗的才需要告知。
比如空腹血糖≥7mmol/L,支付宝上的蓝医保有单独询问,而其它渠道的蓝医保并未提及。
再比如先天性疾病和遗传性疾病,支付宝上的蓝医保有明确病种,而其它渠道的蓝医保问询范围大很多。
哪个宽松哪个严格还真不一定,关键还是取决于自己实际的情况。
3.核保不同
这应该是区别最大的地方,这一点能帮某些特定疾病人群选定产品。
支付宝上的蓝医保只支持智能核保,但某些疾病的核保尺度比较大。
其它渠道的蓝医保支持智能核保+人工核保,但核保尺度保守很多。
①甲状腺乳头状癌/滤泡状癌
支付宝上的蓝医保有机会除外承保,其它渠道的直接拒保。
②肺结节
未手术情况下,复查肺结节消失才可以买支付宝上的蓝医保,否则一律拒保。
而其它渠道的蓝医保,发现超过2年且半年内复查CT满足所列条件,即可除外承保。
③甲状腺结节1-3级
支付宝上的蓝医保也除外承保,但重度甲癌仍可保,而其它渠道的蓝医保是除外所有甲状腺疾病及其并发症。
④乳腺结节1-3级
有1年内彩超且不存在异常描述,支付宝上的蓝医保只除外乳腺结节、乳房良性肿瘤的治疗费用,乳腺癌仍可保。
而其它渠道的蓝医保就很不友好,除外所有乳腺疾病及其并发症。
所以,哪个渠道的蓝医保适合你,关键还是得看你的健康状况。
4.保费支付方式不同
支付宝上的蓝医保支持月付保费,官网好像也行,但其它渠道只能按年支付。
能月付其实是非常大的优势,我也建议大家选择月付,特别是给年纪大的父母买。
因为蓝医保这种长期医疗险的费率是可调的,20年期间的保费会涨价,月付能很大程度上减轻缴费压力。
至于蓝医保的产品责任,也写过很多次了,可以看看这篇文章→金医保和蓝医保,区别真不在免赔额!
支付宝上的蓝医保对比其他渠道的蓝医保,其实更能说明一个问题,即:
能买哪个产品,关键看你的职业、年龄、健康状况、核保结论,而不是单纯去对比保障责任。

这种情况很多人都碰到过,根本原因就是“本末倒置”了。
买保险, 一定要先看自己能买哪个, 再去对比哪个好,否则就是浪费时间。