三种常用电路如下:
1、基本的RS485电路

上图是最基本的RS485电路,R/D为低电平时,发送禁止,接收有效,R/D为高电平时,则发送有效,接收截止。上拉电阻R7和下拉电阻R8,用于保证无连接的SP485R芯片处于空闲状态,提供网络失效保护,提高RS485节点与网络的可靠性,R7,R8,R9这三个电阻,需要根据实际应用改变大小,特别是使用120欧或更小的终端电阻时,R9就不需要了,此时R7,R8使用680欧电阻。正常情况下,一般R7=R8=4.7K,R9不要。
图中钳位于6.8V的管V4,V5,V6,都是为了保护RS485总线的,避免受外界干扰,也可以选择集成的总线保护原件。另外图中的L1,L2,C1,C2为可选安装原件,用于提高电路的EMI性能.
2、带隔离的RS485电路

根本原理与基本电路的原理相似。使用DC-DC器件可以产生1组与微处理器电路完全隔离的电源输出,用于向RS485收发器提供+5V电源。电路中的光耦器件速率会影响RS485电路的通信速率。上图中选用了NEC的光耦PS2501,受其影响,该电路的通讯速率控制在19200bps下。
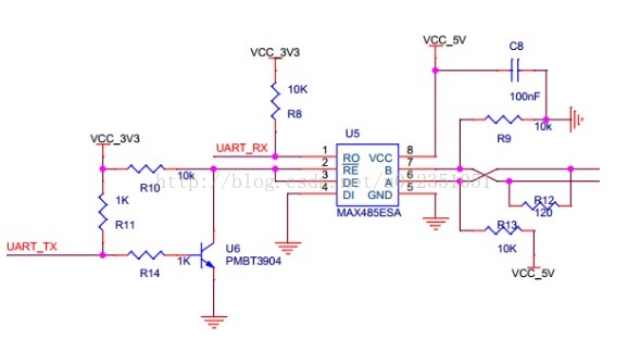
3、自动切换电路

上图中,TX,RX引脚均需要上拉电阻,这一点特别重要。
接收:默认没有数据时,TX为高电平,三极管导通,RE为低电平使能,RO收数据有效,MAX485为接收态。
发送:发送数据1时,TX为高电平时,三极管导通,DE为低电平,此时收发器处于接收状态,驱动器就变成了高阻态,也就是发送端与A\B断开了,此时A\B之间的电压就取决于A\B的上下拉电阻了,A为高电平、B为低电平,也就成为了逻辑1了。
发送数据0时,TX为低电平,三极管截止,DE为高电平,驱动器使能,此时正好DI是接地的,也就是低电平,驱动器也就会驱动输出B为1,A为0,也就是所谓的逻辑0了。
理解自收发的作用,关键是要理解RE和DE的作用,尤其是DE为0时,驱动器与A\B之间就是高阻态,也就是断开状态,而且A\B都要有上下拉电阻。然后就有了逻辑0-1之间的切换了。所以很巧妙,但是这里也有一个很明显的bug,也就是只适用于“半双工”,如果是全双工,就不行了,因为TX为1时,接收使能,此时从机如果回复数据,那么也就乱了。
基本原理了解了,除了使用三极管实现,还可以使用施密特触发器,也就是所谓的“非”门,来显现,如下图所示:

基本原理与三极管相同,TX为1时,经过施密特触发器进行“非”运算,DE为0,则接收使能,驱动器呈高阻态,此时A\B的电平就是上下拉电阻的电平,也就是逻辑1。TX为0时,DE为1,发送使能,由于DI接地,也就是0,A\B输出也是0.