文/聊电商
刚去查看了下阿里与拼多多的市值,确实从今日的市值来看,阿里仅仅比拼多多多了108亿美元。作为国内第一家电商巨无霸,阿里的创立以及成长都伴随着中国互联网、电商的宦海浮沉,但市值却与成立才8年的拼多多相差无几,不得不让人遐想,是拼多多崛起太强势,还是阿里体量大不好掉头。

众所周知,在阿里与京东这两家就自营与非自营被业内反复对比以及论断的时候,拼多多借助微信这一超级流量池,迅速崛起。
拉人、助力、低价,不满意可以随时退,甚至仅退款,借助一系列标签,拼多多在微信的巨大流量支持下,迅速的开始沉淀用户。
砍一刀帮我拿等慢慢的退出拼多多的核心运营策略,伴随而来的是全网底价对比的百亿补贴,如iPhone价格刺激用户,在社交平台反复投流,以此来强化用户心智:便宜也有好货,比如iPhone!
在此大背景下,阿里员工在内网讨论拼多多,作为老牌电商平台,阿里可谓是电商先驱,可如今貌似要比后起之秀的小弟拼多多赶超。不少员工可能内心都有一个疑问:阿里到底怎么了?

员工表示:曾经那个看不起眼的砍一刀,快成老大哥了,难眠也不敢想,本不想发出这个没内容营养的帖子,但思绪下,还是留下这个帖子,用作备忘,也用作自己的勉励。期望和集团兄弟一起努力贡献点滴,超越回来。

或许每一个阿里人都会有这样的想法或者疑问,阿里要钱有钱,要人有人,体量巨大,而且战略清晰,可为何面对咄咄逼人的拼多多,却好似无能为力。
随后马云对内容的帖子进行了回应:请大家多提建设性意见和建议,特别是创新想法。”他谈到,“我相信今天的阿里人大家都在看都在听。我更坚信阿里会变,阿里会改。所有伟大的公司都诞生在冬天里。AI电商时代刚刚开始,对谁都是机会,也是挑战。祝贺拼多多过去几年的决策,执行和努力。谁都牛过,但能为了明天后天牛而改革的人,并且愿意付出任何代价和牺牲的组织才令人尊重。回到我们的使命和愿景,阿里人,加油!
从侧面,马云似乎对拼多多过去几年的决策以及执行力等表示看好,是否隐晦的指出阿里在这方面需要加强就不得而知了,但可以肯定是阿里需要回到使命和愿景,继续加油。
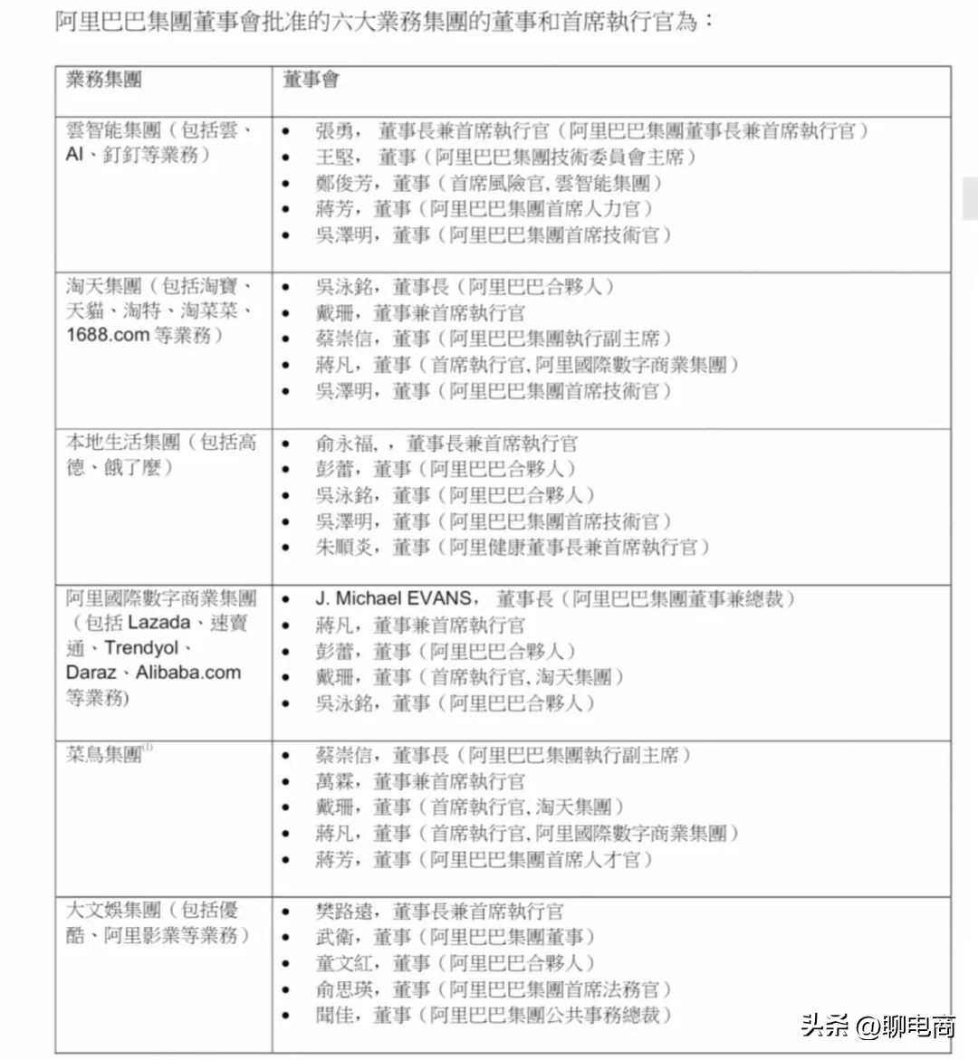
需要说明的是,今日阿里进行了新一轮的““1+6+N”组织架构调整,这是24年来最重要的一次组织变革。

马云这次的内网发声,或许能改变一下阿里的内部声音,以及针对竞争对手的应对策略调整。
无论如何,阿里是时候需要改变了!