欢迎关注“重庆学区房百科”,见证山城的迅速发展。

cqxuequfang
文 | Y老师
编辑 | reesemonica

龙兴片区学校分布不完全统计(含民办)
导读
关于龙兴片区,有看好的人,也有认为距离有点远不太合适的人,但是对于龙兴的教育,基本上都认为龙兴的教育还可以。
今天就来盘点下龙兴的教育到底怎么样,作为一个普通人在龙兴安家落户,有可能接受到什么教育。
人民小学、南开中学、还有在建的重庆八中龙兴校区和渝北实验小学龙兴校区……,当然还有“贵族学校”——哈罗礼德。
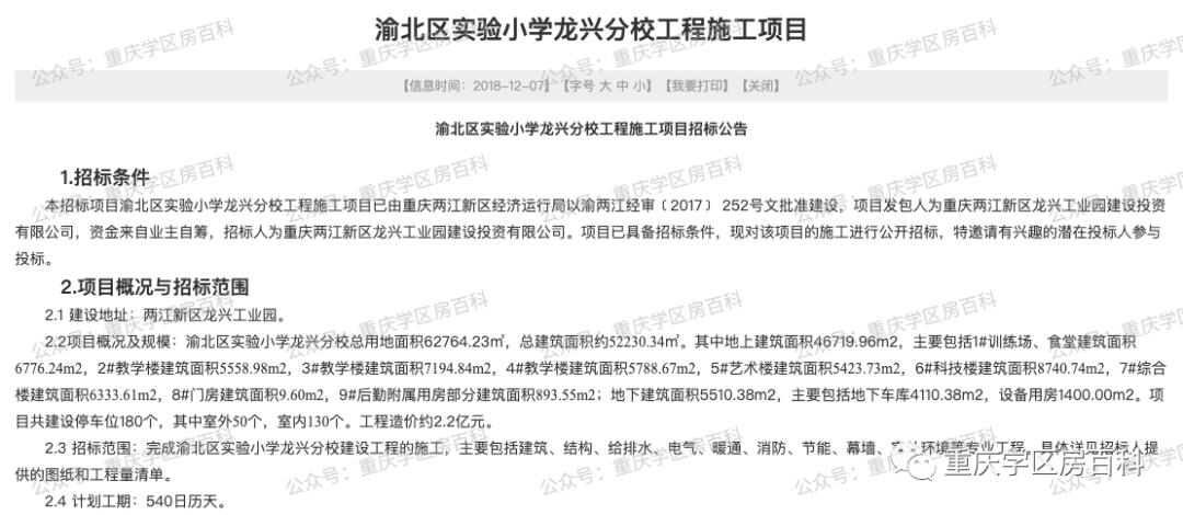
要在龙兴安家落户,真正要关心的是教育资源落地后能不能读的问题。现在看,人民小学、南开中学的两所龙兴分校不“假”,并且都于2018年正式开学,但这两所学校都是民办学校。重庆八中和渝北实验小学的龙兴校区也正在修建中,但目前可靠信息太少。


正文
两江人民小学【民办】

▲ 重庆市两江人民小学 图片来源 重庆市两江人民小学
两江人民小学【民办】占地面积70亩,建筑面积5万㎡,于2018年正式开学招生,学校目前仅有小学一年级、二年级。
据重庆市人民小学校官方介绍,两江人民小学【民办】是重庆市人民小学教育集团4所直管学校之一(其余3所为重庆市人民小学、两江新区人民小学、重庆人民(融侨)小学校【民办】)。
两江人民小学【民办】与两江新区人民小学容易搞混,前者是民办位于龙兴,后者是公办位于照母山。
2019年一年级招收共3个班,约80人(人数根据两江人民小学2020年7月3日一年级入队人数推测 新闻链接《“心系中国梦,争做好队员”》)。
两江人民小学【民办】今年是按“超额报名摇号”政策执行第一年,2020年小学招生公开摇号计划数为64人。
2020年招生总计划数未查询到可靠信息,按2019年一年级入学推测人数80人计算,2020年公开摇号计划数约占80%。
重庆南开两江中学【民办】

▲ 重庆南开两江中学 图片来源 重庆南开两江中学官网
重庆南开两江中学【民办】占地220亩,总建筑面积约10.9万㎡,于2018年正式开学招生,学制为初中、高中,学校目前有初一、初二年级。
重庆南开中学【民办】与重庆南开中学交往频繁,其执行校长毛明山,曾是重庆南开中学校长助理、教科处主任、重庆南开中学副校长。
同样,南开两江中学【民办】由于是一所民办学校,2020年初中招生公开摇号计划数为202人。
2019年初一年级至少招收10个班(根据重庆南开两江中学【民办】《南开两江云班会 | “微”言大义!》新闻推测 新闻链接 http://www.cqnkljzx.edu.cn/xxcms/xshd/384.jhtml),若按一个班40人计算,2019年至少招收400人。
2020年招生总计划数也未能查询到可靠信息,按2019年一年级入学推测人数400人计算,2020年公开摇号计划数约占50%。
Y老师说
龙兴片区公认的两所较好且已开学的学校,目前仅为两江人民小学【民办】和南开两江中学【民办】,并且从目前的信息来看,两所学校和本部都有着直接关系。但要注意的是,这两所学校均是民办学校,民办学校从2020年起除各民办学校承接政府购买服务、小区配套学校业主子女、九年一贯制直升初中、小语种学生、举办者子女等类别不需要参与摇号外,其余报名超出计划数均按摇号录取。
并且,2019年重庆出台相关政策,楼房销售与学校脱钩,理论上不应存在房屋销售合同与学校学位挂钩的楼盘。
但是,目前仍有类似“合作助学协议”的合同文件,可参考文章《学区房晚点买要得不?》

假设未能在两江人民小学【民办】、南开两江中学【民办】就读,那么龙兴片区的公办中小学又有哪些呢?
龙兴中心小学校

▲ 龙兴中心小学 图片来源 网络
“中心小学”通常出现乡镇中,每个乡镇通常只有一个中心小学。这个“中心”代表当地条件最好的一个学校。随着城市发展逐渐发展、扩张,学校也会逐步扩大办学范围和办学质量,例如原渝北区回兴中心小学也已更名为“渝北区回兴小学校”。
校长:贺绍福,原渝北区和合家园小学校长。
2020年划片范围:龙兴镇古镇片区和两江绿城御园、华宇御临府、龙湖长滩原麓、国瑞御府、黄金嘉年华、金科御临河、碧桂园未来城市小区。
和合家园小学校

▲ 和合家园小学 图片来源 渝北区和合家园小学
位于渝北区龙兴镇福临路66号,学校占地面积40余亩,建筑面积1.7万㎡。和合家园小学作为重庆两江新区安置房项目和合家园的配套设施,2013年约八成学生为和合家园业主子女就近安置入学。(信息来源 中新网《重庆暖冬计划情暖贫困生 企业捐资送“爱心午餐”》)
随着龙兴片区的发展,现如今和合家园小学已是一所值得关注的学校。
校长:任茂盛,原渝北区龙溪小学副校长。
2020年划片范围:和合家园1、2、3期及合泽家园;协信哈啰国际、融创九棠府、理工国际、龙兴公租房、御临片区。
2020年招生计划:小学一年级6个班,共计270名学生。
天堡寨 小学

▲ 天堡寨小学 图片来源 天小教育
2015年原天堡寨小学搬迁至天堡福居公租房旁(渝北区龙兴镇龙骏大道),并沿用“天堡寨小学”校名,学校占地面积约27亩。
校长:梁大元,至少从2013年就担任天堡寨小学校长。
2020年划片范围:天堡场镇片区;周边“瀚学融府”“天堡家园”“恒大云湖上郡”“桥达天蓬樾府”小区;属于两江物业管理的周边天堡、五菱配套公租房。
2020年招生计划:小学一年级3个班。
重庆市育仁中学校

▲ 重庆市育仁中学校 图片来源 重庆市育仁中学校
育仁中学在龙兴片区中历史较为悠久,系1945年著名爱国将领冯玉祥创办,位于渝北区龙兴镇育仁路999号。学校目前含初中、高中。
校长:许开忠,原重庆市暨华中学校副校长,在此之前任渝北中学教导处主任。
2020年划片范围:学籍在辖区内的学生:和合家园小学、龙兴中心小学校、天堡寨小学;学籍不在辖区内的学生。
2020年招生计划:初一新生8个班。
御临 中学
原舒家中学,成立于1957年,学校占地面积20亩,目前搬迁育仁中学借校办学。
校长:宾云平,同时也是育仁中学副校长。
2020年划片范围:龙兴镇辖区内完成小学阶段义务教育,并获得小学毕业证的学生;外来流动随迁人员中完成小学阶段义务教育的随迁子女。
2020年招生计划:初一新生2个班,共60人。
哈罗礼德学校【民办】
这所学校就不过多介绍了,的确也不是普通人关注的学校。
- End -
声明:
1. 本文内容仅代表作者个人观点,仅供参考。
2. 关于入学等政策详情及细则法规请咨询学校或有关部门。
3. 内容如有侵权请联系我们核实并处理。
4. 禁止直接转载或复制,如需转载联系后台。
5. 已委托律师事务所处理相关法律事务。