因业绩不佳,已经被ST的海马汽车公司为了避免终止上市(保壳),将要一口气卖掉其手下400套房子。
5月15日,*ST海马公司公告称,为优化和盘活存量资产,公司拟公开出售部分闲置地产。其中,住宅269套,商铺15套!

海马汽车公司出售部分闲置房产的公告

海马公司公告中的部分房产

海马公司公告中的部分房产
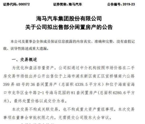
其实这不是海马汽车第一次公告要卖房了,就在今年的4月22日,海马公司就公告称,拟公开出售位于上海市的36套闲置房产,以及位于海南省海口市的81套闲置房产!

今年4月22日海马公司拟出售房产的公告
这两次公告拟出售的房产加起来一共是401套房!且这才是海马汽车声称的“闲置房产”,至于其手中到底还有多少“闲置房产”,我们不得而知。而那些“未闲置”的房产中,又有多少是真实的,这个我们也不清楚。

海马汽车公司
简直是不可思议,一家原本做汽车的企业,竟然在手中屯有如此多套房,可见之前市场上投机倒把的现象有多么严重,好在国家已经重视这项问题,情况已经得到明显的遏制。
所谓空谈误国,实干兴邦。当今社会太过毛躁,人人都想发大财,但又不肯踏踏实实地干活。每个人都只想用杠杆来撬动金融,用投资来发大财,可若无工业作为实体资本基石,再发达的金融业也只是空中楼阁,只要风轻轻一刮,便会轰然倒塌。

空谈误国实干兴邦的口号
当前房地产的形式并不太好,各地都有关于房价下跌的新闻。人民群众在此刻一定要保持冷静,不要轻易就将自己的资金用于买房。海马公司这样大批抛售房产一事在现在可能还只是个案,但未来很有可能就会变成普遍事件。
像海马公司这样大批屯有房产的公司在社会上肯定不在少数,他们手底下估计还藏有许多不为人知的房产。房子是用来住的,不是用来炒的,很快房子就会回到它原本的用途,到时候,房价才会回到一个正常的价格,一个人民都能就收的合理价格。