很多烤鸭都会把雅思6.5分作为目标分数,
因为这个分数是国外稍微好一点的大学的研究生基本录取门槛。
但是在网上看多了7分+的成绩,
又会让人觉得6.5不算高吧?
现在留学的人越来越多?
经常有人会说这个分数一般般?

所以6.5分到底是怎么样的一种存在?
到底好不好考呢?
今天就给大家科普一下雅思6.5分的真实水平,
及考到6.5分意味着什么?
6.5分是什么水平
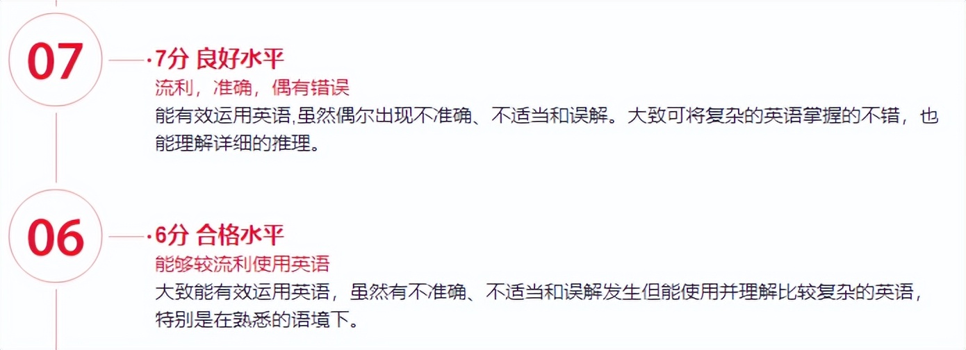
先来看一下雅思官方对于6.5分这个水平的描述⬇️

介于6-7分之间,我们可以理解为:在考场上听力能基本听出话语的主要内容;阅读可大致理解文章内容,对于题目关键信息理解没有太多障碍;在写作和口语上已经能够有意识使用一些地道的、复杂的词汇和短语,并且在表达中出现的错误已经较少,对于考官整体理解不会造成太大困扰。
显然这个分数,已经符合雅思官方心目中的“合格以上的水平”了,也就是说拿到了60%的分数。但是对于大部分人来说,还真不是那么容易合格的。。。
在雅思官方发布的2022年中国大陆雅思考生数据报告中显示:大陆考生的平均分是6.1分,相当与只有不到50%的人才能考到6.5分及以上。

那么对于没考过雅思的烤鸭来说,可以参考一下自己的其他英语成绩来感受雅思6.5分水平:
对应四级大致成绩:600分左右
对应高考英语大致成绩:140分左右
对应专四大致成绩:70分左右
考试标准不同,分数仅供参考,不完全对应
如果从词汇量的角度来看的话,雅思6.5分意味着掌握的词汇量在6000-7000左右。
看到这里应该也发现了,6.5分说难没有那么难,说简单还真不是随便可以考出来的。
考到6.5分的意味着什么
如果你已经有了6.5分的成绩,就意味着超过了50%的大陆考生,可以用来:
01 申请大部分国外院校/中国港澳地区高校
6.5分这个成绩基本可以申请大多数国外院校了,比如:曼彻斯特、伯明翰、利兹等知名大学,以及港澳地区的高校,相当于拿到多数学校的敲门砖,当然学校中的王牌专业或顶尖名校还是需要继续努力的~
02 国内职业发展优势
在一些国企事业单位公考中,会看到明确的要求雅思6.5分,更不用说外企和大厂了,都有明确的英语水平要求,且也会优先录取英语能力较好的同学。

03 国内读研免修英语
对于不打算出国留学,想在国内读研的同学,如果你有一个6.5分的雅思成绩,在很多高校里都可以免修英语。比如,北京大学规定学生雅思考试达到 6.5分以上即可免修英语 。而且越来越多的院校也陆续出台了“硕士研究生外国语免修”相关政策,如果你的雅思分数达到了相应标准,则可以获得英语免修资格~

当然不仅仅是免修英语,英语能力对于搜索与参考外文文献的帮助也是很有帮助的,对学术能力的加成也不少!
如何考到6.5分
说了这么多,大家对6.5分应该有了确切的了解,那么想要备考到6.5,需要做哪些努力呢?
01 做好学习规划
首先需要了解自己目前大概是一个什么英语水平,自己的备考时间有多少,每天能花多少时间专注在雅思练习上。
根据雅思官方调研数据,平均每周至少18个小时才能提升0.5分。如果一天能花6小时左右学雅思,那么从6分基础提升到6.5分基础则需要至少2个月时间。
02 重视词汇量
大量的单词背诵是拿到6.5分的关键。烤鸭君知道很多同学不喜欢背单词,但是这个是不可避免的!没有词汇量做支撑,雅思分数很难有突破~关于背单词的方法。
03 雅思资料要会用
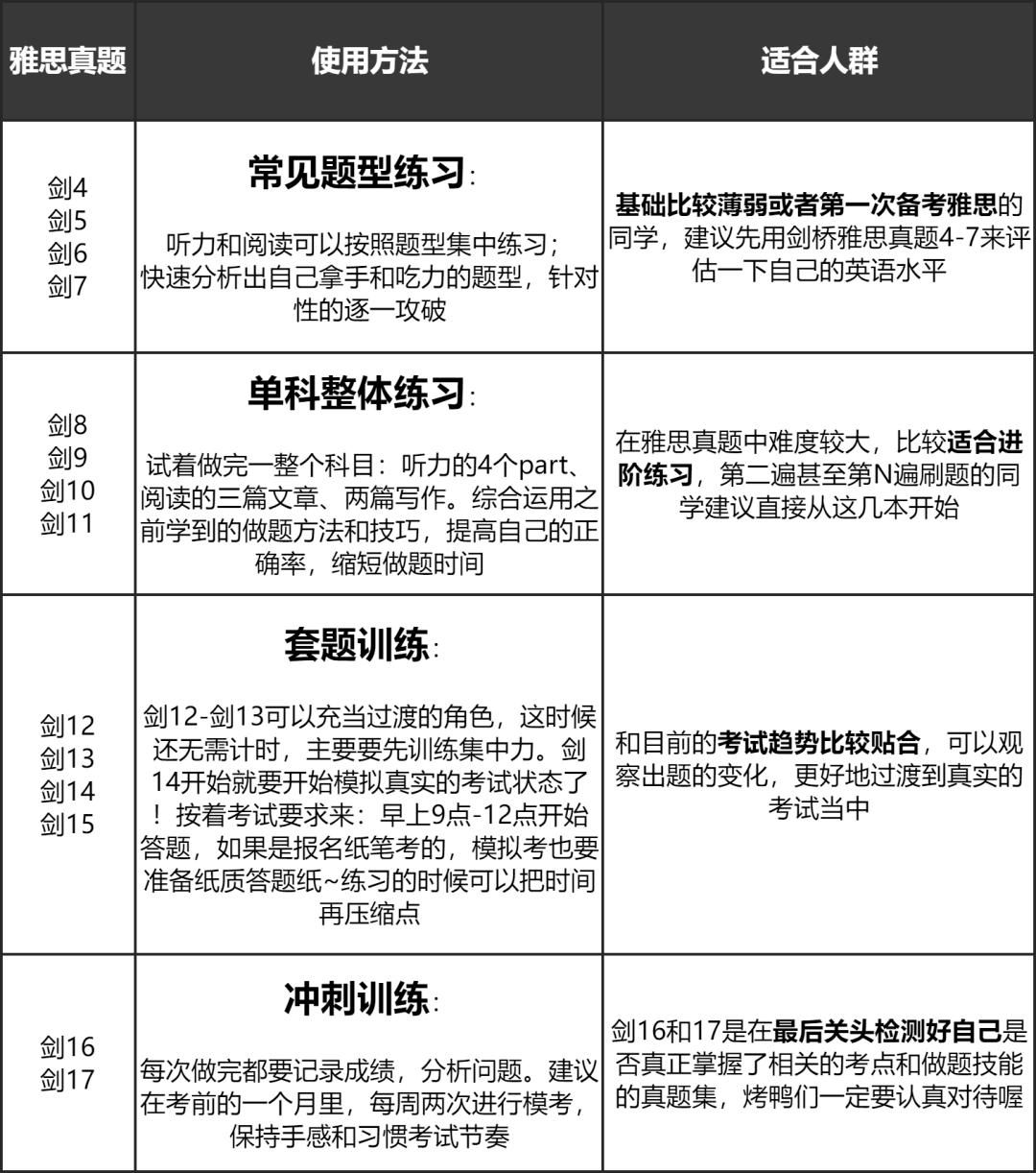
买了很多雅思学习资料,结果还都不太会用说的是不是你?其实对于雅思最有效的资料就是剑雅真题,关于剑雅真题的使用方法可以参考这个:

想要高效考到6.5分,就要“精打细算”分数和自己的精力分配。对于大部分的大陆考生而言,最划算的分数规划是:听力、阅读6.5分+口语、写作6分。
关于各个科目的备考建议由于篇幅有限,有需求的小伙伴可以私信咨询我们~
更多雅思、托福、A-Level、国际课程、留学申请等咨询服务,欢迎关注“新航道合肥学校”(小助手hefeixhd),后台私信即可!