
#侦探导语#本文讲述了多个P2P老板、创始人的故事,如今他们均已沦为阶下囚。有人说是因为P2P,这些曾经的社会精英走上了不归路,可是侦探认为事出有因,有些人可能没有看起来那么无辜。。。贪婪?无知者无畏?还是因为他们始终对金融缺乏敬畏之心,把自己玩崩了?试问P2P离钱近,全靠自律,有几个老板能控制自己的贪婪与膨胀之心?
自从6年前走上创业这条路,我就清楚这个选择意味着什么,以及为了达到这个目标,要克服常人无法想象的种种困难以及要做出的巨大牺牲。尽管如此,极路由在过去几个月面临的挑战和危机仍然让我们措不及手,甚至充满无奈。
——极路由创始人王楚云
6年前,王楚云创业时清楚的看到了创业的艰辛,却无论如何也不会想到他一个做路由器的极客,会因涉嫌非法集资走进监狱。
据深圳警方透露,极路由创始人王楚云已于2018年12月被拘留;就在前几天,他的一位朋友也被刑拘。这位朋友就是i财富创始人、自称腾讯前元老、富途证券原股东刘化静。
而在入狱之前,王楚云已经通过质押房子、*款贷**、向好友借款累计欠债6000多万,至今个人仍有3000多万借款给了极路由,但已经回天乏术。这一切祸起于极路由与P2P平台i财富的一场合作。
王楚云和刘化静结缘于极路由与i财富“0元购路由器”的联合推广——用户只需在i财富投资一定金额,到期后不但享受正常收益,还可以免费得一个路由器。i财富借此收获了理财客户,极路由则拉动了销售。
这场看起来多赢的营销活动曾在京东平台引发用户踊跃参与。但到了2018年6月20日,一切戛然而止。是日,i财富宣布暂停到期项目兑付,并停止新发所有投资标的。第二天,i财富的公司主体就因涉嫌“非法吸收公众存款罪”被立案侦查。
大量参与其中的用户最后发现,自己投资的本金已经拿不回来了。因此有人调侃说,2018年买的最贵的家电就是路由器。愤怒之下,不少人找到了极路由索赔。
此前,王楚云曾是互联网硬件领域的明星创业者。2013年,极客王楚云正式创办北京极科极客科技有限公司(极路由母公司),主要专注于无线智能产品的研发、制造和销售。作为一家互联网硬件公司,其明星产品是一款叫“极路由”的智能路由器。它曾革新了国内路由器产品,首次为路由器赋予了“智能”的属性,一举打破了当时由TP-Link、D-Link、华为等传统路由器巨头垄断的市场。
创业初期,王楚云还曾得到过雷军的垂青。2013年1月9日,王楚云见了雷军一面,与其详谈了极路由这个项目,雷军表示认可,并有意投资。他跟雷军聊完后,当晚即把团队聚在北京五道口的一家麦当劳开会,就是否接受小米的投资进行协商,最后他们竟一致决定拒绝了。
之后,极路由相继获得过GGV (纪源资本)、创新工场、KPCB、MTK联发科四家投资机构总计两千万级美元的融资。据极路由官方披露,截至2015年1月,其已经占据智能路由器市场超过65%的市场份额。
但好景不长,随着互联网、移动终端软硬件的发展,智能路由器市场成了一片红海,众多互联网巨头加入,如小米、奇虎360、华为等都推出了自己的路由器。大玩家不断增加,极路由的市场份额则持续被压缩,销量下滑。
无奈之下,极路由开始改变策略,剑走偏锋,2017年10月开始了与i财富的合作。
彼时,极路由的路由器主要通过两个方向销售:“路由器+P2P”,“路由器+区块链“。前者也还算成功,给原本业绩不佳的极路由带来了一定的销量。但i财富事件爆发后,非但这条销路断了,区块链的合作方也停止了与他们的合作。两大战略停摆,公司瞬间进入濒死状态。
如果上天再给王楚云一次机会,或许他会选择与雷军的合作。即便创业失败,他可能也不至于入狱。但人生哪有如果啊。
如果再给刘化静一次机会,或许他也不会选择创立P2P平台i财富。这位腾讯前元老曾参与QQServer研发、担任过拍拍网技术总监,在离开腾讯时已实现财务自由。
但并无金融从业经验的刘化静却在2011年创立了i财富,利用自身腾讯元老身份为i财富站台。
2017年3月,刘化静这样对媒体讲述他的创业初衷——当时我们发觉国内缺少个性化的理财服务,大部分理财机构基本以销售产品为主,没有根据用户的资产、家庭收入情况等进行合理的财务规划,为此我们做了i财富在线理财平台,其核心是在线理财规划系统,可以通过一系列问卷调研,给用户量身订做理财方案,提供资产配置和理财建议。整个过程是完全基于机器算法,没有人工干预,也不存在产品推销任务。
几年后,这个号称整个过程基于机器算法、没有人工干预的平台却利用一款免费的路由器把理财产品卖给了众多消费者。
i财富平台爆雷后,刘化静却试图火速“甩锅”,并躲到香港滞留不归。愤怒的出借人甚至人肉找到了他在深圳的数套房产。法网恢恢,疏而不漏,如今已被刑拘的刘化静回忆起这几年的互金创业历程,不知作何感想。
王楚云和刘化静,一位是昔日明星创业者,一位是腾讯前元老,富途原股东,都可谓时代精英,却双双折戟P2P,令人唏嘘。
在2018年的P2P雷潮中,这样的例子并不少见——他们或名校毕业,或是海归创业,有的出身律师,有的曾在传统金融机构担任高管,在P2P创业及暴雷后,很多人走向了共同的结局——入狱。有段子手戏言,今天如果在狱中举办互金行业高峰论坛,嘉宾可不必外请。
01 “最高学历”郭震洲
2018年8月,时值酷暑,但夸克金融出借人的心却是冷的,因为一纸公告。

公告里的郭某即是夸克金融法人代表郭震洲,在众多P2P平台老板中,郭震洲拥有堪称业界最漂亮的履历。

郭震洲受教于名校,毕业后曾在美国银行、美国国际集团、美摩根大通等主流金融机构担任重要职位。
2012年,郭震洲遇到了宜信的创始人唐宁,两人在清华园促膝长谈后,他被唐宁描述的普惠金融梦想打动。很快,郭震洲就加入了宜信,成为宜信财富首席风险控制专家。
2014年,48岁的郭博士又感受到了中年危机,他希望用P2P创业来化解,随即离开宜信,创办了夸克金融。“其实我是‘被创业’的,我只是非常简单地想要一份真正有意义,而且能实现自己的理想和抱负的事业。”郭震洲接受采访时这样解释创业初衷。
夸克金融一度做得风生水起,夸克旗下有三款P2P网络借贷APP,分别是“才米公社”、“夸克优富”和“暖薪贷”。
风控出身的郭博士格外胆大,才米公社推广时频繁使用高息、高返等手段,被业界公认为“为做大,羊毛放得有点猛。”
而夸克优富则主要面向经济实力较强的高净值人群提供固收、海外置业、私募等服务,但推广过程中同样使用了高息揽储、线下熟人推荐等手段。
在宜信工作的2年,时间虽然不长,但对郭震洲影响颇大,创办夸克后,他曾不避讳地说,“自己的胆量,就是在那家机构锻炼出来的。”
美好的时光总是那么短暂。2018年,夸克金融先是与点融网合作失利,后又与股东产生矛盾,逾期爆发。
去年8月21日,郭震洲到公安局投案自首,交代了其通过网上理财平台高息非法吸收公众存款的犯罪事实。截至2018年 7月31日,夸克金融累计成交量逾155亿元,尚未结清交易余额超过38亿元。
在自首之前,郭震洲对着自己的员工把一句话连续说了三遍——“人生就是起起落落!”
他这一落只怕难有再起之时。履历光鲜的郭震洲也成了因P2P入狱的学历最高的人。有业内人评价郭震洲说,“作为曾在华尔街工作的一位博士,若不是创业做P2P,也不至于如此境地。”
在2016年前后,曾有上百位出身主流金融机构包括CapitalOne的职场精英陆续归国,经过两三年的经营和渗透,他们几乎圈下互联网金融的半壁江山,担任很多巨头金融科技公司的风控、产品等核心岗位管理者。可惜郭震洲再难回到这个圈子。
02 清华高材生、银行金领王旭航
“不能带领牛板金去到我们曾经梦想去到的高度和地方是我创业最大的失败,比这个更遗憾的是我失去了我最看重的用户对我的期待和信任。”
2018年7月4日,牛板金创始人兼CEO王旭航在一封公开信里这样说,他将当时多家P2P平台集中出现逾期或兑付困难视为“全行业的结构性危机”。王旭航强调,他和牛板金团队没有倒下,只是只能走到这里。

第二天(7月5日),王旭航被公安机关传唤后刑拘,此后再无公开露面。直至牛板金爆雷前夕,王旭航都被不少业内人视为青年才俊,社会精英。
2010年,王旭航曾就读于清华大学经济管理学院,获工商管理硕士学位,师从清华大学经济管理学院院长助理钱小军教授。2012年,他加入中国民生银行总行,负责制定品牌战略规划及品牌条线的培训。2014年,他转战平安银行上海分行,任公司业务部副总经理,创新银企业务合作模式,推动了平安银行部分业务的创新改革。2015年,王旭航下海创业,创立牛板金。
那一年,王旭航不到30岁,少年得志,意气风发,似乎天下没有不能做的生意。牛板金旗下的“牛钱包”做的就是活期业务,后来因监管明令禁止,又改为T+3提现,但仍有类活期嫌疑。有业内人士解释说,活期就是资金池,背后都是期限错配,而资金池就是犯罪。

而除了活期,牛板金平台还被曝出现了大量虚假标的。据每日商报,牛板金平台前董事孙启良、沈旭卿伙同陈鄂、胡文周,四人联手虚构标的项目,通过“牛钱袋”产品卷走了投资人总计31.5亿元资金,用于房地产开发。
这31.5亿彻底断送了牛板金,而就在爆雷前夕,王旭航还接受了权威媒体专访,指导投资者如何辨别好的理财投资公司,判断产品是否靠谱。他在采访中强调,“我们会把风控放在第一位,保证投资人资金的安全。”
如果不是涉足了P2P并进行了一些违规操作,名校加名企的履历足以让王旭航过上舒适、体面的生活。人生哪有如果啊。
03 “律师转型”金忠栲
时光回溯到几年前,浙江拓远律师事务所出了一个律师天团,他们分别是孙剑铖、陈环和金忠栲。这几个人不是寻常的律师,此后都发展成了资本大鳄。
先说金忠栲和他创办的P2P平台“草根投资”。这家公司曾宣布累计获得超过34亿元融资,投资方中不乏雷军旗下的顺为资本、上市系*闻华**传媒等知名机构。草根投资还曾打算到香港上市。
接受媒体采访时,*钟金**栲说起创业初心,似乎把自己都感动了。“十九世纪,在美国刮起了一阵寻金热,相传,在山脉土壤表层、草根生长的地方就蕴藏黄金。无数的淘金者,去追求草根带来的财富。淘金者,本身也是草根人群。”,他说,“我也想让千千万万的草根人群,在草根生长的地方获取他们的财富。所以,我把平台称作草根投资。”
短短几年,*钟金**栲就把草根投资的规模做成了行业独角兽。截至去年8月暴雷前,草根投资累计投资金额861.89亿元,注册人数904.22万。不过这个数据里不包含逾期金额97.14亿元。

草根投资最早于2018年7月底爆出逾期并开始大量遣散员工。但事后*钟金**栲还举行了投资人见面会,强调平台不清盘,还要继续D轮融资直到上市。*钟金**栲还向投资人保证,公司没有问题,业务还在推进。
不少出借人曾经是相信并支持金老板的,去年中秋时他们还为他送上了月饼。也有出借人认为金老板“到底是律师出身,舌灿莲花,头头是道”。

因为*钟金**栲一直在维稳,所以出借人一直在等待草根回款。然而,2018年10月19日,他们却等来了一则杭州市公安局的通告——*钟金**栲自首了,警方正以涉嫌非法吸收公众存款罪立案调查。
1个多月后,金忠栲等22名涉案嫌疑人被依法批准逮捕,留下了一个逾期97.14亿元的平台和众多*债讨**无门的出借人。
不知通晓法律的金律师是否已经清楚了自己即将面临的刑期。如果时光倒回到2013年的话,他是否会放弃光鲜的律师生涯投身P2P?
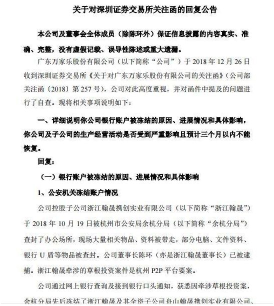
*钟金**栲没有帮助草根实现财富梦想,却把数十万出借人变得更加草根,同时,被他牵连的还有律所前同事、如今万家乐董事长陈环。
2019年1月4日,广东万家乐股份有限公司(下称“万家乐”,股票代码000533,)公告承认公司董事长陈环已被逮捕。自陈环失联后,万家乐已于2018年12月27日罢免了其董事长职务。

万家乐踩雷P2P缘起于其对浙江翰晟的一场全资收购。在万家乐收购前,浙江翰晟曾是草根投资旗下的一间子公司。陈环的具体罪名和刑期目前尚不得而知。
同样背景闪耀,却最终入狱的还有P2P平台聚财猫创始人薛亮。聚财猫官网显示,薛亮本科毕业于北京航空航天大学,MBA毕业于北京大学光华管理学院,曾为阿里巴巴国际版淘宝创始人,支付宝国际版创始人,乐蜂网副总裁、京东产品总监,曾主导并参与阿里小贷及京东金融业务。
2018年7月18日,聚财猫实控人薛亮被通告已被依法采取刑事强制措施。
2018年暴雷前,互金行业一度高速发展,风光无两。不少职场精英,包括传统金融机构的金领们成为P2P大潮背后的推动者。据《证券日报》2016年的不完全统计,当时从银行离职后投身互联网金融行业的银行高管共计49人,其中跳槽至互联网银行12人,综合性互联网金融平台的12人,P2P平台23人,其它互联网金融公司2人。
造化弄人。昔日精英如今纷纷折戟P2P,甚至锒铛入狱。有行业人士指出,他们的失败是因为并未看到互联网金融的真谛——互联网是手段,风控才是命门,这些精英们很多人并不关注后者,而是希望通过推广快速做大规模,以致于最后走上歧途,成为了雷潮的制造者。
但折戟的并不都是因为违规,如果按照行业人士预计的那样,P2P平台的数量要从几千家缩减至几百家甚至更少,意味着,大量的小P2P平台会死亡。如今的形势正在迫使小的P2P平台主动退出历史舞台。
“事到如今只能顺其自然,4年了,最后悔的就是干了P2P”,一家小P2P平台的创始人感叹,可惜时光不可倒流。
PS:爆料、互动交流、版权、商务等问题,请私聊小秘的闺蜜,微信号if520100,或新浪微博搜索“互金侦探”。
查看侦探其他文章可点击(手指头太粗的人可能点不准):
抱财网 | 联连理财 | 航金所 | 网利宝 | 国美金融 | 苏宁金融 | 握握贷 | 美美理财 | 蛙蛙在线 | 小诸葛金服 | 瑞钱宝 | 投之家 | 熊猫金库 | 真融宝 | 今日捷财 | 麦子金服 |懒财网 |长富理财 | 念钱安 | 投融家 | 饭饭金服 | 京东金融 | 网投网 | 唐小僧 | 爵财网 | 金蛋理财 | 恒大金服 | 国金宝链车金服 | 阜兴集团 | 中房创投 | 钱包金融 | 中赢金融 | 生菜金融 | 国诚金融 | 快鹿集团| 金投手 | 人人贷 | 拍拍贷 | 蓝金所 | 陆金所 | 翼龙贷 | 货币基金 | 凤凰金融 | 微黄金 | 百金贷 | 小牛在线 | 夸客金融(才米公社)
互金侦探最近拉了一些微信交流群(有高净值用户群、有投资人散户群、探粉综合群),感兴趣的朋友可以加小秘的闺蜜的个人微信号:if520100,也可直接扫描下方二维码!
→
长按添加小秘闺蜜好友 长按关注学习区块链

▼客官,点一下“好看”可好?