“你考了一中哪个校区?”

作为重庆的老牌直属重点校,重庆一中向来备受关注。重庆一中有5个校区,很多家长在选择一中几所分校的时候,都会比较纠结,但一中有规定一校一生一考,所以选择很重要。(一校一生一考指的是重庆一中在小升初环节中,一个学生只能选择一个校区参加一次考试。)
接下来我们就介绍一下一中的几个校区,希望可以给各位家长提供一些升学参考。

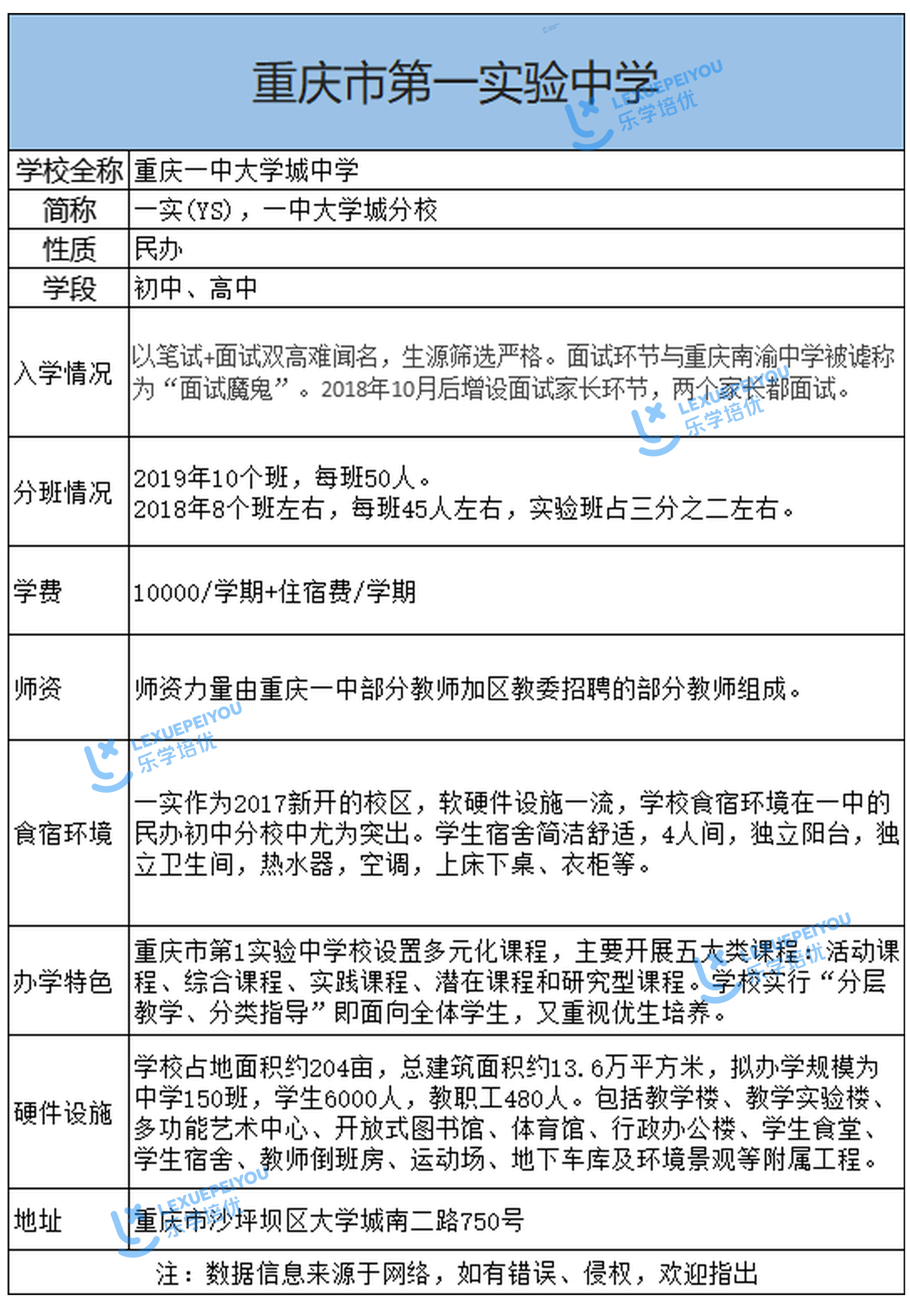
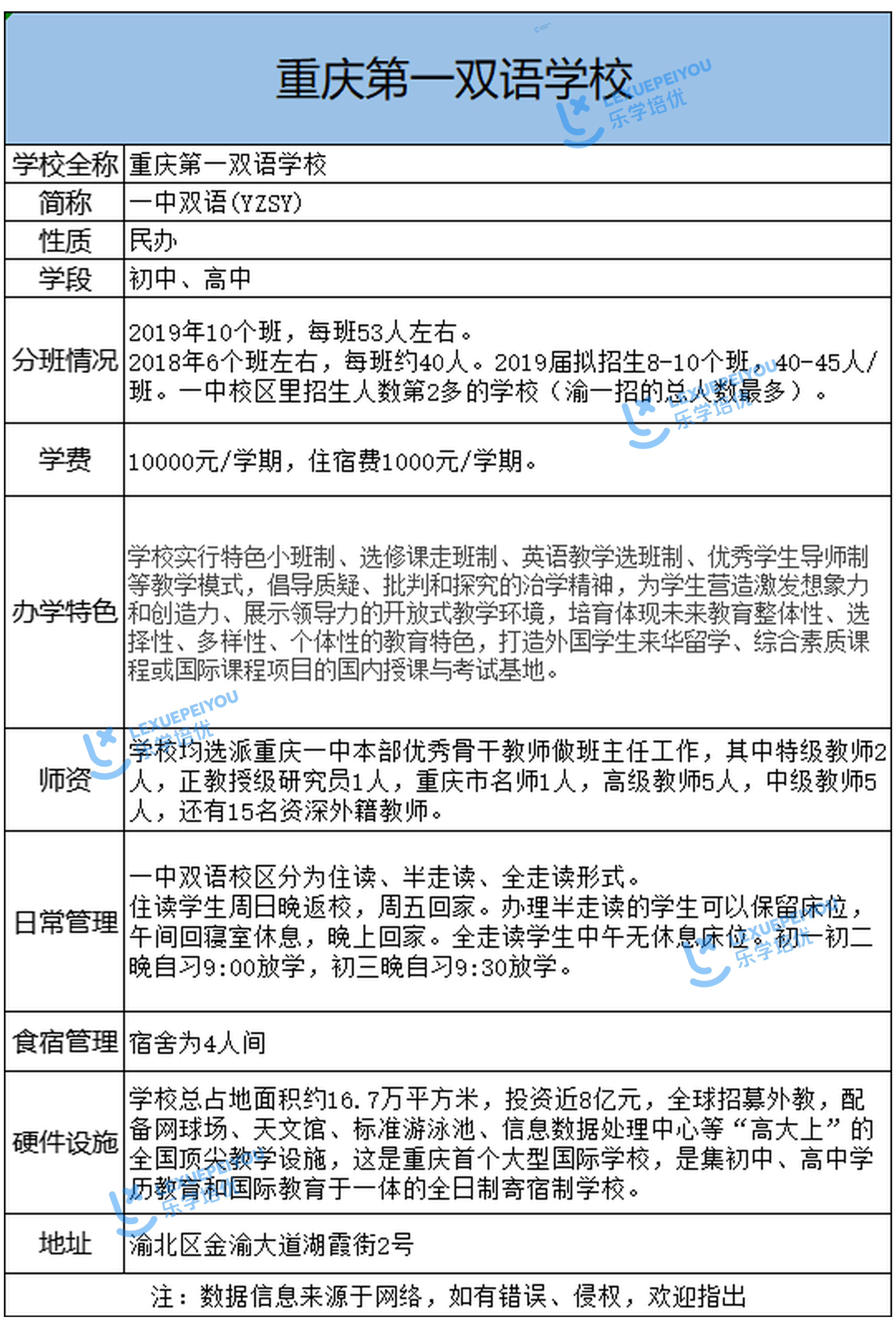
重庆一中初中阶段主要有5所分校,其中重庆第一实验中学(简称一实)和重庆第一双语学校(简称双语)都是既有初中部也有高中部,不过一实在2020年由民办转公办,加入联招招生,双语还是民办招生,上方表格有学费参考,感兴趣的家长可以仔细看看。
一中实验

一中实验虽然是2017才正式开始办学,但作为重庆一中重点打造分校,师资力量不可小觑,据前方家长消息,皇冠和名校联中的教师都有一部分已到一实任职。不过一实严格把控生源质量,优中选优,家长们可以根据孩子的实际情况酌情考虑。
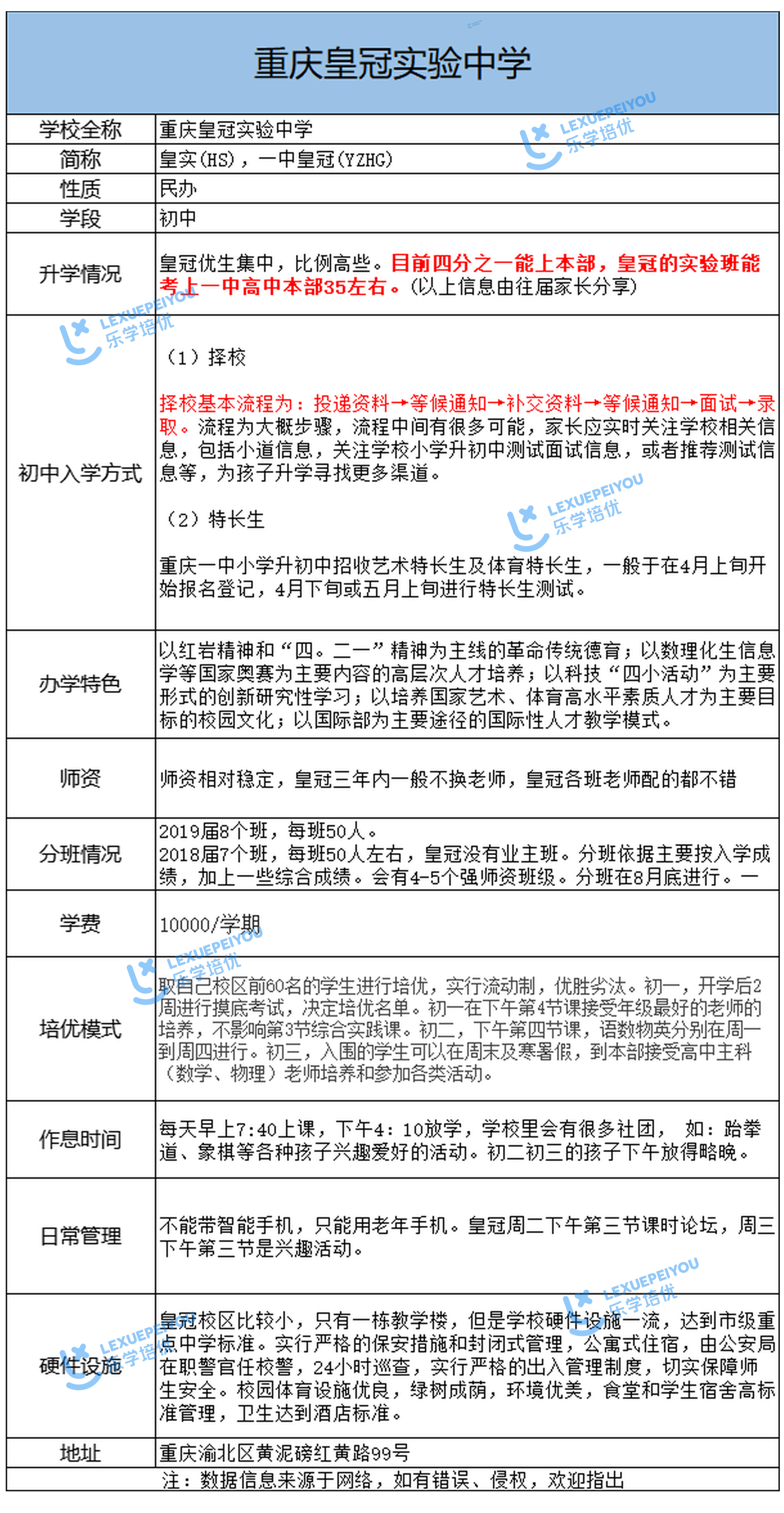
皇冠一中

皇冠一中是一所老牌初中,因为历年形成的口碑效应,以及良好的地理位置,很多家长把这所学校定为孩子的首选学校。这所学校在家长圈非常吃香,再加上家长意识很高,重视孩子的教育,培养孩子各种兴趣爱好,所以每年竞争压力也是非常大。
名校联中

名校联中是由重庆一中、重庆南开中学、重庆八中和沙坪坝区教委于一九九八年五月联合创办的一所高层次民办初级中学。
2015年7月划给重庆一中管理,师资也由一中负责,学校位于一中本部旁边,地理位置优越。虽然校区面积小,设施也一般,但是师资优良加上特色的小班教学,所以,名校联中也是小升初择校的热门学校。
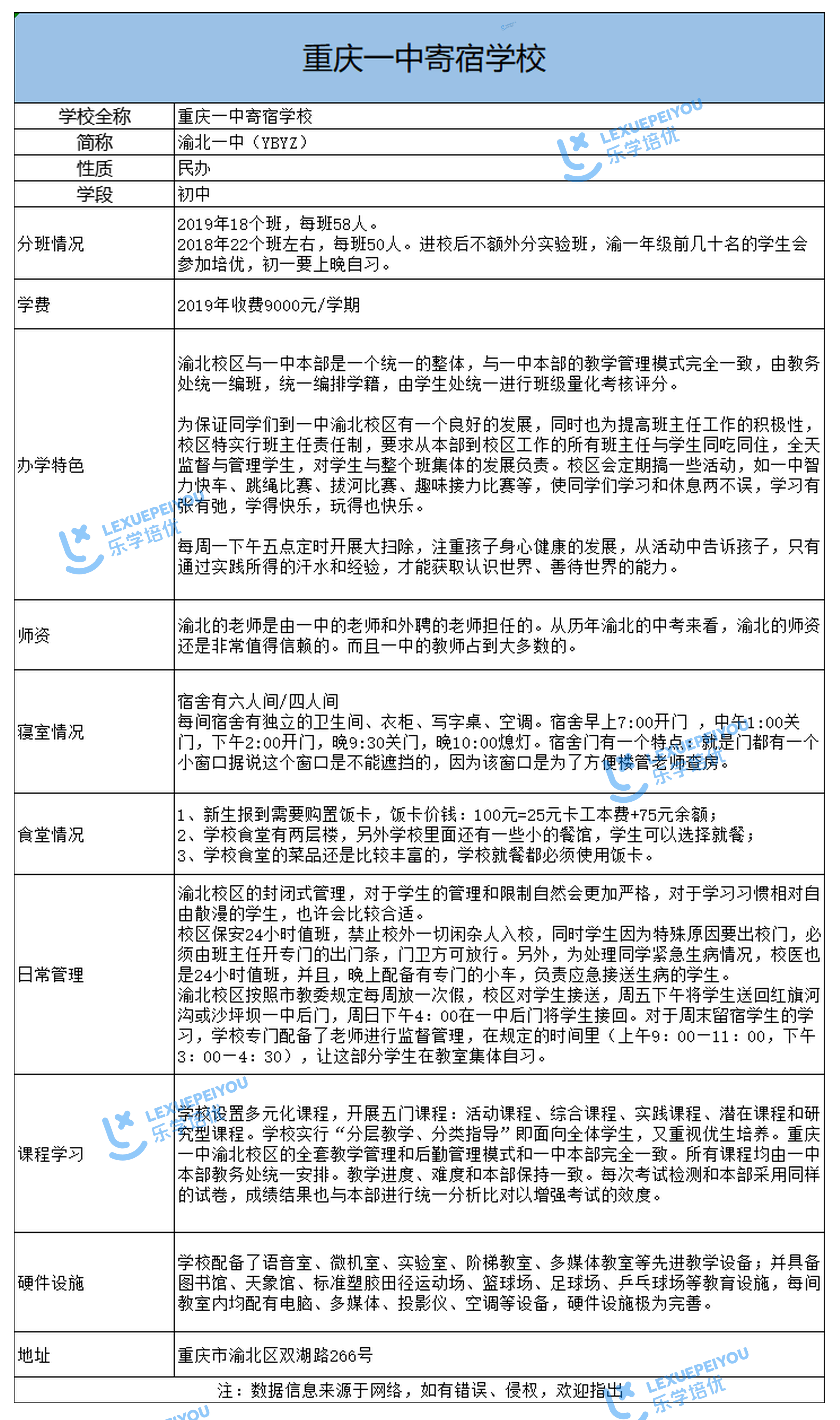
渝北一中

一中渝北校区与一中本部是一个统一的整体,与一中本部的教学管理模式完全一致,由教务处统一编班,统一编排学籍,由学生处统一进行班级量化考核评分。
而且学校实行班主任责任制,要求从本部到校区工作的所有班主任与学生同吃同住,全天监督与管理学生,对学生与整个班集体的发展负责。所以有想要学校“管的严”的家长可以首先考虑报考一中渝北。
一中双语

重庆第一双语学校(重庆一中双语校区)是重庆一中的直属分校,据说师资全部来自于重庆一中本部。双语还有一部分是国际部主打方向是出国留学,但只占了很小一部分,学校主体还是初中。

其实对于孩子升学来说,适合的才是最好的。在考虑择校的时候,不光要看学校的情况,还要根据孩子的学习情况,家庭收支情况进行综合评估,毕竟一中的择校费也不低。
关于重庆一中分校,你还有什么要补充的?欢迎评论区讨论。