
大家好,我是元宝,经历了漫长的等待,终于可以慢慢开启“画材攻略”专栏了,开心!我会在这个专栏里分享自己关于画材测评、使用技巧以及种草/拔草指南等,当然也会不定期抽奖赠送各种心水画材啦,希望大家多多支持我哦,ღ( ´・ᴗ・` )比心~
关于画材攻略的开篇内容,原本想了很多,最后还是定在最基础的颜料介绍上,因为很多小萌新开始学画画之前,总是满怀憧憬却又因对绘画一无所知而不知如何开始——Well,作为一个绘画入门相对较早,又接触过不少新人的“过来人”,如果我分享的经验能够帮助到你或者你的朋友,我会非常满足的~XD

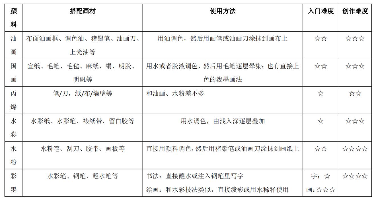
颜料是色彩绘画的基石,不同画种的颜料还是有些差异的,这篇文章会用三组表格为大家总结一下常见的六大类颜料的特点,希望大家看完以后对各种颜料有个基本的了解。
【注:
常见颜料按品类可分为油画、国画、丙烯、水彩、水粉、彩墨,彩铅、色粉、马克笔也是可以绘制彩色作品,不过因篇幅有限,本文主讲可调色的颜料。】
☆六款常见颜料简介

颜料虽然种类繁多,但是根据颜料覆盖力,我们可以将之简单分为两类,一类是以厚涂为主的油画、丙烯和水粉,一类是薄涂为主的国画、水彩和彩墨,当然这个技法没有绝对的界限。

—· 油画 VS 丙烯 VS 水粉 ·—
油画和丙烯、水粉比较接近,干画技法大同小异;薄涂的话,油画和丙烯会比水粉更耐画一点。


—· 国画 VS 水彩 VS 彩墨 ·—
国画、水彩和彩墨就是以薄涂技法为主的透明和半透明颜料,这三者我经常混合使用,所以也一起对比讲了。

好啦,关于颜料的基本特点就介绍到这里,之后我会做单品或者单类别的画材介绍以及测评,你们如果有好奇的内容,也可以在评论区留言,如果有合适的选题我会特别赠送惊喜小礼物哦~

