2020年三支一扶扩招至往年的2倍,形势一片大好,广东、山西也按照国家“三支一扶”计划实施工作的通知提前发布公告,三支一扶的报考条件有哪些呢?2020年又有什么特殊政策呢?想要报考支教需要考哪些内容呢?待遇如何,真的期满转编吗?
▶ 一、三支一扶的报考资格条件
每个地区的三支一扶报考资格都不一样,以山西为例:
1.学历学位要求:具备全日制普通院校大学专科及以上学历,并取得毕业证书。
2.年龄要求:本科及以下学历人员年龄限制至25周岁(1995年1月1日以后出生)及以下。硕士研究生及以上学历人员年龄限制至30周岁(1990年1月1日以后出生)及以下。
3.专业要求:具备招募岗位所需的专业要求。注:博士研究生报考不受专业和地域限制。
4.职业资格要求:具备招募岗位所需的职业资格。其中支教、支医岗位(仅护士岗位)的资格要求,按《关于应对新冠肺炎疫情影响实施部分职业资格“先上岗、再考证”阶段性措施的通知》执行。实行“先上岗、再考证”的高校毕业生在取得职业资格之前主要从事辅助性工作,服务期满1年(截止2021年9月底)未取得招募岗位载明的相应职业资格的,年度考核为不合格,取消参加“三支一扶”计划资格。

大部分地区限制为应届毕业生,学历要求相对宽松,今年的大专毕业生可以着重关注一下,并且今年因疫情原因教师资格证考试延期,因此三支一扶也采取“先上岗、再考证”政策,上岸几率可谓是大大增加!
▶ 二、三支一扶支教考试内容
三支一扶的考试内容与教师招聘、特岗教师考试内容不一样。支教考试一般包括两个科目:《职业能力测试》、《综合知识》,但是每个省考的内容都不相同,比如江西三支一扶考试为《行政职业能力和工作能力测试》,云南省三支一扶招录笔试全省统一题目,内容为《公共基础知识》,湖北省三支一扶招录笔试科目为《综合能力测试》,有的地区还会有面试,所以备考的小伙伴一定要详细了解当地的考情,进行针对性复习。

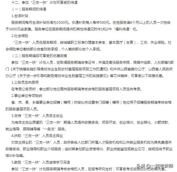
▶ 三、三支一扶待遇
以山西为例:

总的来说三支一扶在服务期内有保险,待遇与基层公务员差不多,当然每个地区的薪资待遇有所差别,服务期满有很多条路可以选择:公务员、事业编定向招录、考研加分、创业、考核通过继续留任基层可直接转编,服务期算工龄,并没有试用期。

▶ 四、关于三支一扶的一些疑问
1、支教环境很差吗?
不一定,三支一扶的支教去的学校一般为乡镇学校,除偏远地区的乡镇学校较落后外,大部分城市的支教学校与特岗学校无异。
2、2年期满一定转事业编吗?
部分地区期满直接落编如:甘肃、湖北、海南、山西、山东等地。
部分地区部分落编如:安徽、天津、四川、福建、重庆等。
3、哪些人适合报考?
还没有就业的应届毕业生,准备参加公职考试,但备考不充分。
因学历限制无法报考国考等要求严格的小伙伴。

“一起考教师”不仅志在为您的教师资格证和教师招聘考试提供最靠谱的产品和服务,也愿为您其他方面的困惑提供最真诚的建议和帮助。