
一、公司概况
康弘药业成立于1996年,2007年收购康弘生物、康弘制药、济生堂、四川康茂等企业,逐步搭建起目前化学药、中成药和生物药的业务架构。2014年5月子公司康弘生物研发的重磅产品康柏西普上市,是我国上市的第一个眼科生物创新药。2015年6月26日公司在深交所中小板上市。2016年,康柏西普获得美国FDA临床III期许可,也是国内首个直接进入美国FDA临床III期的药物,康弘药业开启了走向全球之路。2018年康柏西普全球多中心临床III期正式开启,并于2019年入组第一位患者。

公司旗下有10余家子公司,其中康弘生物是公司生物药研发和生产平台,是公司最核心的资产,四川济生堂、成都康弘制药和四川康弘中药材是公司中药业务的子公司,成都弘达药业是公司化药业务的子公司。
二、营收情况
上市以来,公司经营稳健,业绩持续快速增长,2018年业绩增速下降主要因公司传统化药和中药板块营销改革所致。2019Q1-3实现营业收入24.10亿元,归母净利润5.52亿元,分别同比增长10.41%和9.05%,营业收入增速小幅回升,归母净利润增速企稳。

从营业收入结构来看,目前生物药板块在康柏西普快速放量的带动下占比快速提升,2019年上半年生物药、化药和中成药营业收入占比分别为36.88%、36.86%和26.17%,毛利占比分别为37.78%、38.06%和24.16%,预计未来生物药占比仍将继续提升。


公司三项费用率整体保持平稳,2019Q1~3销售费用率和管理费用率分别为49.45%和10.48%,分别同比下降2.60pct和0.76pct。

三、眼底病市场空间大,康柏西普有望持续放量
1 新生血管眼病患者人数众多
新生血管性眼病是由多种病因所致的脉络膜新生血管芽穿越Bruch膜并在视网膜色素上皮下和(或)上增殖形成的纤维血管组织所致,常伴有视网膜下的浆液性渗出和(或)出血,最终导致视力丧失。新生血管形成是很多眼部疾病的共同治病机理,包括wAMD(50岁以上的湿性年龄相关性黄斑变性)、DME(糖尿病性黄斑水肿)、CNV(脉络膜新生血管)和RVO(视网膜静脉阻塞),目前我国新生血管性眼病患者人数达1160万。

wAMD(50岁以上湿性年龄相关性黄斑变性):我国65岁以上人群AMD的患病率为16.46%,患者中湿性患者占14%,截至2018年,我国65岁及以上老龄人口总数超过1.3亿,AMD患者约有2140万人,其中wAMD患者约为300万人。DME(糖尿病性黄斑水肿):DME是糖尿病常见并发症之一,多发于病程较长的糖尿病患者,目前我国糖尿病患者约4000万人,根据上海交通大学附属第一人民医院所做的流行病学研究,上海市糖尿病患者平均并发DME比例为10%,所以预计我国DME患者总数约为400万人。CNV(脉络膜新生血管):CNV是病理性近视(PM)的继发症,是中青年视力丧失的主要原因,其发病率大约占PM的5%-10%。我国病理性近视人数约为3200万人,假设发病率为5%,则我国病理性近视继发CNV的患者数约为160万人。RVO(视网膜静脉阻塞):RVO是最常见的视网膜血管疾病之一,大部分病例发生在中年以上,在我国,抽样调查显示视网膜静脉阻塞50岁以上的总体发病率约为1.5%,全国50岁以上的城市人口约为2亿人,南方所研究推断全国RVO患者总数约为300万人。
2 抗VEGF靶点生物药是目前治疗新生血管眼病最佳药物
血管内皮生长因子(VEGF)是新生血管形成过程中已知作用最强、专属性最高的启动因子,这种因子在多种眼病的发病机制中起着主要的作用。发病时VEGF浓度增加,产生异常的新生血管,继而出现大量出血、牵拉性视网膜脱离、新生血管性青光眼等严重并发症。因此,想要抑制病情发展,就要抑制新生血管在视网膜下生长。而抵抗或减少VEGF在眼内的浓度,可以达到这一目的,抗VEGF靶点生物药就是通过抑制血管内皮生长因子(VEGF),阻断病变新生血管的生长,从而有效治疗眼底病。

目前针对VEGF靶点生物药主要有雷珠单抗、阿柏西普和康柏西普,VEGF包括A、B、C、D、PIGF五种亚型,单抗类的雷珠单抗可以结合VEGF-A亚型,融合蛋白类的康柏西普和阿柏西普则可以结合VEGF-A、VEGF-B和PIGF三种亚型,更具优势。目前雷珠单抗和阿柏西普已分别成为在全球范围内销售40亿美元级和60亿美元级的大品种,康柏西普目前仅在中国国内上市,国际多中心的III期临床已经启动,未来也将进入国际市场。

雷珠单抗(Ranibizumab)由基因泰克和诺华联合研发,是一种抗血管内皮生长因子(VEGF)人源化单抗Fab段,能与VEGF-A活化形式的受体结合位点结合,阻止VEGF-A与其在内皮细胞表面的受体(VEGFR1和VEGFR2)结合。雷珠单抗最早于2006年在美国实现上市,目前获批的适应症共有wAMD、DME、RVO、CNV四种。雷珠单抗在国内于2011年12月31日获批wAMD并于2018年5月8日获批RVO适应症,2017年7月降价20%至5700元/支首次成功纳入国家医保谈判目录。2019年11月成功续约医保,单支价格再次降价至3950元/支。

阿柏西普(Aflibercept)是由再生元和拜尔联合研发,是一种抗血管内皮生长因子(VEGF)的融合蛋白,能与VEGF-A、VEGF-B和PlGF结合,从而抑制其结合和激活VEGF受体。阿柏西普最早于2006年在美国实现上市,目前获批的适应症共有wAMD、DME、RVO、CNV四种,分别由再生元在美国市场负责销售、拜尔在欧洲市场销售、参天制药和拜耳在日本市场共同销售。国内市场目前获批wAMD和DME两种适应症,2019年11月首次成功纳入国家医保谈判目录,单支价格从5850元/支降至4100元/支。

康柏西普(Conbercept)是康弘药业研发的一类创新生物药,是一种抗血管内皮生长因子(VEGF)的融合蛋白,可以阻断VEGF-A、VEGF-B和PIGF,于2013年在中国实现上市,上市后销售额快速增长,2019H1销售额5.6亿,同比增长27%,相较于2018年全年同比增长43%有所下降,主要原因是2018年上半年基数相对较高,其次阿柏西普2018年进入中国市场,也对康柏西普造成一定竞争。

3 国内形成三药 鼎力 的局面,竞争格局有望长期维持
雷珠单抗于2011年最早进入中国市场,2019Q1~3样本医院销售额达到3.5亿元,同比增长41%;康柏西普于2014年国内上市,且一直保持高速增长,2019Q1~3样本医院销售额为3.1亿,同比增长36%;阿柏西普2018年国内获批上市,2019年首次纳入样本医院统计,2019Q1~3样本医院销售额为0.24亿元。

从样本医院的VEGF眼科用药销售额来看,2015年康柏西普上市带动市场高速增长,2016-2018年样本医院销售额以15%的增速稳步增长。进入2019年,阿柏西普在国内上市,同时雷珠单抗与康柏西普也在加大营销力度,2019Q1~3三个药物合计样本医院销售额为6.83亿元,同比增长高达44%,市场规模又一次快速扩容。从市场竞争格局来看,雷珠单抗样本医院市场占比最高,为51%,康柏西普为45%,阿柏西普4%。目前阿柏西普也通过降价进入医保,市场竞争力增强,预计未来市占率会逐步上升,VEGF眼科用药进入三家竞争的局面。


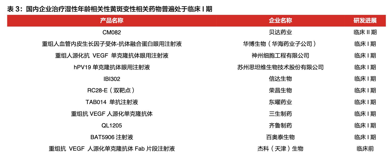
在新生血管性眼病药物研发方面,目前国内已经开展研发企业数量众多,目前进度最快的是贝达药业的CM082,已经进入临床II期,其余企业均处于临床I期和临床前阶段,如信达生物、华博生物、神州细胞工程等均处于临床I期,预计距离上市仍需要较长时间,目前良好的市场竞争格局有望长期维持。

4康柏西普降价续医保,有望持续加速放量
2019年11月28日,公司康柏西普通过谈判进入2019版国家医保目录,以4160元/支的支付标准续约成功,较上一轮谈判价5550元/支仅下降25%,降价幅度小于市场预期。同时,康柏西普在上次纳入医保的wAMD适应症的基础上,新增DME以及CNV两项适应症,进一步拓展患者数量。另外,本次医保报销标准从以前的单品种每年最多支付4支,更改为康柏西普、阿柏西普和雷珠单抗每年总计最多支付5支,康柏西普优势有望更加凸显。
我国VEGF类药物眼科用药2018年的渗透率仅为1.11%,远低于欧美发达国家。通过测算,2018年中国市场康柏西普销售量为161882支,雷珠单抗为160357支,预估人年均使用2.5支,康柏西普和雷珠单抗的预计年使用人数分别为6.48万人和6.41万人,相较于1160万人的适用人数,渗透率仅分别为0.56%和0.55%,总渗透率1.11%。通过测算,美国市场阿柏西普加雷珠单抗的总渗透率为5.56%,远高于国内。

2019年前三季度VEGF类眼科药物样本医院销售额为6.83亿元,通过2.88放大倍数预估2019年市场销售额约为26.24亿元。
假设:
- 1、眼底新生血管疾病人数增长率为每年0.5%;
- 2、10年后到2029年底中国市场VEGF类眼科药物市场渗透率达到美国目前的5.56%;
- 3、患者人均年使用VEGF类眼科药品支数为和目前美国相同的6支;
- 4、药品平均单价每两年降低5%。通过测算,到2025年VEGF类眼科药品市场规模为81.66亿元,到2029年,市场规模可达到135亿元。假设康柏西普市占率能达到50%,则2025年康柏西普规模超过40亿,到2019年可超过65亿,市场前景十分广阔。

5 康柏西普开启全球多中心三期临床,有望进一步打开成长空间
目前康柏西普已经开始全球多中心三期临床,公司先于2016年9月30日取得美国FDA关于准许康柏西普眼用注射液在美国开展湿性年龄相关性黄斑变性(wAMD)III期临床试验的通知,随后于2018年4月19日取得美国FDA关于审核通过康柏西普玻璃体腔眼用注射液在美国开展新生血管性年龄相关性黄斑变性临床试验特别方案评审(SPA)的通知。目前公司与美国CRO企业INCResearch公司合作开展康柏西普全球III期临床试验,项目总费用超过2亿美元,与INCResearch的合作有助于快速推进康柏西普全球III期临床。截止2019年12月24日,试验受试者入组人数已达到临床试验方案要求总数的100%,进度相对较快。

三期临床的为非劣效试验,评估方式为采用ETDRS方法来评估第36周最佳矫正视力(BCVA)较基线的变化,主要终点是受试眼第36周ETDRS BCVA字符数得分较基线的平均变化。国际多中心临床将为康柏西普未来在全球范围内上市奠定基础,预计康柏西普上市后,将通过价格和治疗方式上的优势实现对雷珠单抗的取代。目前雷珠单抗和阿柏西普在美国市场销售额合计超过50亿美金,在全球市场销售额接近百亿美金,康柏西普未来海外市场空间巨大。
目前海外在研的新生血管眼底疾病的药物众多,最近上市的是诺华的Brolucizumab (RTH258)于2019年10月8日在美国获批上市,适应症为wAMD。罗氏的Faricimab(RG7716)进展也相对较快,值得重点关注,同时罗氏的针对雷珠单抗的Port Delivery System进度也较快,预计上市后有望带动雷珠单抗的销售。艾尔健的Abicipar pegol也已经申报上市,预计2020年下半年有望获批。

诺华的Brolucizumab是一种人源化单链抗体片段(scFv),靶向所有类型的VEGF-A,是目前达到开发阶段的临床上最先进的人源化单链抗体片段。该单链抗体片段体积小,药物分子仅为26 kDa,阿柏西普为97-115kDA,雷珠单抗为48kDA,所以RTH258的组织渗透性强,可从体内循环中快速释放及清除。该结构根据头对头III期HAWK和HARRIER临床研究的结果,接受RTH258治疗48周的患者最佳矫正视力平均变化非劣效于阿柏西普,且表现出良好的耐受性,安全性与阿柏西普相当。接受RTH258治疗的患者在第48周和第96周表现出了中心区视网膜厚度大幅降低,且视网膜内和视网膜下积水更少,效果好于阿柏西普。基于HAWK+和HARRIER临床研究的结果,RTH258实现上市。

罗氏的Faricimab是专门为玻璃体内注射而设计的首个双特异性抗体,可同时强效及特异性结合并中和血管生成素-2(Ang-2)和VEGF-A。目前已经公布了与雷珠单抗头对头的II期临床研究STAIRWAY实验数据,相比于雷珠单抗,Faricimab能显著提高视力,而且用药频率可以低至4个月一次,未来有希望成为重磅品种。艾尔健的Abicipar是一种基于DARPin技术的抗血管生成药物,用于nAMD和DME的治疗。目前基于2项头对头III期临床研究(SEQUOIA,CEDAR)的数据,结果支持Abicipar每季度一次给药方案与雷珠单抗每月一次方案相比在第一年注射次数减少50%以上(6次vs13次)的情况下维持视力的非劣性疗效,预计Abicipar有望在2020年下半年获批。Port Delivery System(PDS)是罗氏开发的一种新的给药系统,是一种体积很小、可再填充的眼植入物,根据目前II期临床研究LADDER的结果来看,两次填充药物(雷珠单抗)的时间间隔为6个月甚至更久,可以极大的减少患者的治疗负担。
四、传统品种:中成药和化学药板块稳健增长
公司的传统板块一直保持比较稳健的增长,2018年受到公司内部营销改革的影响,增速首次出现下降,其中中成药板块降幅较明显,化学药整体保持稳定。2019年上半年随着公司营销改革逐渐完成,中成药逐步恢复到稳步增长态势。随着公司储存的仿制药品种逐步上市,传统品种板块仍将继续为公司贡献稳定的现金流,持续支持公司创新药研发。
1 化学药:中枢神经为主,竞争格局良好,有望维持稳健增长
化药板块主要集中在中枢神经系统和消化用药领域,主要有文拉法辛胶囊及缓释片、莫沙必利分散片、阿立哌唑口崩片等品种,竞争格局好,剂型优势较为突出。目前公司的文拉法辛缓释片和阿立哌唑口崩片已经通过一致性评价,其他几个产品的一致性评价也在进行中,进度在同类产品中领先。


2 中成药:营销改革结束,迎来恢复性增长
公司中成药板块中大部分品种均进入医保,其中松龄血脉康胶囊、舒肝解郁胶囊和渴络欣胶囊均为独家品种,竞争格局较好。2018年中成药营业收入受到营销改革的影响业绩出现下降,2019上半年有小幅回升,同比增长1.5%,预计随着公司营销改革的结束,中成药板块有望重新回到稳定增长状态。


五、研发实力强劲,在研品种丰富
公司一直十分重视新产品研发,研发投入始终处于国内药企第一梯队。2019年上半年公司研发投入2.84亿元,同比增长125.4%,占收入比重18.7%,位居国内药企前列,预计未来公司研发投入仍将保持较快增长。


从研发管线来看上,生物药方面,公司的核心品种康柏西普已经实现了wAMD、pmCNV和DME三项适应症的上市,RVO、CNV和wAMD(美国)仍处于临床III期。同时,公司围绕VEGF靶点开发了一些创新药物,目前进度比较快的KH903、KH901和KH906,其中KH903是适应症为结直肠癌等实体瘤的生物药,处于临床II期;1类生物药KH901是治疗性肿瘤疫苗,目前也处于临床II期;KH906是适应症为外伤、化学烧伤、角膜移植术后诱发的新生血管的一类生物药,处于临床I期;用于治疗阿尔兹海默症的创新药KH110(五加益智颗粒)已获临床试验批件。创新药之外,公司还有部分化学仿制药在研,包括盐酸多奈哌齐、艾司奥美拉唑镁肠溶胶囊、氢溴酸沃赛汀片、依匹哌唑口崩片等。

六、盈利预测
1 关键假设
关键假设:
1、新生血管眼底疾病患者人数多,用药市场空间大,渗透率较低,市场竞争格局良好。公司康柏西普通过谈判进入2019版国家医保目录,以4160元/支的支付标准续约成功,较上一轮谈判价5550元/支仅下降25%,降价幅度小于市场预期。同时,康柏西普在上次纳入医保的wAMD适应症的基础上,新增DME以及CNV两项适应症,进一步拓展患者数量。预计康柏西普未来将保持较快速增长,2019年、2020年和2021年收入增速分别为35.00%、32.00%和30.00%。
2、公司化学药品种市场竞争格局较好,剂型优势突出,有望维持平稳增长,预计2019年、2020年和2021年收入增速分别为4.79%、8.21%和8.29%。
3、2019年上半年随着公司营销改革逐渐完成,中成药板块收入逐步恢复,预计公司中药板块2019年、2020年和2021年收入与2018年持平。
4、预计未来三年公司销售费用率和管理费用率略有下降,2019年、2020年和2021年公司销售费用率分别为48.60%、47.50%和47.00%,管理费用率分别为13.00%、12.80%和12.60%,研发费用率分别为8.00%、8.00%和8.00%。

盈利预测:预计公司19-21年营业收入分别为32.82/37.64/43.46亿元,同比增长12.51%/14.69%/15.46%,归属于母公司股东的净利润分别为7.19/8.75/10.43亿元,同比增长3.47%/21.66%/19.22%,EPS分别为0.82/1.00/1.19元,目前价格对应PE分别为43.47/35.73/29.97X。
2 估值分析
结合相对估值和绝对估值,得到合理目标价范围为45.00~46.54元,基于审慎原则,给予目标价45.00元,对应2020年PE为45X。
相对估值法:采用可比公司估值法,公司合理股价为45.00元。选取恒瑞医药、贝达药业、科伦药业、恩华药业和京新药业作为可比公司,2020年可比公司平均估值为42.13倍。对比来看,公司2020年ROE17.24%显著高于可比公司平均的14.53%,同时公司的现有产品和创新研发能力也强于仿制药企业,我们给予公司2020年45倍的市盈率的目标估值,略高于可比公司平均值的42.13倍,低于恒瑞医药和贝达药业等创新药企业,对应目标价为45.00元。

绝对估值法:采用FCFF估值方法,公司合理股价为46.54元。
假设1:WACC=6.55%;
假设2:第二阶段年均增速12.00%。认为康柏西普在国内市场仍有较大拓展空间,未来进军海外市场有望进一步为公司打开利润和市值空间,未来3-8年仍然是公司的扩张成长期;
假设3:永续增长率为3.00%。


