过去一个多世纪以来,由于人为温室气体的排放,全球地表温度出现了显著升高。当人类活动导致的局地气温变化超过气候系统的固有变化时,该地将会面临更多的极端天气气候事件,例如极端热浪、极端降水等,这将会给当地人民的生产生活及生命财产安全带来很大的威胁。尽管这种人类活动导致的气候变化是全球性的,但地区间的差异依然很大。

图1. 论文发表信息。
印度半岛是全球人口最稠密的地区之一,全球有超过五分之一的人口生活在印度半岛,该地区的气候对社会经济发展有着重要的影响。因此,印度半岛的气温变化是否已经超过当地气候的固有变化,人为活动或者气候系统内部变率在其中起到了怎样的作用,是目前亟待解决的问题。

图2. 1900-2010年夏季(6、7、8月)地表气温的信噪比。
最近的研究发现,在全球变暖的大背景下,印度中北部地区近百年夏季地表气温的升温速率要低于全球绝大部分地区。相对应的,在年代际尺度上,印度中北部地表温度的信噪比也要远小于其他地区,甚至与北大西洋地区的增暖空洞(warming hole)相当(图2),这说明印度中北部地区的气温变化信号无法被检测到,这是什么原因导致的呢?
气候变化信号能否被检测到往往取决于两个因素:外强迫(温室气体、气溶胶等)导致的气候变化信号的强弱和气候系统内部变率的特征。研究发现,印度中北部地区的年代际气温变率受到气候系统内部变率主导,其解释方差可以达到92.16%。而与绝大部分地区不同的是,外强迫反而会导致微弱的降温。那么其背后的因子又是什么呢?

图3. (a)CMIP6中PiControl试验的多模式集合平均的夏季11-30年带通滤波后的海温与标准化的印度中北部地表气温的回归系数分布图;(b)1900-2010年BEST观测数据(黑线)和CMIP6中hist-resIPO试验的多模式集合平均(红线)得到的经过9年滑动平均的印度中北部夏季地表气温序列。(a)中黑色斜线表示超过80%的模式的信号一致并通过95%显著性检验的区域。(a)中灰色方框表示北太平洋和赤道中东太平洋。(b)中红色填色表示不同模式间的误差
研究发现,在年代际尺度上,太平洋年代际振荡(IPO)是驱动印度中北部地区地表气温内部变率的重要因子(图3a)。在1920-2014年,太平洋年代际振荡(IPO)能够解释印度中北部地区的气温年代际变率近73%的方差(图3b)。进一步研究发现,太平洋年代际振荡(IPO)只在准20年的年代际尺度上对印度中北部地区的年代际气温进行调制,而在多年代际尺度上却没有类似的调制作用。因此,太平洋年代际振荡(IPO)所引起的较强的气候系统内部变率会一定程度掩盖外强迫导致的气候变化信号。

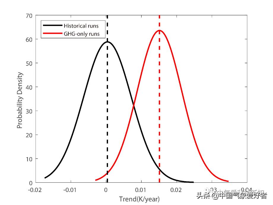
图3. 使用CMIP6中的全强迫(historical)试验和温室气体(GHG-only)试验得到的印度中北部地区1900-2010年夏季地表气温线性趋势的概率密度分布。虚线表示多模式集合平均的结果。
除此以外,由于印度中北部地区的人为活动非常活跃,外强迫导致的气候变化信号也是十分复杂的。研究表明,温室气体与其它外强迫因子(土地利用、气溶胶等)的共同作用是外强迫微弱降温效应的主要原因(图4)。土地利用、人为气溶胶等因子会产生显著的局地降温作用,从而抵消温室气体的增暖效应。这会导致外强迫引起的气候变化信号偏弱,从而导致增暖信号不显著。
综上所述,强烈的气候系统内部变率和偏弱的外强迫增暖效应是导致印度中北部地区增暖不显著的主要原因。强烈的气候系统内部变率主要来源于太平洋年代际振荡(IPO),而偏弱的外强迫增暖是由于温室气体与其它局地外强迫因子(人为气溶胶、土地利用)的抵消作用。背后具体的物理机制是什么?未来会产生怎样的变化?这仍需进一步研究。该研究讨论了印度中北部地区夏季地表气温增暖不显著的原因,强调了气候系统内部变率和外强迫的共同作用。相关论文于2022年在Geophysical Research Letters发表。论文第一作者为复旦大学博士研究生张楷文,通讯作者为复旦大学左志燕教授。
文章均为原创或取得作者授权,转载请取得授权,并注意保持完整性和注明出处,欢迎在微信关注“中气爱科技新知”公众号查看