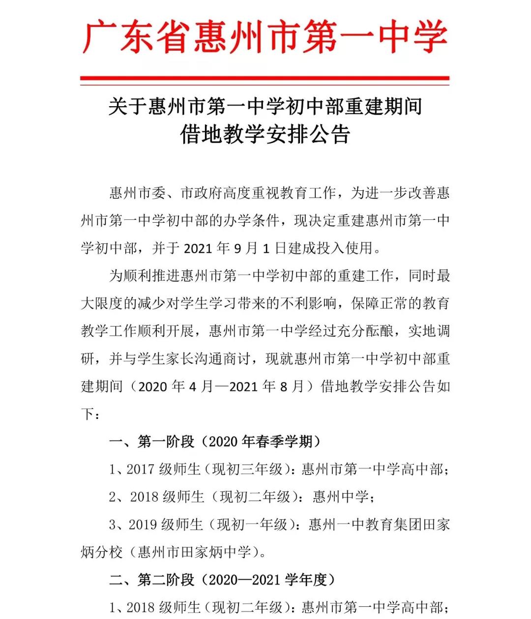
去年疫情时期,惠州一中初中部对教学楼等建筑进行了一番验测,结果验测出有安全问题,其中最老的几栋楼, 主要包括4栋教学大楼,图书馆和2栋学生宿舍 ,还有一栋艺术楼都存在较大的安全隐患问题,学校于去年3月31日发布通告,决定拆除重建!
公告详情如下


时隔5个月,惠州市公共资源交易中心公布《惠州一中初中部危楼拆建项目【施工】招标公告》信息。

据公告显示,该项目已由惠州市发展和改革局以惠市发改社会〔2020〕264号批准建设,项目业主为惠州市教育局,建设资金来自财政资金,项目出资比例为100%, 招标人为惠州市代建项目管理局。

该项目工程总建筑面积约为 15740 平方米,总投资约8595.56万元,建安工程约 6680.54 万元。项目工程造价为 6580.14 万元,要求2021年8月31日前建成交付使用。
此外,据学校相关负责人介绍,惠州一中南湖校区危楼拆建项目主要是 拆除7栋楼,重建5栋楼。
其中包括新建1号教学楼建筑面积约3300㎡,地上六层;
新建2号教学楼建筑面积约4540㎡,地上六层;
新建3号教学楼建筑面积约5020㎡,地上六层;
新建4号楼(艺术中心)建筑面积约1600㎡,地上四层;新建5号楼(图书楼)建筑面积约950㎡;
新建连廊建筑面积330㎡;
改造和修缮科学楼、行政楼及体育馆外墙建筑面积约8380㎡;
室外工程占地面积约17432㎡,内容包含室外给排水(含化粪池)及电气工程、室外铺装、校园绿化及景观工程(含艺术中心)、高低压配电工程(含柴油发电机及其配套工程)、学校南门及围墙重建和土石方工程及山体边坡支护工程等。
重建最新进展(附效果图)
据学校相关负责人介绍,目前1号综合楼、2号教学楼、5号图书馆(校友楼)已封顶,3号教学楼和4号艺术楼也将于本月月底封顶。
目前施工队在做环山道挡土墙工程。预计2021年7月,一个焕然一新的校区将重回惠州人视线。
现在先让我们看看重建后的效果图过过瘾!

曾经的运动场

重建后的运动场效果图

重建后的运动场效果图

曾经的图书馆

重建后的图书馆效果图

曾经的教学楼

重建后的教学楼效果图
值得一提的是,山顶花园图书馆(即“校友楼”)也将以全新的面貌展现给大家,据了解, 该作品由2015届校友黄业伟所设计。


该设计主体共三层 , 首层为校友活动空间,二层为校史展览室,三层为读书交流、藏书阅览室 ,该设计功能多样、造型别致,充分展现了惠州一中的育人风采和现代新貌。据悉,校友楼总建筑面积941.81平方米,目前校友楼已封顶。


前重建项目已经进入冲刺阶段,预计今年9月秋季开学,借地教学的初中年级师生将重新回到南湖校区,继续未完的故事。
这所承载着几代人校园记忆的惠州一中,也将以最新的容貌重回惠州人的视线中。