科创板生物医药板块再添新军。
1月11日,证监会官网披露,按法定程序同意和元生物技术(上海)股份有限公司(简称“和元生物”)首次公开发行股票注册。而通过注册后,和元生物预计近期在科创板完成上市。
据悉,和元生物成立于2013年,是一家聚焦基因治疗领域的生物科技公司。目前该公司为重组病毒载体产品、溶瘤病毒产品、CAR-T产品等基因治疗的先导研究和药物研发提供一体化CRO/CDMO服务。需要指出的是,一旦和元生物成功上市,其或将成为科创板“基因治疗CDMO第一股”。
下面不妨透过和元生物的招股书,来看看这家冲击科创板“基因治疗CDMO第一股”的生物科技公司实力究竟怎么样?
腾讯突击入股,覆盖基因治疗主流药物产品管线
智通财经APP观察到,在此向科创板递表之前,和元生物便完成了多轮融资,颇受资本青睐。
据企查查数据显示,自成立以来,该公司累计完成了近10次融资,其中不乏张江科投、腾讯投资、正心谷资本、倚锋资本、晨兴创投等知名机构。而就在2020年一整年,该公司便完成了4轮融资,累计融资金额超7亿元。
有意思的是,在和元生物上市前的最后一次融资时,也就是2020年12月初的C+轮融资,该公司获得了腾讯投资亿元级的独家投资。融资完成后,和元生物便开启了科创板上市的征程,因此在这一时间节点投资的腾讯不免有一种“突击入股”的感觉。
从股权结构图来看,截至IPO前,潘讴东直接持有和元生物24.03%的股权,为公司的控股股东、实际控制人。其中,正心谷投资合计持股10.24%,华睿投资合计持股8.61%,倚锋资本亦合计持股6.82%。另外,林芝腾讯、张江科投则分别持股为3.84%、3.01%。

(图片来源:和元生物招股书)
结合和元生物的产品管线来看,该公司之所以能够掳获众多明星资本的“芳心”,恐怕与其产品力不无关系。
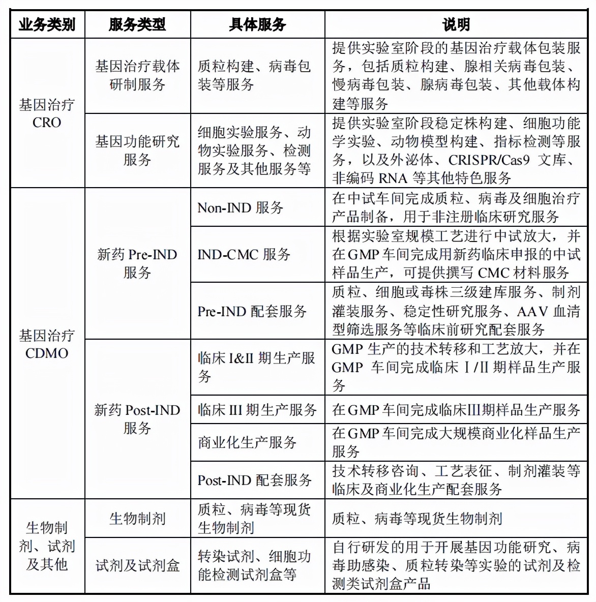
据了解,和元生物围绕病毒载体研发和大规模生产工艺开发,打造了全面的基因治疗CRO/CDMO技术平台,大规模、高灵活性GMP生产平台;同时基于技术平台和生产体系,形成了基因治疗载体开发技术、基因治疗载体生产工艺及质控技术两大核心技术集群。

(图片来源:和元生物招股书)
除了建立了两大核心技术集群之外,截至目前,和元生物还拥有近1000平方米的基因治疗产品中试平台,近7000平方米的基因治疗产品GMP生产平台,包括质粒生产线1条、病毒载体生产线3条、CAR-T细胞生产线2条、建库生产线3条、灌装线1条,GMP产能规模已达国外同类企业水平。
基于上述技术优势,目前和元生物已累计合作CDMO项目超过90个,执行中的CDMO项目超50个,覆盖多种基因治疗载体、溶瘤病毒、CAR-T等基因药物的Pre-IND、Post-IND各阶段。
除此之外,和元生物的产品线也已经可以覆盖基因治疗主流药物——即可提供CRO和CDMO服务,并覆盖腺相关病毒、慢病毒、腺病毒等基因治疗载体,溶瘤病毒,CAR-T产品等基因治疗主流药物。同时,该公司还从事少量生物制剂及试剂的生产与销售。

(图片来源:和元生物招股书)
从招股书披露的消息来看,基因治疗指的是一种改变细胞原有基因表达以治疗疾病的方法,是继小分子、大分子靶向疗法之后的新一代精准疗法,而由于其是一种新兴治疗方式,目前市面上仅十余款CAR-T产品、腺相关病毒产品在美国和欧洲获批上市。因此,这也就意味着,和元生物的产品在国内还是具有一定市场空间的,而这也是或是其能够俘获资本“芳心”的主要原因。
基因治疗“大势所趋”,但差距也较为明显
近年来,在基础生命科学和前沿生物科技进步的推动下,全球创新药行业的发展逐步达到新的临界点,而以基因疗法为代表的新一代精准医疗快速兴起,增势较为明晰。如若不信,可参考以下几组成长案例,如下:
2017年以来,随着Kymriah、Luxturna、Zolgensma等里程碑产品获FDA批准上市,基因治疗持续取得突破性进展。与此同时,自2019年以来,国内基因治疗行业也加快发展,CAR-T产品、溶瘤病毒产品、AAV产品等基因治疗临床试验持续增加,NMPA于2021年6月和9月批准中国首款CAR-T产品奕凯达®,以及中国首个1类新药CAR-T产品倍诺达®,也为基因治疗的快速发展奠定了基础。
参照2002年首个全人源单抗药物阿达木单抗(商品名:修美乐)上市后,全球大分子药物领域开启了20年的高速发展并仍保有较大增长潜力,基因治疗领域自2017年若干里程碑CAR-T产品上市后进入快速发展阶段,亦有望在未来15-20年成为主要的创新药类别之一。
基于此发展趋势,我们可以看出,近几年来基因治疗市场规模的增长趋势是呈爆发态势的。
据弗若斯特沙利文分析 ,2015年以来全球基因治疗行业开始高速发展,2016年到2020年,市场规模从5040万美元增长到20.8 亿美元,复合增长率达到153.3%,预计至2025年,市场规模增至305.4亿美元,复合增长率为71.2%。
而国内基因治疗行业则从2020年之后增长速度开始爆发,市场规模从2380万元预计增长至20215年的178.9 亿元,2020年至2025年复合增长率达276%。

(图片来源:和元生物招股书)
细分来看,全球基因治疗 CDMO(“合同研发与生产业务”)市场规模从2016年的7.7亿美元增长至2020年的17.2 亿美元,年复合增长率达22.4%,预计至2025年增至78.6亿美元。
而国内基因治 CDMO市场规模增长势头亦较国外明显,从2018年的8.7亿元预计增长到2022年的32.6亿元,年复合增长率达 39.3%,并预计至2027年规模达197.4亿元,预期年复合增长率将高达 43.3%。
再看基因治疗 CRO(合同研发服务)行业规模,全球基因治疗 CRO 市场规模从2016年的4.0亿美元增长至2020年的7.1亿美元,相较于基因治疗 CDMO市场增势而言则比较稳健,未来随着基因治疗行业的快速发展,预计继续稳步增长至2025年的17.4 亿美元。
而国内基因治疗 CRO市场增速亦如此,呈现稳健增长的态势:据弗若斯特沙利文数据披露,2016年至2020年,中国基因治疗 CRO 市场规模从1.7 亿元增长至 3.1亿元,预计将于 2025年增至12.0亿元。
值得注意的是,虽然目前基因治疗市场增速较为确定,但较于国内外知名药企而言,和元生物竞争优势并不是很明显。
拿基因治疗CDMO业务举例来说,和元生物额营收规模和市场占有率尚未形成较大的市场影响力。
具体而言,2020年,该公司的CDMO业务收入为10,171.35万元,在中国CDMO公司中的市场占有率约为7.65%,业务体量较小,市场占有率并不算高。与此同时,与药明康德、金斯瑞生物科技、博腾股份等规模较大且在传统CRO/CDMO领域已具备较大市场影响力的上市公司相比,其或将面临一定的发展劣势。
从全球化角度来看,该公司与Lonza、Catalent、Oxford BioMedica等服务于全球顶尖基因治疗新药公司且在全球均布局GMP生产基地的头部CDMO企业相比,发行人目前存在较大差距;与无锡生基医药、金斯瑞生物科技、博腾生物等国内同行业公司相比,和元生物在全球化程度上亦存在不足。
举例来说,无锡生基医药母公司药明康德在美国区已有较大规模的基因治疗CDMO业务,金斯瑞生物科技在比利时、美国等地新建 GMP生产设施以拓展其CDMO业务,而和元生物由于现阶段的CDMO业务发展、团队人员结构及资金实力,尚未具备充分挖掘业务全球化的能力。
基于上,不难看出,和元生物在核心竞争力的提升上恐还有不少路要走。
2020年扭亏为盈,销售费用率高于同行
从核心财务数据的表现来看,和元生物算得上为数不多盈利上市的CGT CDMO企业。
据招股书披露,2018年至2021年上半年,该公司实现营收分别为4420.97万元、6291.45万元、1.43亿元、9901.73万元,逐年增长;实现归母净利润分别为-3232.61万元、-3652.33万元、9443.93万元、1544.57万元,由此可知其净利润于2020年正式扭亏为盈,并持续增长。
拆分收入结构来看,和元生物2020年的收入和净利润能够大幅增长,主要是得益于基因治疗CDMO服务收入规模和占比大幅提高。据悉,其基因治疗CDMO服务的收入比重由2018年的29.79%上升至2020年的71.47%,且预计在未来仍将进一步上升。
由于基因治疗 CDMO 服务于新药研发企业,与以服务科研院所为主的基因治疗CRO业务相比,客户集中度更高,单个客户的交易金额更大。因此随着这一业务的比重大幅提升,亦带动其2020年的收入、净利润大幅增长。

(图片来源:和元生物招股书)
从盈利水平来看,尽管近几年来该公司的毛利率表现波动,但整体毛利率水平仍高于同行业平均水平。具体而言,2018年至2021年上半年,该公司的综合毛利率分别为48.59%、38.90%、58.16%、47.91%,同期同行业平均毛利率则分别为45.65%、45.98%、47.36%、47.38%,可以看到除2019年毛利率表现波动之外,其余几年的毛利率水平均高于同行业平均水平。

(图片来源:和元生物招股书)
不过,,虽然营收、净利、毛利率这几大主要财务指标表现较好,但该公司的研发费用率下滑、销售费用率较高的表现还是值得外界注意。
据招股书披露,2018年至2021年上半年,该公司的研发费用分别为2026.77万元、2379.86万元、2198.26万元,及844.05万元,占营收比重分别为18.33%、15.65%、8.79%、8.52%,研发费用率不断下滑。而需要指出的是,由于该公司营收规模较小,虽然其研发投入比重符合行业水平,但其研发投入绝对值相较于药明生物、金斯瑞等药企而言还存有一定发展差距。
与此同时,该公司的销售费用率虽不断下降,但相较于同行业可比公司而言,仍处于较高水平。报告期内,该公司销售费用率分别为22.67%、21.98%、11.67%、10.96%,同期同行业销售费用率的平均水平则维持在8%这一水平线下,由此可见该公司在产品销售上该公司花的钱还是比同业可比公司要多一点的,而这也意味着其产品竞争力还有待提升。
综上来看,处于潜力赛道的和元生物,得益于行业的“势”和自身产品管线的丰富,颇受资本青睐是摆在眼前无可厚非的事实。但与此同时,该公司规模尚小、核心竞争力不足等表现亦值得外界注意。