原创 保参谋
题记:没有十全十美的产品,选一款适合自己的产品即可。保参谋的【产品测评】系列,只是把保险销售不愿意告诉你的内容,找出来告诉你而已。无关褒贬,只看合同。
如果你对百万医疗尚无概念,请点击阅读
医疗险和重疾险,我们不一样!
百万医疗:要怎么选?
百万医疗:宽限期就是“救命期”
百万医疗:一年一个新版本的“玄机”
百万医疗:续保条款才是命门
百万医疗险:有医保和无医保的差别
01
概述
百万医疗险经过这几年的竞争,在产品责任方面几乎趋于相同,只是在续保周期上有所差异。今天测评的产品为:中国人寿特安心百万医疗险。这款产品分为优选版和尊享版两个版本,区别在于保额不同。另外还可在原版本的基础上,附加特需责任。

点评:
1-特需责任(特需部、国际部、VIP部),普通医保是不予报销费用的;
2-如果觉得自己确实需要,也开始可以选择特需版的,尤其给孩子投保的时候。
02
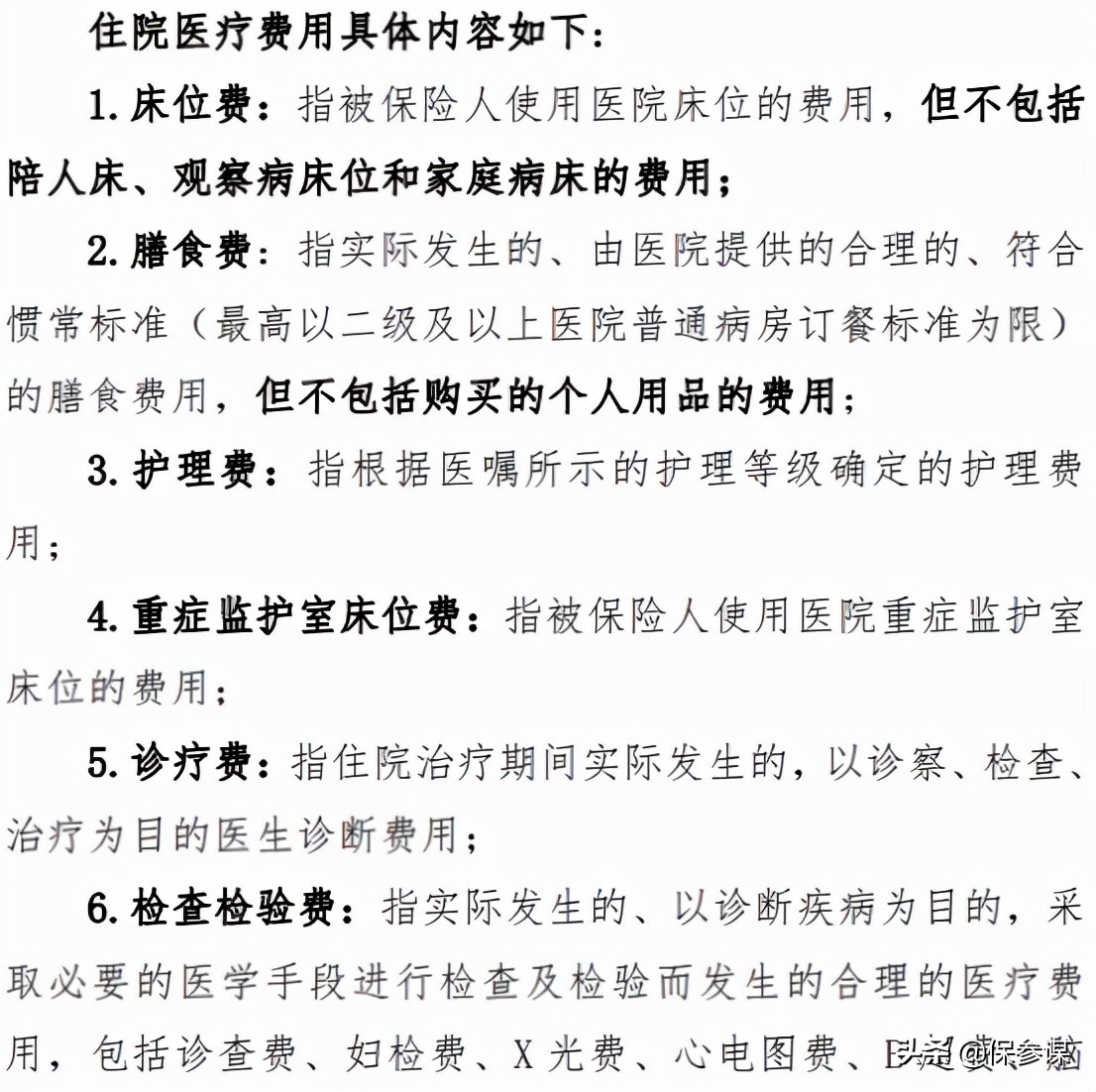
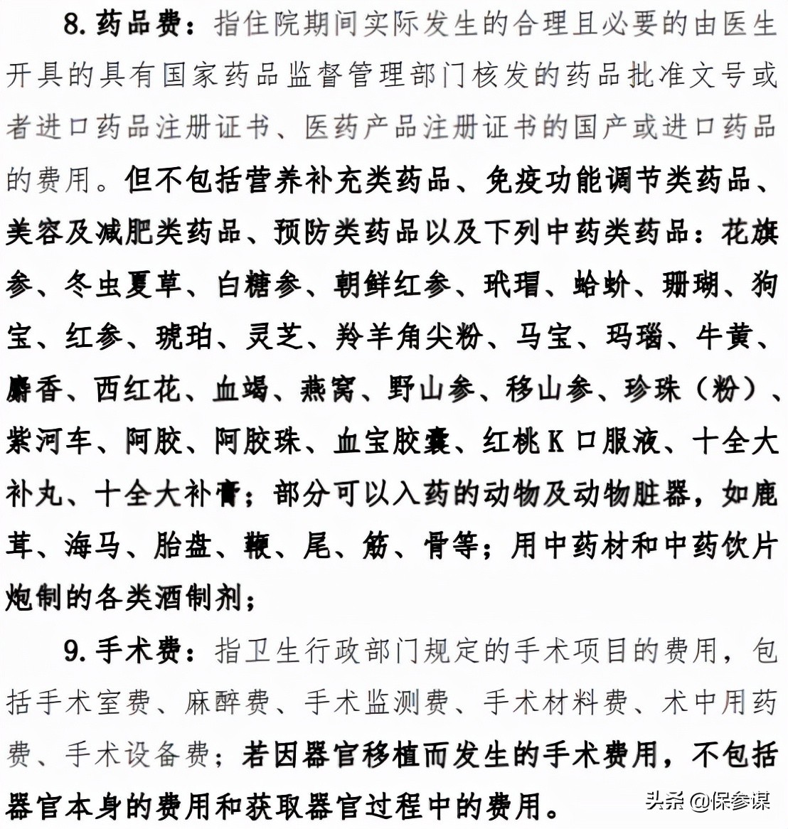
住院医疗费用


点评:
1-该产品包含一般住院和重疾住院产生的医疗费用;
2-具体的住院医疗费用条款中都有明确的约定,条款中有的都报销,没有也就不会报销;
3-另外这款产品有轻症一次性给付保额,还可选重疾津贴和特需部保障。这就相当于在医疗险里面附加了重疾给付责任。
03
续保条款


点评:
1-这款产品投保年龄最高为65岁,保障期为1年,非保证续保;
2-续保时,投保人需在保险期届满后的30天内申请续保,并缴纳保费,经保险公司审核同意后,方可续保;
3-该产品超过年龄、产品停售,也都不能续保。
04
住院前后门急诊



点评:
1-住院前30天和出院后30天产生的门急诊医疗费用也是报销的。
2-住院前后1个月的门急诊都给予报销,这个责任也算不错。
05
质子重离子医疗保险金

点评:
1-被保人初次确诊恶性肿瘤,并在指定医疗机构接受质子重离子治疗所产生的质子重离子医疗费用按比例报销;
2-质子重离子医疗费用涵盖以下内容:

06
特定药品医疗保险金



点评:
1-被保人初次确诊恶性肿瘤,并在指定药店购买特定药品产生的费用给予报销;
2-特定药品报销比例为:社保内用药,经社保结算,100%报销,未经社保结算,60%报销;非社保内用药,均100%报销。
07
轻症保险金

点评:
1-若被保人初次确诊附加合同约定的20种轻症中的任意一种,可一次性给付约定的轻症保险金;
2-轻症保险金最高可一次性给付1万。
08
重疾保险金(可选)

点评:
1-被保人初次确诊附加合同约定的80种重疾中的任意一种,可一次性给付约定的重疾保险金;
2-重疾保险金为可选责任,最高可给付10万。
09
特需保障(可选)




点评:特需保障为可选责任,在特需住院医疗费用中,住院床位费为1500元/天,最高可赔付120天。
10
免赔额及赔付比例

点评:
1-免赔额1万元,重疾0免赔;
2-不限社保,经社保结算后100%报销,而未经社保结算报销60%的费用;
3-但如果是异地就医且已申请过社保报销,但没获批的情况下,保险公司的赔付比例可以调整为80%。
本文结束
——
如果你想具体了解这款产品的条款内容,或者还有其他保险疑问,可私信保参谋或者留言评论。