作者:唐梦沅 盛于兰 穆耸
#反洗钱##反洗钱法#

引言
2007年6月21日,中国人民银行(以下简称“ 央行 ”)、中国银行业监督管理委员会、中国证券监督管理委员会(以下简称“ 证监会 ”)、中国保险监督管理委员会联合发布《金融机构客户身份识别和客户身份资料及交易记录保存管理办法》([2007]第2号,以下简称《旧规》),为金融机构开展“客户身份识别”等提供指导及规范要求。
近年来,随着金融产品和业务模式发生变化,金融行业反洗钱工作出现一些新挑战,为提升我国洗钱和恐怖融资风险防范能力,进一步完善反洗钱监管制度,践行“风险为本”反洗钱理念,提升金融机构反洗钱水平,并与国际反洗钱标准接轨,央行、中国银行保险监督管理委员会(以下简称“ 银保监会 ”)、证监会于2021年3月31日发布《金融机构客户尽职调查和客户身份资料及交易记录保存管理办法(修订草案征求意见稿)》(以下简称《征求意见稿》)。经过近1年的意见征集及修订,央行、银保监会、证监会于2022年1月19日联合发布《金融机构客户尽职调查和客户身份资料及交易记录保存管理办法》([2022]第1号,以下简称《新规》),对金融机构“客户尽职调查”工作的开展提出了新的要求和指导。
本文主要通过对《旧规》及《新规》的对比分析,为金融机构开展客户尽职调查工作提供参考。
一.《新规》体例及整改时限
从整体体例而言,《新规》共计五章五十二条,主要是对客户尽职调查的内容及要求进行扩充:

更值得关注的是,本次《新规》亦适用于金融机构的存量客户,此前《征求意见稿》仅原则性要求金融机构基于重要性和风险为本原则,重新开展客户尽职调查, 但《新规》明确了时限要求,金融机构须在《新规》施行之日(即2022年3月1日)起2年内完成全部存量客户的尽职调查,对于较高风险以上的存量客户,须在《新规》施行之日起1年内完成客户尽职调查。 本次《新规》的调整及时限要求体现了监管部门对于反洗钱工作的重视,这也对金融机构提出了更高的工作要求,如何在限定时间内完成全部存量客户的客户尽职调查更新工作,并保证新增客户的反洗钱工作开展的合法合规成为金融机构接下来两年内的重点任务。
二.适用主体的重要变化
《新规》明确的适用范围包括金融机构以及其他机构,并采用了不完全列举的方式对规定适用的机构类型予以列明,具体如图:

就金融机构而言,《新规》新增了开发性金融机构、村镇银行、证券投资基金管理公司、企业集团财务公司、消费金融公司、*款贷**公司、理财公司。就其他机构而言,《新规》采纳了公开征求的意见内容,在第二条第二款明确了适用于《新规》的其他机构类型,包括非银行支付机构、保险专业代理机构、保险经纪机构、银行卡清算机构及资金清算中心等。值得注意的是,《新规》删除了《征求意见稿》中关于“网络小额*款贷**公司”的表述,将银行理财子公司调整为“理财公司”。
《新规》的适用范围基本延续了《金融机构反洗钱和反恐怖融资监督管理办法》等最新规定的规范,扩大了义务主体的范围,与反洗钱相关规定的最新规定动向保持一致。
三.客户尽职调查的一般措施
《新规》将“客户身份识别”调整为“客户尽职调查”,这一表述不仅与FATF建议及西方国家的监管思路保持一致,也在于强调“尽职调查”中的“尽职”是一种具体的实质性要求,而非仅限于形式上的“识别”,体现了监管机构重实质的监管动向。
《新规》充分体现了“风险为本”的监管思路,对一般情形下的客户尽职调查措施、时点等予以明确,并在此基础上,对不同机构类型、业务类型、风险等级所需采取的客户尽职调查措施作了例外规定,尽可能兼顾反洗钱工作的推进及金融机构的业务发展需求。
客户尽职调查的一般要求
《新规》第二章“客户尽职调查”的开篇明确了应当开展客户尽职调查的时点、条件以及客户尽职调查措施的定义,并再次明确“风险为本”的原则,强调金融机构应根据风险状况差异化确定客户尽职调查措施的程度和具体方式。具体而言,金融机构在开展客户尽职调查工作时,一方面需遵守《新规》第七条规定的一般性要求,另一方面亦需结合《新规》针对不同机构、业务等的例外规定及本机构的风险情况,采取与机构风险情况相适应的客户尽职调查措施。

核实客户身份
实践操作中,如何准确识别并核实客户身份对金融机构而言并非易事,未按照规定履行客户身份识别义务、与身份不明的客户进行交易也是金融机构被处罚的常见原因。
本次《新规》明确了核实客户身份的原则,即证明材料、数据和信息须满足“来源可靠、独立”的标准,并对具体的方式予以列举。须提示关注的是,涉及需核实自然人的第二代居民身份证的,应通过央行建立的联网核查公民身份信息系统进行核查。

就核实客户身份时点而言,一般情况下,应在建立业务关系或者办理一次*交性**易时予以核实,但对于难以中断的正常交易,可以建立业务关系后尽快完成核实,当然前提是金融机构能够有效管理洗钱风险,采取适当风险管理措施。
受益所有人
《旧规》中并未涉及受益所有人的概念,仅少部分提及须了解“交易的实际受益人”,但《新规》将对“受益所有人”的识别及核实纳入客户尽职调查措施中,作为客户尽职调查工作开展的常规关注点。
根据《新规》第二十二条,受益所有人是指最终拥有或者实际控制法人或者非法人组织的一个或者多个自然人,具体包括:

四.“风险为本”原则下,尽职调查措施的多样性
《新规》采取以风险为本的原则,将风险防范与优化服务的平衡纳入考量,明确针对具有不同洗钱或者恐怖融资风险特征的客户、业务关系或者交易,采取相应的尽职调查措施,包括简化尽职调查措施、强化尽职调查措施,以及不采取尽职调查措施的情形及处理方式,并就无法有效落实客户尽职调查时的处理措施给出指导性意见。
简化客户尽职调查

强化客户尽职调查

“可以不开展客户尽职调查”的特殊情况
《新规》明确,在怀疑客户涉嫌洗钱或者恐怖融资,并且开展客户尽职调查会导致发生泄密事件的情况下,金融机构可以不开展客户尽职调查,但应提交可疑交易报告。
无法完成客户尽职调查的处理机制
《新规》亦为金融机构无法完成规定的客户尽职调查提供规范,即,金融机构应拒绝建立或终止已建立的业务关系,采取必要的限制措施或者拒绝交易,并根据风险情形提交可疑交易报告。
五.不同机构及业务的客户尽职调查措施
除《新规》第七条规定的客户尽职调查措施外,《新规》根据金融行业的业务发展和风险状况,完善了对于银行、证券、保险、非银行支付、信托、资产管理等行业的客户尽职调查要求。我们理解,就《新规》明确规定的特定机构的特定业务而言,该等机构应采用特定措施开展客户尽职调查工作,如涉及第七条所述一般情况,金融机构亦同时兼顾客户尽职调查的一般措施。即金融机构须结合自身的义务情况及风险评估情况,制定差异化的客户尽职调查制度及操作规程,这对金融机构内部制度设计等提出了更高的要求,必要时候,亦可以聘请经验丰富第三方机构辅助完成相关工作。
银行类机构
《新规》对银行类金融机构开展客户尽职调查的情形调整相对较少,包括扩充了须进行客户尽职调查的业务类型,对于单笔一定金额以上的现金存取业务而言,《新规》新增“了解并登记资金的来源或者用途”的要求,这与我国目前加强大额现金存取的监管思路保持一致。

证券、期货、基金类公司
就证券公司、期货公司、证券投资基金管理公司以及其他从事基金销售业务的机构而言,《新规》重新梳理了应开展客户尽职调查的业务类型,不同于《旧规》中以具体业务环节列举业务类型的定义方式(例如代办股份确认、资金账户开立),《新规》选择以此类公司涉及的具体业务种类界定须开展客户尽职调查的业务类型。
该等方式扩大了此类金融机构开展客户尽职调查的业务范围,对该等机构而言,一旦涉及相关业务类型,金融机构均须在涉及该业务的全流程链条中,进行相应的客户尽职调查工作。

保险公司
《新规》对保险公司涉及的客户尽职调查作出了多出增改,包括根据不同行业的不同业务阶段、业务类型规定不同的客户尽职调查措施,保险公司应结合具体情况,制定相应的客户尽职调查规章制度和操作规程,以免触发违规责任。
• 保险合同订立时的尽职调查措施
对于订立保险合同时的尽职调查措施,《新规》根据不同业务情形要求保险公司组合使用确认关系、识别并核实身份、登记信息、留存身份证件复印件等各项措施。并《新规》部分调整了须进行客户尽职调查的保险费金额标准。

• 申请解除保险合同、减保或者办理保单*款贷**时
就开展客户尽职调查的时点而言,《新规》增加了减保或办理保单*款贷**的时点。就开展客户尽职调查的措施而言,《新规》调整了相关表述,将“提供保险合同信息”调整为“出示保险合同或者保险凭证”,设定了更为确定且可执行的标准,便于业务人员具体操作。除出示保险合同及核实申请人身份外,金融机构须登记具体原因,以及将保费退还至投保人本人账户,如特殊情况无法实现退还至投保人账户的,须登记原因并经高级管理层批准。
• 赔偿保险金
《新规》对人寿保险合同和其他具有投资性质的保险合同、对于财产保险合同和健康保险、意外伤害保险等人身保险合同作出区分:

《新规》新增了须将保险公司应当将保险金支付给保单受益人、被保险人或者指定收款人的账户的规定。如支付给非前述主体的第三人的,须进行与实际收款人的关系确认,核实身份、登记信息及留存身份证明文件复印件等一系列操作。
• 养老保障管理合同
《新规》新增了签订养老保障管理合同的客户尽职调查要求,须识别并核实委托人身份,登记委托人信息并留存有效身份证件复印件等。
非银行支付机构
《新规》明确了非银行支付机构须开展客户尽职调查、登记客户身份基本信息、留存证件复印件的业务情形,并对为特约商户提供收单业务作出特别规定。

信托公司
相对于《旧规》而言,《新规》调整了关于客户资金属于信托资金或财产属于信托财产的处理,无论是建立业务关系还是提供规定金额以上一次*交性**易,须识别信托关系委托人、受托人、受益人以及其他最终有效控制信托财产的自然人身份,登记其姓名或者名称、联系方式。
保管箱服务
《新规》新增了金融机构提供保管箱服务的客户尽职调查措施,包括登记实际使用人的姓名、联系方式、有效身份证的种类、号码和有效期限以及留存实际使用人有效身份证件的复印件或者影印件。
六.委托第三方开展客户尽职调查
本次《新规》将金融机构纳入被委托的第三方范畴,明确了聘请金融机构作为第三方以及非金融机构作为第三方的不同要求,并对金融机构及第三方的责任承担作出明确规定。该等规定对金融机构聘请第三方提出了更高的注意义务及要求,且选聘标准及责任划分的明确化亦为金融机构聘请第三方指明方向,我们理解,在满足监管要求的前提下,金融机构聘请第三方进行客户尽职调查未来将是一种合规且性价比高的模式。
客户尽职调查范围
根据《新规》规定,金融机构能够委托开展的客户尽职调查仅限于第七条第一款第一项、第二项、第五项客户尽职调查措施,即:识别并核实客户身份、了解客户建立业务关系和交易的目的和性质、识别并核实受益所有人。
具体要求
对于委托金融机构第三方而言,须满足《新规》规定的四项要求,对于非金融机构的第三方,则该等第三方无须满足接受反洗钱和反恐怖融资监管或者监测这一要求。如涉及境外第三方的,金融机构还应充分考虑第三方所在国家或地区的风险状况,不得通过来自高风险国家或地区的第三方开展客户尽职调查。

第三方责任
《新规》明确了被委托的第三方的义务和责任,包括向金融机构提供必要的客户身份信息,第三方在特定情况下的配合义务,并明确第三方未按照规定配合金融机构履行客户尽职调查义务的,应当承担相应责任。
七.涉及境外机构的客户尽职调查
对于境外分支机构而言,依旧与《旧规》一致采取“从严原则”,比如所在国有严格要求的,须遵守所在国的规定。但对于所在国禁止或限制金融机构实施《新规》的,《旧规》仅要求向央行报告即可,但《新规》仍要求金融机构应当采取适当措施应对洗钱风险。
对于金融机构与境外金融机构开展的业务类型中,除《旧规》中规定的建立代理行或者类似业务关系外,《新规》新增了“接受委托为境外经纪机构或其客户提供境内证券期货交易时”的业务规定。并相比《旧规》而言,《新规》明确金融机构不得与空壳银行建立代理行或者类似业务关系,同时应当确保代理行不提供账户供空壳银行使用。此外,金融机构应持续关注并审查合作的境外机构接受反洗钱和反恐怖融资的监管情况,以及境外机构所在国家或地区洗钱和恐怖融资风险状况,评定境外机构风险等级,并实施动态管理。
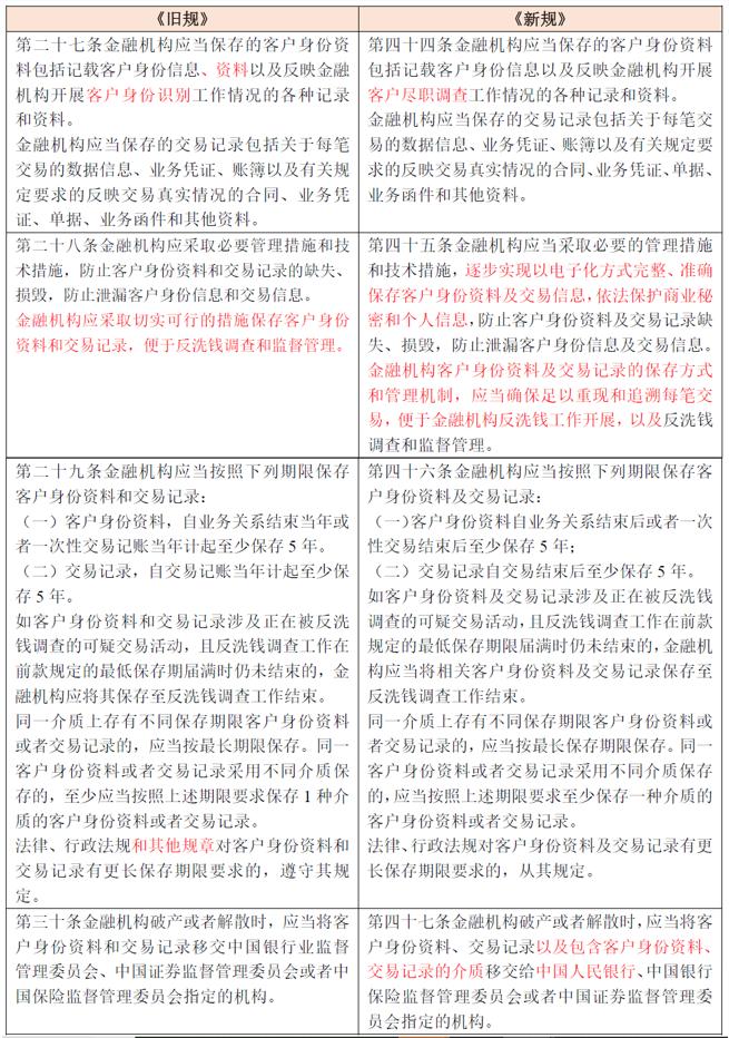
八.客户身份资料及交易记录保存
本次《新规》在客户身份资料及交易记录保存这一部分的改动相对较小,具体包括:

九.监管机构的扩充及责任
与《旧规》相比,中国人民银行有权依据《新规》直接采取或建议银保监会、证监会采取以下两项措施,包括:
- 责令金融机构停业整顿或者吊销其经营许可证;
- 取消金融机构直接负责的董事、高管和其他直接责任人员的任职资格、禁止从事有关金融行业的工作。
结语
《新规》在《旧规》的基础上,对客户尽职调查进行了重新的定义,即强调以风险为本落实反洗钱的KYC工作。在细节上,《新规》就客户尽职调查的触发阈值、技术细节、《旧规》与现有反洗钱法规的不一致之处进行了澄清及明确。各机构应结合自身的性质、业务、风险评估情况等更新本机构的客户尽职调查制度并在《新规》规定的时限要求内完成整改落实。
特别声明:
以上所刊登的文章仅代表作者本人观点,不代表北京市中伦律师事务所或其律师出具的任何形式之法律意见或建议。
如需转载或引用该等文章的任何内容,请私信沟通授权事宜,并于转载时在文章开头处注明来源于公众号“中伦视界”及作者姓名。未经本所书面授权,不得转载或使用该等文章中的任何内容,含图片、影像等视听资料。如您有意就相关议题进一步交流或探讨,欢迎与本所联系。
点击“下方链接”,可查阅该专业文章官微版。
新规速递 | 金融监管“三巨头”2022年1号令简析