南京工业职业技术大学,这个大学属于什么性质?在多个不同场合,学校都强调:自己是全国首家公*本科办**层次职业教育试点学校,以全日制本科层次职业教育为主要教育形式,旨在培养契合区域产业转型升级需求、遵循“手脑并用”理念、掌握“做学合一”方法、秉承“大国工匠”精神、熔铸“敬业乐群”品质,具有更加深厚理论基础、更加完整知识体系、更加复合专业能力、更加坚实技术技能积累的高层次技术技能人才。

敢于这样说,自信主要来自办学渊源。该校毗邻著名的钟山风景区,前身是我国第一所以“职业”冠名的学校;1954年,更名为上海机械学校;1960年,整体搬迁至南京,更名为轻工业部南京机电学校;1998年,由轻工业部划归江苏省管理;1999年,升格为高等职业院校,更名为南京工业职业技术学院;2019年,升格为职业本科学校,暂定名为南京工业职业技术学院(本科);2020年6月,经教育部批准更名为南京工业职业技术大学。

由于很多朋友对于职业教育兴趣浓厚,我们就来看看该校的专业设置和就业情况,与其他本科高校有何不同。
一、30个职教本科专业,看上去都挺实用
前不久,教育部公布了职业本科教育2023年拟招生专业备案结果,南京工业职业技术大学获批新增本科专业7个,截至目前,该校本科专业已增至30个。

如果仅仅从字面意思来看,上述30个专业,真的都非常不错,特别是“技术”字头专业那么多,很对不少家长和考生的“口味”。
然而,大家一定要注意的是,上述专业来自职业教育专业目录。该目录统一采用专业大类、专业类、专业三级分类, 一体化设计中等职业教育、高等职业教育专科、高等职业教育本科不同层次专业 。在2021年版中, 共设置19个专业大类、97个专业类、1349个专业,其中中职专业358个、高职专科专业744个、高职本科专业247个 。比如,南京工业职业技术大学原有的23个职业本科专业,覆盖能源动力与材料大类、土木建筑大类、装备制造大类、交通运输大类、电子与信息大类、财经商贸大类、旅游大类、文化艺术大类8个专业大类。

这些职业本科专业名称,与我们平时所见的普通高校本科专业目录相比,有相似之处,但却有着明显的实用意味。不过,由于社会上各方面对这些专业认识不多,在各种招录招聘考试和职业资格考试中认可度如何,还需要时间来检验。

无论如何,不管是报考南京工业职业技术大学还是其他职业院校的朋友,一定要去相应院校好好了解一下每个专业,到底培养目标是什么,毕业生主要去向有哪些。具体到南京工业职业技术大学的话,大家可以到该校招生网查询相关专业介绍。
三、就业率看上去不错,单位和岗位看上去也可以
该校首届本科生为两年制“专转本”本科毕业生,截至当年11月13日,总体毕业去向落实率达到 93.36%,分专业毕业去向落实率最高达到 96.46%,远超全国本科院校平均水平。

其中部分学生选择考研,考入学校有河海大学、南京工业大学、南京财经大学、南京工程学院、西安科技大学、大连交通大学安徽工业大学等包含双一流高校在内的省内外高校,录取专业涉及机械电子工程、软件工程、自动化技术与应用、国际经济与贸易等专业。

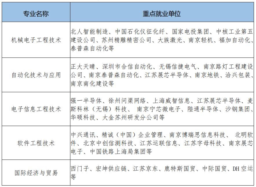
从就业单位情况看,既有中国铁路上海局集团、中国核工业第五建设有限公司、中国石化仪征化纤、国家电投集团等大型国企,也有西门子、正大天晴等外资企业,以及北人智能制造、无锡信捷电气、北明软件、展芯半导体等高新技术企业。

从就业岗位和薪资看,机械电子工程技术、自动化技术与应用专业学生主要岗位为研发工程师、现场工程师,主要承担各类高端装备的设计、制造、开发和调试工作,毕业生起步年薪 8-9 万元,部分企业提供了 12-13 万年薪;电子信息工程技术专业主要就业岗位为助理工程师、生产管培生、质检工程师等,起薪超过 8 万元/年,部分优秀学生达到 13 万元/年;软件工程技术专业学生主要从事软件开发(53.84%)、系统运维(18.46%)和软件测试(8.46%)等工作,起薪 8-10 万年/年左右,部分优秀毕业年薪超过 16 万元;国际经济与贸易专业学生主要从事跨境电商运营、国际市场开发、采购管理等相对高端岗位,入职起薪一般可达到 7000 元左右。

需要注意的是,这一届毕业生都是“专转本”本科毕业生,该校职业本科生就请总体情况,后续还要持续关注。
三、2022年本科招生人数突破5000人,录取分数线超过了江苏省内所有民*本科办**校
2022 年,学校录取本专科新生总人数创历史新高,本科招生计划达到了历年本科招生最高,招生专业由 2021 年的 14 个增加到 23 个,招生计划由 2432 个增加至 5183 个,同时实现了首次在省外招收本科生,达到 816 人。

从录取情况看,江苏高考普通类本科首选历史科目组学校录取分500分,超过省控线29分;首选物理科目组学校录取分 485 分,超过省控线 56 分;艺术类本科首选历史科目组学校录取分 475 分,超过省控线 85 分。录取分数线超过了省内所有民*本科办**校,与部分公*本科办**校不分伯仲。

中职职教高考本科批次招生的 10 个科目组录取分平均超过本科省控线 27分。普通专转本招生的 8 个专业大类录取分平均超省厅划定的录取工作分数线70 分,其中电子信息工程技术和自动化技术与应用录取分超录取工作分数线达134 分和 117 分。

2022 年,该校首次在省外招收高招本科生,涉及 18 个省份。外省本科出省计划全部一次性、百分之百完成录取。省外各招生省份本科录取分均远超各省本科批次省控线,文科类(首选历史)平均超本科省控线 39 分,其中重庆文科超本科省控线 68 分。理科类(首选物理)平均超本科省控线 46 分,其中河南理科超本科省控线 75 分。

2021年,南京工业职业技术大学本科招生专业共计14个,本科招生计划均投放在江苏省内,共计2432个招生计划。其中,普通高考本科计划830个,对口单招本科200个,专转本计划1402个(其中普通专转本1185个计划,五年一贯制专转本217个计划)。

从生源质量看,普通高考批次专业一志愿录取率为50.24%,对口单招和专转本专业一志愿录取率为 100%。从录取分数线来看,本科各批次招生均呈现良好态势:普通高考首选科目为历史的录取分数线超本科省控线 32 分,首选科目为物理的录取分数线超本科省控线 54 分;对口单招机电一体化科目组录取分数线超本科省控线 36 分,电工电子科目组录取分数线超本科省控线 52 分,计算机应用科目组录取分数线超本科省控线 31 分;普通专转本文科类录取分数线超本科省控线 46 分,理工科类录取分数线超本科省控线 47 分。

全文小结如下
南京工业职业技术大学,名字看上去就特别实用,本科专业中名字带“技术”的不少,学校给出的就业数据也不错。还是那句话,报考之前要多了解一下专业相关情况比较好,看看到底学习什么的,考研考编特别是评职称什么的,专业名称受不受影响,家长和考生真的要多多了解一下。毕竟,人生的路很长,技术进步很快,所谓的技术水平更多是外人来评价。