当年25岁的唐忆鲁选择跟随徐波创业时,她绝对想不到,15年后这位老板将不惜斥资1000万也要把她送进监狱。
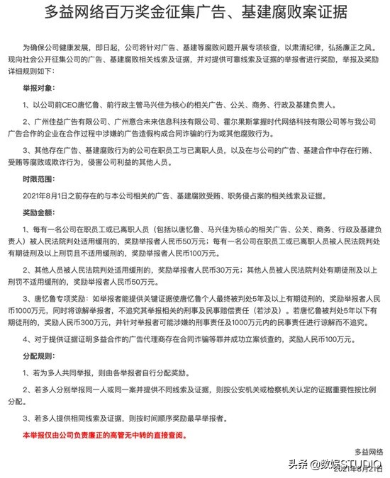
8月底,多益网络官网发布《多益网络百万奖金征集广告、基建腐败案证据》指出:如能提供关键证据使唐忆鲁被判处5年及以上有期徒刑,奖励举报者1000万元。

在此前,多益网络董事长徐波还亲自撰写一篇名为《董事长亲查广告腐败、广告假量纵容外挂案》的公告,在文中他措辞激烈地表示:自己则是在偶然间才发现公司前CEO唐忆鲁等人曾有腐败贪污行为,侵吞公司广告费用,并包庇游戏外挂。
虽然长期以来,国内游戏公司的内讧时有发生,但像多益网络这样董事长重金悬赏征集CEO犯罪证据的,实属罕见。
作为多益网络的创始人,徐波早年时在网易工作,2002年时只是作为一位客服人员,后来凭借着突出的天赋一步一步爬到了《梦幻西游》主策划的位置,由于与网易高层的矛盾越来越大,徐波于2006年选择了离职创业并成立了多益,在其主导的游戏中以《神武》最为出名、吸金能力最强。但近年来徐波在国内游戏圈的风评却并不理想:

有人说他是典型的一言堂、不利于现代化的公司管理;有人说他大男子主义、歧视女性;网易曾发文暗讽他观念落后;更有员工称其控制欲强、是一个人傻钱多的霸道总裁;也有业内人士评价徐波只是并不容易信任别人,心地其实并不坏。
相比之下,擂台另一方的唐忆鲁给人的印象则更像是一位明星职业经理人。毕业于中山大学的她,除了是多益网络首席执行官,也是广州市政协委员。2016~2019年间,唐忆鲁连续5年以CEO的身份在中国游戏产业年会发表演讲,有人评价她爱出风头,利用公司资源将个人的IP形象最大化的进行包装。
而这些是否在隐约中招致了徐波的不满,最终以外挂作为导火索,引爆了多益网络最高层之间的决裂?故事耐人寻味。


从追随创业到反目成仇
唐忆鲁在大学时,是有名的“大聪明”,在一次采访中,她向媒体透露:自己在大一大二就修满了学分,而此后的两年,她疯狂旷课,并沉迷在游戏之中,这款游戏便是徐波曾经担任策划的《梦幻西游》。
或许正是因为对游戏有着一股热爱,她毕业之后进入了网易工作,而据徐波描述:她最开始的职位是“底层销售人员”。2006年徐波离开网易创立多益,25岁的她决定辞职追随徐波一起创业。
徐波主内,负责游戏策划;唐忆鲁主外,全权负责公司的运营,包括公司战略的制定与实现、公司的经营管理,主持公司日常的业务活动等,可以说是配合得亲密无间。十年下来,两人带领多益将多益打造成了年利润超过10亿的游戏公司。

如果没有后来的决裂,这样的故事无疑就是一段佳话。
从表面上看,这次事件的导火索还得从8月12、13号《神武4》游戏中大规模封禁账号说起。按理说,游戏封外挂是很正常的事,但这却是引起两位高层反目成仇。
有行业人士分析认为,多益每年拨出大量资金做游戏宣发,但很有可能被唐等人私吞,致使公司花了钱,却没有达到应有的匹配效果,而为了造成“有新玩家源源不断地流入”这一假象,唐及其下属可能采用了游戏自动运行的脚本外挂伪装成一个个新号,来营造游戏每年都有大量新玩家的假象。
这一做法的巧妙之处就在于:脚本外挂在《神武》这类网游中是长期存在的,游戏公司往往都是睁一只眼闭一只眼,就算没有造假的外挂账号,每天依然有不少真实存在的玩家依靠脚本玩游戏,这就叫“藏木于林”。
但谁又能想到:12、13号这一天,多益会突然决定封禁脚本外挂账号呢?这一封问题就暴露出来了:原来很多被封禁的所谓“广告注册玩家”的外挂号,其实并没有真实的玩家在使用。如果不是徐波在此次封禁脚本账号中意外发现数据异常,那么可能唐忆鲁等人的行为可能还会持续下去。

但除了外挂事件的导火索外,也有业内人士认为:徐波此次对唐忆鲁进行如此强烈的报复,是因为积怨已久,包括对其*党**羽的清算。
8月19日下午,多益公关部所有女员工内部通讯软件突然无法使用,随后电脑主机被收缴,不久后,除去一位孕妇和一位休产假的员工,其余11位女公关均被叫去面谈,并被没收工卡,在15分钟内被逐出公司,离开路上全程跟随。而就知乎上的“内部人士”反映:这些女公关此前在公司里的人望就不是很好。

除了唐忆鲁外,徐波还分别以不同的金额悬赏了“以前行政主管马兴佳为核心的相关广告、公关、商务、行政及基建负责人”的腐败证据,而马兴佳正是唐忆鲁的秘书。
值得一提的是,去年以来徐波个人风评一度降至冰点,其先被爆出用多个不同ID的账号发表了大量歧视女性的言论,并且有人透露他与多名女子发生关系,目前已有着超过10孩子,并曾发表言论称要生50个孩子,这一事件在当时曾引起巨大舆论风波。

而后又爆出徐波要求公司入职满1年的员工向自己发红包,不发红包就要写检讨;以及“公司效益良好,允许员工自愿降薪10%”等一系列测试员工忠诚度名义的奇葩言论。虽然之后他又在公司年会上宣布拒收所有红包,并对发红包的员工进行10倍返还。
但徐波的“业界人设”已不可挽回的坍塌,百口莫辩。在外界看来,当时处在风口上的徐波,并未受到多益网络公关部应有的保护,更谈不上什么“危机公关”。而这会不会是此次清算的积怨和报复,恐怕只有当事人自己的内心最清楚了。

游戏公司,内斗是常态?
多益网络只是冰山一角,游戏行业的内斗其实时有发生。
8月20号,《黑神话:悟空》放出的新实机演示再一次刷新了外界对国产游戏的认知,各路媒体、玩家的溢美之词接踵而至,但就专业人士而言,外界对这款游戏的赞美主要集中在其画面技术上,而对于游戏的战斗系统,不少资深玩家、评论人则表示仍有很大的进步空间。
这或许与在此之前一个月,其战斗策划“隼流阿哲”的离职有关。
这件事本身并没有闹得太大,反而是因为游戏科学创始人杨奇出面解释之后出了问题,其内容疑似暗指隼流阿哲不能胜任复杂的设计内容,这一句话显然引起了后者的不满,于是隼流阿哲再一次发文回应杨奇的微博,这次其文章中的言辞读来让人感觉充满怨气与阴阳怪气,大有对美术限制战斗策划的指责意味,一时之间也是引起了较大的讨论。

好在后来的实机演示虽然略有不足,但仍然惊艳了世界,于是战斗策划离职风波也就不了了之。
而这样的内斗戏码,连做二次元游戏的小清新们也无法避开。
2018年散爆刚进入商业化阶段,《少女前线》在国内二次元手游里还没有多少对手,而董事长羽中为了改革公司内部体制,从外部引进了几位亲戚到公司的非研发岗位协助他的改革,但这一举动引发了不少元老们的不满。
19年年初的年会上,支撑起《少前》口碑的文案组竟然被评了最低绩效,而评绩效的正是羽中新引进公司的亲戚,文案组组长“热运动”在微博暗讽散爆,这是散爆内部矛盾爆发一大原因。
同年3月,团队主创人员“水乌龟”“音符”“BSL白龙”等主创人员纷纷站出来谴责羽中的各项行为,且都离开了散爆,并扬言要爆出羽中的丑事让《少前》活不下去,但最后也没拿出关键性的证据,而三位创始人、文案组组长、美术组组长的离职让散爆收到了巨大的打击,《少前》在舆论上的危机也让不少玩家止氪观望,好在离职风波并没有彻底打到羽中,游戏一直活到了今天,不过羽中也从此在部分玩家与从业人士群体中留下了不好的形象。

以上只是业内已经公开的一小撮案例,虽然内斗这种现象并不只是出现在游戏这一领域中,有利益的地方就有矛盾,但游戏公司内的“宫斗剧”或明或暗,或强沪弱,十分常态化。
有业内人士分析认为,游戏不同于传统行业,游戏公司的资本积累十分迅速,上至创始人,中至工作室的知名制作人,都早早的实现了巨额财富的积累。而这些人的年纪却往往仍处于中青年、少壮派,对于很多问题的处理都不够有技巧,不够圆滑,尤其是在人际关系和一些矛盾的处理上,很容易擦枪走火。
过度迅速的财富积累往往让他们蒙蔽了双眼,“可以共患难却不能共富贵”就成为许多游戏公司内讧的一种写照。
同时,这个行业的一大特殊性在于:游戏的开发者团队有着较高的独立性,行业内围猎优秀制作人的资本很多,可供投资人选择的优质团队却很少,这使得一些开发者团队有着比一般传统企业中层更大的话语权,不怕和公司高层闹翻,大不了就一拍两散,带着团队自己出去另立山头,寻找投资。