近日,秀屿区城东片区一期拆除工程中标结果公示,其中中标人为福建鑫祥建设工程有限公司,这也意味片区征迁工作即将开始,具体内容如下;

秀屿区城东片区一期拆除工程,招标编号为闽玖邦招字【2022】006号,本工程拆除回收款最低限价单价为人民币5元/㎡。该工程招标方式为:公开招标。2022年3月2日开标,2022年3月2日评标完成。
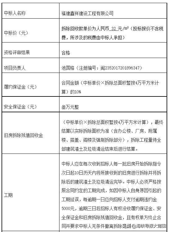
中标的主要结果公示如下:


秀屿区城东片区一期拆除工程招标公告
闽玖邦招字【2022】006号
1.招标条件
本招标项目秀屿区城东片区一期拆除工程已批准建设,项目业主为莆田市秀屿区智慧城市实业有限公司,委托的招标代理单位为福建玖邦项目管理有限公司。项目已具备招标条件,现对该项目的拆除进行公开招标。
2.项目概况和招标范围
2.1建设地点:莆田市秀屿区笏石镇
2.2建设规模:拆除总建筑面积约4万平方米,最终结算以实际拆除面积为准。
2.5招标范围:北至毓秀东路,南至广场路,西至天马街,东至涵港大道(以红线划定范围为准)。 范围内的地上物、构筑物、营业用房、苗圃、工业厂房等房屋拆除,拆除后的建筑渣土及垃圾清运完整,残渣堆放地点由中标人自行负责解决,由此产生的费用及责任由中标人自行承担。

▲征迁区位示意图
来源:莆田市秀屿区人民政府网站