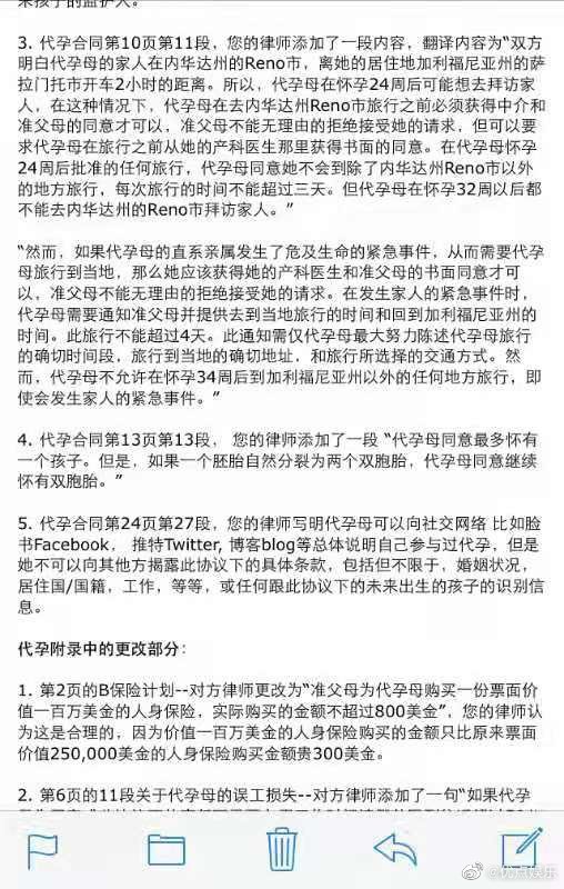
1月26日下午,社交平台上有认证网友曝光了疑似张雨绮的代孕合同,并加上了“实锤”两个字。



该网友贴出了数张代孕合同邮件,上面显示张雨绮代孕,并指出该合同由Amy tang协助张雨绮发给美国的律师事务所,而这家律所是一家境外合法辅助生育的公司。



而合同中提到的Amy tang和张雨绮及袁巴元过从甚密,从贝宝支付截图来看,Amy tang先后于2016年8月28日、30日发给袁巴元,其中一项注名款项支出为游艇租借费用。

张雨绮曾在2016年8月31日晒出在意大利威尼斯游艇上的照片,证明了支付的真实性,以及Amy tang和张雨绮关系很紧密。

另外,该网友还分析,张雨绮2016年8月和袁巴元恋爱,9月份领证结婚,到了10月份就联系了代孕公司,着急生孩子是因为2017年年中袁巴元的公司要挂牌上市,到时可以分到10亿。结果两人最终离婚收场,张雨绮获得了两个孩子的抚养权和5000万的抚养费。

首先要说的是,仅凭一份不明真伪的合同邮件,并不足以得出张雨绮代孕的结论,并且合同的真实性也存疑,从协议中看,袁巴元的英文名写的是“YUANBA YUAN”,而张雨绮的英文名则按照常规书写习惯写的“YUQI ZHANG”,并且中文翻译部分有很多语法错误,也没看到有双方的签名和盖章。

其次,疑似代孕合同曝光后,壹心娱乐经纪人筱雅在社交平台发文辟谣,她写道:“别造谣了!!代孕还能在那段时间一起吸奶?请别伤害我小雨!!”接着她又在下面评论说:“拍摄《幕后之王》的时候还在哺乳期,这种事躲不了也骗不了。”

随着郑爽代孕风波曝光后,社交平台掀起了一轮质疑明星代孕的风潮,张雨绮也是被质疑的明星之一,早在1月22日,张雨绮工作室发出声明驳斥代孕传言,并在声明最后表示已委托律师事务所对所有侵权行为进行了证据保全,并会依法追究侵权主体的全部法律责任。
但是,尽管工作室和张雨绮前公司经纪人出面否认,但张雨绮的这场代孕风波还是有三个疑点,难以打消网友顾虑。


第一个疑点,面对代孕传言,张雨绮始终没有出面澄清,这不太符合她“女汉子”遇事必怼的个性。郑爽代孕的事实掀起了一场舆论风暴,能明显感觉到整个娱乐圈对代孕这个词都非常敏感、严阵以待,因此1月22日有超过20家明星工作室发声明,表达否认谣言的立场。

但对于网友来说,工作室的声明其实无足轻重,甚至有不少工作室给出的相关否认,最后都被自己打脸。张雨绮工作室的声明没能打消网友的疑虑,在这样的情况下,如果不是代孕,张雨绮为什么不亲自出面解释一下呢?毕竟证实自己生孩子的证据太容易给出了,孩子的出生证、张雨绮生孩子产房的照片,或者她怀孕期间孕肚明显的照片等等都是有力的证据,张雨绮不晒出来是因为什么?被质疑代孕,对明星来说属于负面新闻,肯定是越早澄清越好。

第二个疑点是前经纪人筱雅的澄清。她文中写的是“一起吸奶”而不是喂奶。这说明拍《幕后之王》的时候张雨绮并没有把孩子带进剧组,但哺乳期的女性,如果不能及时喂奶,是一定要用吸奶器吸奶的,不然会涨奶引发炎症。如果是代孕,张雨绮就不会产生奶水,也就没有吸奶这件事了。但是身为和张雨绮在一起的经纪人,筱雅也只是用文字澄清,没有给出一张有力的照片证据,让这次澄清显得苍白无力,这是第二个疑点。

第三个疑点,把时间推回到2017年6月30日,按照张雨绮生孩子的时间倒推,当时她已经怀孕6个月了。她在社交平台发出四张照片,并配文:“你心里,我肚里,大家一起哈哈笑”来证明自己怀孕,前三张照片结婚时的婚纱照,第四张照片,隐约看出张雨绮显怀,但是正常来说,怀孕六个月肚子应该更大一些才对,张雨绮的这张照片更像是胖了。

不过有意思的是,在疑似代孕合同曝光后,张雨绮前经纪人杨天真也晒出一张张雨绮大肚子的照片,用来证明张雨绮怀孕的事实。那么,这场有关张雨绮代孕的“罗生门”,你的答案是什么?