
从医疗行业的需求开始,对微医app提供的主要服务以及发展方向展开分析。
自从提出“互联网+”概念后,顺带着“互联网+医疗”也成了热门,市面上和医疗沾边的互联网app多达数千款,他们的切入点分别是什么?下面我们从医疗行业的需求开始,了解微医app提供的主要服务以及发展方向。
本文目录如下:
一. 医疗角色
二. 医生需求
三. 医院需求
四. 患者需求
五. 目前医疗app类型
六. 微医介绍
七. 微医的用户画像
八. 微医产品架构
九. 可见微医满足的场景与需求
十. 微医的迭代路径
十一. 挂号分析
十二. 问诊分析
十三. 健康号分析
十四. 其他补充分析
十五. 互联网医疗
十六. 结论
一. 医疗角色
既然是做医疗类互联网产品就脱离不开了解医疗服务的供求方。
我们可以发现医疗行业涉及到的角色分别为:
- 医疗从业者:医生、护士、药剂师等等
- 医疗机构:医院、诊所、社区健康中心等等
- 医疗受众:患者、普通群众
- 其他:监管部门、药企、保险公司等等
注:本文不谈其他,只谈医生、患者和医院三类
接下来我们分别看各自的需求和问题。
二. 医生需求
随着我国基本医保覆盖面的扩大,人们对于医疗服务的需求呈增长趋势,医疗需求也会逐渐增长,但医疗从业者增长率却缓慢。

(2004-2014年中国医师及诊疗人次增长率)
医疗从业者增长速度慢,造成医疗服务供给不足,造成医生增速缓慢的原因可以分为以下几点:
1.收入低

2.工作量大

3.医生晋升机制通过论文数量、职称评判,且目前年轻医生较多,工资低,工作量大

4.四成医生认为医患关系紧张

所以,对于医生而言存在以下需求:
- 提升自身水平
- 增加收入
- 医患沟通
- 提升个人品牌
三.医院需求
对于医院来说,三甲医院由于各方面都处于领先水平,且处于一二线城市,吸引着大部分优秀医生,造成三甲医院人满为患,而其他医院患者少,导致医疗资源浪费。

(可以看出优秀公立医院的好处)
所以,对于医院而言存在以下需求:
- 提升医生的工作效率
- 减少患者在医院的停留时间
- 提升患者对医院的满意度
- 给患者提供更加完善的服务
四.患者需求
对于患者来说,看病贵、看病难是主要的痛点,目前来看由于政策问题,纯靠互联网来颠覆医疗行业是不可能的,需要有关部门从源头修改医疗体制,但这不是一朝一夕可以改变的,目前互联网可以做的就是帮助患者解决目前的需求:
- 诊前:提升患者的排队效率(或者无需排队)、挂到知名医生的号、快速付费
- 诊中:快速就诊
- 诊后:健康管理、医患沟通
五.目前医疗app类型
针对上述医生、医院和患者的需求与痛点,现阶段市面上的app主要集中在以下几方面:
面向医生:医生资讯、医生社区、文献数据库、医生社交、医生专业工具、医生学习平台等
面向患者:在线问诊、预约挂号、健康自珍、药品购买商城、寻医问诊、健康教育、健康档案管理、患者交流平台、自测用药等
对于医院:医院HIS系统,以及满足医生和患者需求其实就满足了医院的部分需求。
下面我们选取微医app作为标准进行分析,看看它提供的主要服务和满足哪些用户的哪些需求。
六.微医介绍
笔者扒下微医app在IOS端的应用信息,发现提供以下几点:
- “微医,系国家卫计委指定的全国就医指导平台,为患者提供全方位就医服务”,可见微医app主要服务的对象是患者
- 提供:在线问诊、挂号预约、手机候诊、远程取报告单、健康档案、医患社区、义诊服务
可以发现微医定位的用户群体主要是患者,也就是从患者切入医疗行业。
七.微医用户画像
经过官网我们可以发现微医总部在浙江,且华东地区本身经济条件发展快速,医疗资源相对优越,三甲医院集中,导致全国各地患者集中,所以无论患者还是医生需求相比其他欠发达地区更加频繁,这就导致微医优先拓展华东地区,从微医app的医院数量我们也能发现
华北地区、西北地区等医院数量明显比从华北等地切入的产品的数量少,这就有了下图:

(微医使用用户大多属于华东地区)

这张图我们发现,使用微医app的用户主要集中在30-39岁,且男女比例均衡。因为预约挂号等医疗服务大多是父母帮助孩子,在这个阶段的用户大多有了小孩,且是第一批接触互联网的用户,所以容易接受互联网医疗的方式。
八.微医产品架构

(微医app简版架构图)
微医app分为五大块:
- 微医:包含挂号、购买名医医疗服务、在线药房(选择药品-随机匹配医生-资讯药和病情-结束问诊-评价-在线支付-在线送药到家)、VIP会员(身体和意外保险套餐购买)、免费问诊(微医公司的内部医生)、专家问诊(选择医生图文、电话、视频问诊)、“义”诊专区(医生优惠问诊)、大家帮(患者付费提问,医生抢答)、三个医疗频道(女性、儿童、中医)、互联网医院联盟(查看互联网医院、问诊挂号)、健康号热点(付费提问、热帖)、文章、签到积分
- 严选:好货(在线售卖商品)、故事(商品推荐文章)、服务(医生的服务套餐)
- 健康号:免费、付费发布问题;发布、查看文章
- 发现:附近医院(查看附近医院)、科室导航(按照科室找医生、找服务套餐、找热帖、找医院)、健康任务(大卡完成健康任务)、健康自珍(根据人体模型回答问题-调取录入系统的知识库的内容-给出结果、推荐医生、推荐别人的类似问诊)、文章、视频
- 我的:个人信息之类
上述为微医app的大体服务内容框架,可以发现:
- 首页主要提供挂号、根据名医购买服务、问药购药、保险购买、免费咨询医生、专业医生问诊、问答入口、三个频道入口、健康号热门、文章这些内容,按照患者的路径我们来看:咨询-挂号-买药-购买保险是患者的行为路径,首页就是提供患者全服务流程的页面。
- 严选主要是实现商品售卖的功能。帮助公司实现商业行为。
- 健康号主要是医患问答社区,查看发现女性健康、两性之间、慢病调理问题最多,可见不着急或者隐私问题是大家常提的问题。起到活跃app、提高医生收入、解决患者问题的作用。
- 发现主要是给用户提供其他使用较少的功能
九.可见微医满足的场景与需求
根据微医的用户画像与产品结构我们可以*退倒**他满足的用户场景与需求:
- 32岁,男,刘先生,公司中层领导,结婚5年,有一个4岁小孩,目前是北京时间23:50分,自己小孩发烧39度,由于医院关门无法前往医院找医生,很是着急,只能自己给孩子用药,但第一次碰到这种事情的刘先生也毫无头绪,打开微医app找到专家问诊,选择儿科,找到在线医生,发现有图文、电话、视频三种咨询方式,由于事情紧急,刘先生选择视频咨询询问了儿科医生,在医生的建议下,刘先生给孩子使用了正确的药剂。
- 28岁,女,王女士,白领,未婚,今天突然身体不适,由于部位敏感,王女士选择了微医app进行了图文咨询服务,医生给出的建议是王女士最好到附近的医院挂号查看,最终王女士使用预约挂号挂取了附近医院的妇科。
- 30岁,男,张先生,公司高层领导,生活压力大,已婚,由于生活压力过大,导致*生活性**不如意,但由于隐私问题,所以选择了微医app,在健康号上付费提问,想让医生给出建议。
- ……
此类用户场景和需求还有很多,这里总结一下,微医满足各种人群的需求:
- 满足医生:获取额外收入、建立个人品牌
- 满足患者:节约时间、避免尴尬、提高了效率、无需出门即可享受轻医疗服务、在线购药
- 满足医院:减少患者在医院的停留时间
十.微医的迭代路径
通过上面的内容我们了解到微医app目前的产品服务,下面我们来看看它具体的发展路径:

(微医app的简版迭代路径)
上图是微医app的迭代路径(简版),我们可以归纳:
1.V1.0-V1.7阶段:从挂号切入。挂号是目前最明显也是较为高频的患者、医院共有的需求了。
2.V1.8-V1.8.3阶段:添加健康讲座,掌上医生的功能,利用医疗健康知识和更加丰富的医院服务增加用户的留存和打开率;同时该阶段微医从挂号网正式改名为微医,也就代表着微医的战略发展不限制与挂号服务,毕竟挂号服务只是医疗内一小部分。
3.V2.1.0-V2.5.1阶段:添加在线问诊(图文、电话、视频)、义诊、自珍、我的医生、极速问诊。从问诊的方向打开全新市场,增加医生提升自己的品牌以及收入,帮助患者高效方便地解决轻问题,减少医院的患者停留时间,微医获得了*载下**量和用户量的增长,以及患者和医生的数据收集。(下图显示增加问诊前后的评论数量变化)

4.V2.6.0-V2.7.2阶段:添加医言堂(医患社区)、健康档案、视频。医言堂的出现,代表微医打造出属于医患的社区,同时增加大数据的收集。
5.V2.8.0-V2.9.7阶段:添加云商城、积分。微医商业计划的深入,以及用户活跃的促进。
6.V2.9.8-V3.0.0阶段:添加定制服务包、学科频道、健康号、大家帮。添加付费抢答功能,促进社区和问题数量的发展。学科频道的出现说明女性、儿童、中医在微医app上的出现频率较高,频道的出现可以更加缩短行为路径。
7.V3.1.0-V3.1.7阶段:添加严选、发现功能、超级会员。微医商业化的进一步增强,以及教育用户后的会员权益购买。
综合可以发现,微医app的路径:挂号功能点切入-问答、医言堂社区、大家帮促活,积累数据-商城、会员、服务包的变现。
接下来我们来具体分析微医app内部几个功能的使用流程。
十一.挂号分析
由于目前挂号采用的是医院HIS系统或者号源池方式,所以医生的治疗时间都由医院管理,所以这里就不展示医生端的流程了。

(微医app预约挂号用户流程,为了看起来不费劲,就割成两段了)
相比其他医疗app(平安好医生、好大夫在线)相比,微医在挂号流程中多出医院主页的步骤,该页面的样式如下:

按照两种形式展现,按道理来说既然是挂号就应该直接进入挂号,但是现在多出这一步,我们可以看一下此页面上的主要作用:
- 了解医院的详情
- 查看对医院的评价
- 按照医院寻找其他服务
- 按照各种方式(专科专病、智能导诊等)知道患者可以挂什么科室
然后我们看看进入预约挂号的用户分类:
- 知道要挂哪个医院哪个科室的医生
- 知道要挂的医院但不知道要挂什么科室
- 不知道挂哪个医院但知道挂的科室
- 不知道医院和科室的好坏
根据以上用户我们可以发现多出来的页面其实就是满足这些用户的需求,若来到这里的用户大部分都知道医院和挂的科室那么其实去掉这一个页面直接显示科室,而将该页面的内容以按钮的方式放到右上角或者其他位置有该需求的用户多点击一步进入该页面即可。
十二.问诊分析
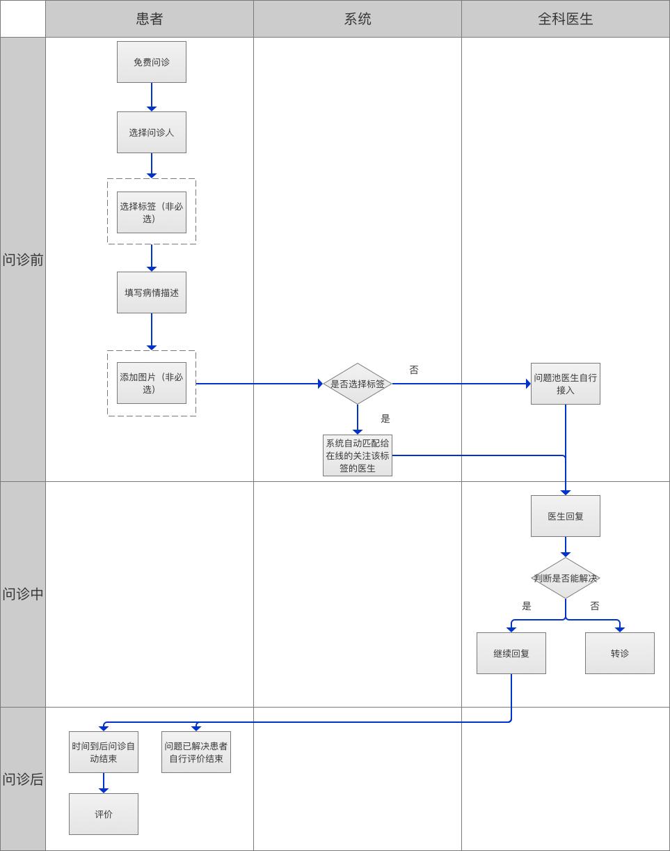
1.免费问诊

(微医app免费问诊流程图简版)
顺便看了下其他app的免费咨询流程(平安好医生、春雨)发现该功能的流程基本相同,除了就诊前选择标签那里有些异常,但是本质都是根据用户录入的问题描述进行分词,按照大数据进行匹配合适全科医生(平安和春雨会多一步,需要患者选择默认的全科医生或者选择付费提问推荐的医生),然后进行问诊,其实本质一样。至于多出来的一步是否会对数据有影响,这个就需要具体查看数据了,在此就不猜测了。
2.图文、电话问诊

(左为微医app问诊前流程;右为平安等问诊前流程)
很明显的看到,微医app在购买前需要填写部分相关信息(就诊人、病情、时长等),平安等app图文问诊无需填写可直接支付购买,电话问诊则填写预约时间支付即可。
可见两者的差别是患者的病情录入是在支付前还是后:
- 微医是在支付前录入,好处是一次录入之后可以少量修改;坏处是转化率可能会减少
- 平安等是在支付后填写,好处是转化率高;坏处是将病情部分转化给医生。
以上一个让患者自行提前录入病情相关内容,一个是让医生主动发起,我们并不知道两种方式的好坏。
可以采用调研的方式进行判断:需要调研患者和医生,患者提前录入的内容是否对医生有帮助,是否提升医生的效率;医生后续主动提问是否会占医生的时间,根据结果来断定使用何种方法。
之前说过,我国医生数量少,尤其高资质医生更是稀缺,以至于高资质医生多数时间使用在医院工作上,剩余时间少,而线上问诊需要医生有可支出的剩余时间,这就导致线上问诊高资质医生少,多数是资质较浅的医生,这就从在误诊等风险。
而且每个医生给患者回复的最后一句都是建议到医院详细查看。一方面政策不允许非实体医疗机构进行诊疗行为,线上问诊只能提供咨询服务;另一方面由于许多疾病病因复杂,或存在个体差异,需要借助仪器才能检查,仅是简单的图文、语音交流容易诊错,因此线上问诊能诊断的疾病很少。
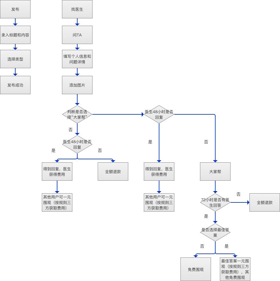
十三.健康号分析

左图为发布文章的流程,一经发布,文章则进入文章流内,只要有新的评论文章即可按照时间倒序,排列在类型文章列表内的对应位置。
右图为选择医生和大家帮提问,选择医生提问或者让医生抢答。
添加健康号,利用之前大火的抢单和知识付费提问方式,让微医从单纯的挂号问诊进入医患社区。
之前也分析过,患者使用app有很大的需求是因为隐私等不想去医院,这样既可以解决患者的问题,也可以建立医生的个人品牌和获得收入,而且可以帮助医院解决患者的停留时间。
十四.其他补充分析
微医app内严选商城、故事推荐是为了商业的发展;频道、服务包、VIP会员是为了愿意付费的用户提供更加高效的服务;在线药房、自珍是为了服务补充。
十五.互联网医院
2015年微医成立了线下互联网医院,从单点挂号切入到医疗全流程,我们来看看详情。
任何行业要想被互联网化,必须自身的流程要标准化且商业化。对于医疗行业来说从患者诊前、诊中、诊后有一套标准的流程,但是由于每个人的差异化导致情况各不相同,且医院对患者的病例数据并未互通,导致数据孤岛的存在,数据不明确,标准化存在问题,所以单纯的线上医疗像挂号、问诊等只能是起到辅助作用,为了改变医疗行业,就需要形成标准化的医疗体系,把患者数据沉淀到平台上来,用到以后的医疗服务流程中,真正形成闭环。
十六.结论
通过分析我们发现微医是从挂号切入一直发展到社区形态,虽然目前正在从线上服务发展到线下互联网医院,也许以后医疗行业会逐渐变好,但对于现在的微医还存在以下问题:
- 供求关系仍是主要问题。当然这不是简单的互联网+医疗即可改变的,还是要从制度上来解决。不过随着AI技术的突破和数据的增长,AI倒是对这种供求有所帮助。
- 文章上面也说了,目前有资质的好医生很少,而且这些医生本身收入相对可观,且稍有名气,对互联网上的收入不在乎,所以导致好的医生不使用或较少使用医疗app,而app内大多为资质尚浅的医生,这就导致患者对医生的信任问题。
- 无法保证医生回复的实效性,毕竟医生都是有固定上班时间的。
- 目前大多产品都是从轻问诊+挂号,适用于简单的需求,当面对复杂的医疗需求仍然需要患者去医院。
- 患者病例信息是否全面,毕竟患者自己可能忘记或者不在意完整性,会导致医疗问题。
- 即便是请问诊,但对于医生来说仍然不敢随意给出结论,由于上述患者病例不全等问题,会导致医生给出的建议有些是回复让患者到院检查,产品并未启动实质作用。
- 并未形成完美的闭环,线下互联网医院发展需要时间的沉淀。