饿了么最早推出收费会员概念记忆中应该是在2016年,当时会员卡分为月卡(20元)、季卡(50元)和年卡(180元)三种,当时给用户的第一感觉还是挺划算的,会员卡可享有每日3单在“蜂鸟专送”标识商家下单免配送费。记得公司里很多人都买了饿了么的会员,毕竟像我们这种IT狗+单身狗+懒癌患者平日也只能依靠外卖来维持日常饮食的需求。
根据当时的会员卡规则具体算下来20块钱一个月就算是一个人每天点一餐(每单平均5元配送费),4天就回本了,数学再怎么不好的人稍微动点脑子也能够想明白这个道理。再后来会员卡限制了每日“蜂鸟配送”可免单的次数以及每月的总免运费次数。从第三次权益的调整直至现在,饿了么不断的在调整收费会员的权益,我们从业务发展的角度可以把饿了么收费会员的发展过程大致分为3个阶段:

但从实际用户的反馈来看,饿了么收费会员发展到现在,饱受用户的质疑,在知乎搜索饿了么会员得到的结果90%都是吐槽,随手截了张图大家一起来感受下:

大部分用户对现有饿了么会员权益持不满意的态度,其核心槽点:付费会员得不到真正的优惠。从企业经营层面来说追求盈利,降低运营成本是无可厚非的,但问题在于大多数用户对外卖平台的期待除了方便之外还想得到更多的优惠,这种优惠来源于:商品本身的优惠和配送费优惠两方面,尤其用户对配送费有着较为苛刻的要求。为什么这样说?
一、人群定位
使用外卖平台的高峰为中午,大部分是工作较繁忙没时间自己做饭或不愿意出去吃以及工作地附近缺乏配套餐饮的用户,大多数人群解决午餐的方式以简单的套餐为主,客单价大约在15-30元之间。对于那些没有过高品质要求的人来说能吃饱、不难吃就已经可以接受了,多数人不愿意在午餐上投入太高的费用。
二、店铺优惠对用户决策影响
外卖平台入驻商家的优惠大多数情况下都由商家自行决定,优惠力度的大小和商家利润及用户对商家的认知程度是有必然联系的。
例如:肯德基、麦当劳等较为知名的品牌商家,用户对他们的市场、人群、价格定位已经有了明确的认知,即使没有任何优惠措施,喜爱它们的用户也会经常购买。而对品牌商家来说额外的配送成本将提升门店整体运营成本,降低收益率,对于本身就具备销售能力的企业来说当然不希望外卖配送成本降低整个门店的收益。
而品牌知名度不高或则新店为了快速提升销售额通常会有大幅度的优惠措施,实际上和网络营销是一个概念,花钱买用户嘛。所以,平台对商家的优惠基本上是无法控制的,充其量也只能通过活动的方式联合商家搞搞各种促销,以此来提升用户的下单频次。
对用户来说,只要商家在平台销售的价格不高于线下同品类售卖的价格就是可以接受的价格,例如:在兰州拉面的门店点一碗牛肉面的价格是9元,线上价格只要不高于9元用户都是可以接受的,毕竟线下市场已经对用户进行了教育培养,这和淘宝京东等线上电商的经营模式以及用户心理还是有一定差异的。
三、配送费对用户决策的影响
配送费自电商时*开代**始就是用户较为敏感的一个费用,就像大家在淘宝网上买东西的时候通常会筛选包邮的道理是一样的。配送成本从商家运营的角度来讲,客流量本身就高的饭店外卖服务所带来的利润可能仅占门店总体收入的1/10,而商家则需要为外卖服务专门新增若干个配送员的岗位,配送员的工资对商家来说就是一笔额外的支出,降低了商家的利润率。
所以早在O2O模式刚开始的时候很多商家是不愿意为这项新的业务额外增加经营成本的。从这个现象的我们也可以看出,现在外卖平台商家自行配送的饭店,大多是利润率较低的“小作坊”或则已经具备一定规模的“大作坊”。“小作坊”也就是夫妻店,可以通过自配送增加一定的额外收入,而“大作坊”的外卖费用通常是比较高的,他们会招聘专门负责外卖业务的配送员,配送员的薪资当然也是和配送费相关联的,自行配送可以保证配送的时效性和服务质量。而选择蜂鸟配送的商家基本上是介于“小作坊”和“大作坊”之间的餐厅,它们不愿意为外卖业务额外的增加开支也不想放弃外卖平台给他们带来的销量,而选择“蜂鸟”对商家来说既能拓展线上业务也不会增加额外的开支,能够保证商家线上销售的利润率与实体店相等。
但配送费对消费者来说是除商品本身价值以外额外增加的一个费用,和电商一样,大家在选择外卖的时候也同样会关注配送费价格的高低,甚至会计算商品本身价格减去商家优惠加上配送费得到的最终订单价格来衡量这个饭店值不值的我去点。
小结:用户对餐厅菜品、套餐的价格具备一定的认知能力,而对“额外”的配送费用则较为敏感。这就导致了用户对收费会员的诉求停留在免配送费这项权益上。事实上免配送费对用户的吸引力远远高于抵扣红包,而当平台取消这项权益后给用户的直观印象就是我没有得到实惠。试想,如果饿了么在首次推出收费会员时就没有这项权益,用户会不会为收费会员买单?
接下来就饿了么现有的会员制度深入的剖析超级会员的利与弊。

购买规则

关注点一:会员绑定城市
购买时选择的城市是与权益中的红包绑定的,也就是用户购买会员时选择了上海,领取的红包也只能在上海使用,到了杭州就不能用了。说明各个城市是分开运营,单独结算的;
关注点二:购买价格的调整
从最早的20元、50元、180元会员卡统一调整为原价15元/月的包月会员,购买选择除了原有的包月、包季、包年外,额外增加了6元包月体验卡。很明显推出6元包月的目的就是缩短用户的犹豫期,通过降低首次使用低门槛体验超级会员的服务/权益;
关注点三:不同套餐的附加价值
套餐在购买时除了体验卡以外均有一定额度的红包赠送,从赠送红包的额度可以看的出主推的类型以及对应的毛利率;
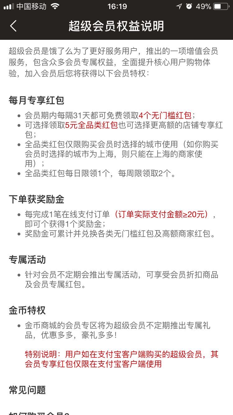
会员权益


针对用户最关心的两项权益“专享红包”和“下单获奖励金”我们来仔细算一算,花钱买的会员到底值不值?
一、每月专享红包
可选5元全品类红包或高额店铺专享红包,店铺专享红包就不多说了,套路大家都清楚,如图:

看懂了吗?店铺专享红包是由商家自己创建的,也就是商家通过发送专享红包吸引用户到店铺下单,所有的费用都由商家自行承担,而饿了么则会不定期给商家一定数额的补贴。
5元全品类红包我们可以这样理解,一般的店铺蜂鸟配送费用大概在4-5元之间。5元红包相当于就是给你发了一张免配送费的券,换一个思维理解就是每个月你定外卖可以免去4次的配送费。但是,你在减免配送费的同时就不能享受其他的会员优惠,在店铺专享优惠和减免配送费中你只能享受其中一种。
小结:如果每月领取4张全品类无门槛红包,相当于每月可免4次配送费且红包优惠不能重叠。
二、下单获奖励金
每完成一笔金额大于20元的订单可获得1个奖励金,奖励金可累计兑换等额无门槛或专享红包。每订购5次单价在20元以上的外卖就可以兑换一张5元无门槛红包,这种权益更像是一种激励手段而非优惠。通过任务的形式让用户为了获得奖励金而提升平台的活跃和成交,我们不评判去这种形式的好坏,但在我对于奖励金的理解只有4个字“变相积分”或则说是会员专有的一种积分,其用途其实和普通用户在金币商城里使用积分兑换红包是一个性质,无非超级会员“可能”降低了他们的获取和使用门槛。严格的来说至少在获取上并没有比普通的金币更容易获得毕竟有20元的门槛在那里摆着,对于平台重度使用者来说可能更加适合。
小结:奖励金是积分的一种变相形式,使用的范围也仅限于兑换红包。
总结:超级会员每月赠送4张全品类红包具有一定的吸引力,但与最初的会员卡相比将权益改动较大,容易让用户产生抵触心理。奖励金属于会员专享的一种积分方式,其目的在于提升付费会员下单的频次,但缺乏卖点,不足以让普通用户为之买单。饿了么平台需要权衡用户、骑手、商家、平台四方利益。而骑手属于平台的部分资产,在市场格局相对稳定的情况下为了提升平台的营收能力只能靠降低商家利润率和用户补贴来达到这个目的。
以上是对饿了么收费会员的一些分析,仅供参考!欢迎交流不同观点。