由智研咨询专家团队精心编制的《2023-2029年中国超硬刀具行业市场全景评估及发展趋势研究报告》(以下简称《报告》)重磅发布,《报告》旨在从国家经济及产业发展的战略入手,分析超硬刀具行业未来的市场走向,挖掘超硬刀具行业的发展潜力,预测超硬刀具行业的发展前景,助力超硬刀具业的高质量发展。

报告从2022年全国超硬刀具行业发展环境、上下游产业链、国内外基本情况、细分市场、区域市场、竞争格局等角度,系统、客观的对我国超硬刀具行业发展运行进行了深度剖析,展望2023年中国超硬刀具行业发展趋势。《报告》是系统分析2022年度中国超硬刀具行业发展状况的著作,对于全面了解中国超硬刀具行业的发展状况、开展与超硬刀具行业发展相关的学术研究和实践,具有重要的借鉴价值,可供从事超硬刀具行业相关的政府部门、科研机构、产业企业等相关人员阅读参考。

刀具是机械制造的重要工具,刀具是在机械制造中用于切削加工的工具,也被称为切削工具。因为刀具在机械加工中占有重要地位,也被称为“工业牙齿”。
刀具的材料的不同不仅会影响加工精度和表面加工质量,还会影响切削加工效率和生产成本。刀具材料可以分为硬质合金、工具钢(碳素工具钢、合金工具钢、高速钢)、陶瓷、超硬材料(金刚石、立方氮化硼CBN等)。超硬刀具材料分为人造金刚石和立方氮化硼,人造金刚石的硬度和耐磨性最高,但是摩擦系数小,不耐高温,高速性能好,适合加工有色金属和非金属材料。

我国刀具市场消费情况与制造业发展水平和结构调整息息相关。随着供给侧结构性改革、高质量发展的不断推进,我国制造业朝着自动化和智能方向快速前进,推动刀具消费市场持续增长。超硬材料具有高硬度、高耐磨性和低韧性和低抗冲击性的特点,随着近年来“以车代磨”“以铣代磨”“高速切削”等加工新概念的出现,超硬刀具在我国刀具市场占有率不断上升,市场规模稳定增长。2020年我国超硬刀具行业市场规模从2013年的33.83亿元增长到58.01亿元,预计2023年我国超硬刀具行业市场规模有望达到73.12亿元。
我国超硬刀具市场由金刚石刀具与PCBN刀具构成,2020年我国金刚石刀具市场占比43.06%,PCBN刀具市场比56.03%;预计2023年我国金刚石刀具市场占比43.97%,PCBN刀具市场比56.94%。

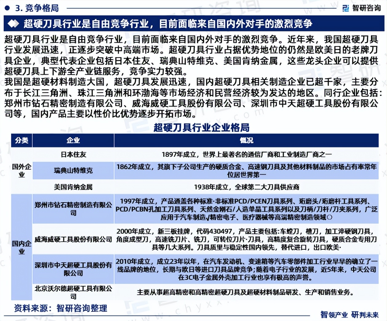
超硬刀具行业是自由竞争行业,目前面临来自国内外对手的激烈竞争。近年来,我国超硬刀具行业发展迅速,正逐步突破中高端市场。超硬刀具行业占据优势地位的仍然是欧美日的老牌刀具企业,典型代表企业包括日本住友、瑞典山特维克、美国肯纳金属,这些龙头企业可以提供超硬刀具上下游全产业链服务,竞争实力较强。
我国是超硬材料制造大国,超硬刀具发展迅速,国内超硬刀具相关制造企业已超千家,主要分布于长江三角洲、珠江三角洲和环渤海等市场经济和民营经济较为发达的地区。同行企业包括:郑州市钻石精密制造有限公司、威海威硬工具股份有限公司、深圳市中天超硬工具股份有限公司等,国内产品主要以性价比优势逐步开拓市场。

超硬刀具是指采用超硬材料制成的刀具,其具有极高的耐磨性、抗压强度和良好的切削性能。中国超硬刀具行业是一个发展迅速、前景广阔的行业。伴随着中国制造2025的发展,中国超硬刀具行业将迎来更大的发展机遇。
随着制造业技术的不断进步和工业化进程的不断推进,超硬刀具的应用领域将不断扩大,品质和性能将不断提高,价格也将逐渐降低,国家在高端制造业的投资不断加大,超硬刀具未来的发展前景非常广阔。

报告从2022年全国超硬刀具行业发展环境、上下游产业链、国内外基本情况、细分市场、区域市场、竞争格局等角度,系统、客观的对我国超硬刀具行业发展运行进行了深度剖析,展望2023年中国超硬刀具行业发展趋势。《报告》是系统分析2022年度中国超硬刀具行业发展状况的著作,对于全面了解中国超硬刀具行业的发展状况、开展与超硬刀具行业发展相关的学术研究和实践,具有重要的借鉴价值,可供从事超硬刀具行业相关的政府部门、科研机构、产业企业等相关人员阅读参考。

数据说明:
1:本报告核心数据更新至2022年12月,以中国大陆地区数据为主,少量涉及全球及相关地区数据;预测区间涵盖2023-2029年,数据内容涉及超硬刀具产品产量、行业产值、销售收入、市场规模、产品价格等。
2:除一手调研信息和数据外,国家统计局、中国海关、行业协会、上市公司公开报告(招股说明书、转让说明书、年报、问询报告等)等权威数据源亦共同构成本报告的数据来源。一手资料来源于研究团队对行业内重点企业访谈获取的一手信息数据,主要采访对象有企业高管、行业专家、技术负责人、下游客户、分销商、代理商、经销商以及上游原料供应商等;二手资料来源主要包括全球范围相关行业新闻、公司年报、非盈利性组织、行业协会、政府机构及第三方数据库等。
3:报告核心数据基于公司严格的数据采集、筛选、加工、分析体系以及自主测算模型,确保统计数据的准确可靠。
4:本报告所采用的数据均来自合规渠道,分析逻辑基于智研团队的专业理解,清晰准确地反映了分析师的研究观点。
报告目录框架:
第一章 中国超硬刀具行业发展综述
1.1 超硬刀具行业概述
1.1.1 超硬刀具定义
1.1.2 超硬刀具产品分类
1.1.3 超硬刀具行业在国民经济中的地位
1.2 超硬刀具行业发展环境分析
1.2.1 行业政策环境分析
(1)行业主管部门和监管体制
(2)行业法律法规
(3)行业政策及规划
(4)行业标准
(5)政策环境对行业的影响分析
1.2.2 行业经济环境分析
(1)全球经济环境情况
(2)国内GDP情况
(3)制造业发展情况
(4)经济环境对行业的影响分析
1.2.3 行业技术环境分析
(1)行业技术现状
(2)行业领先技术
(3)技术环境对行业的影响分析
1.3 超硬刀具行业发展机遇和挑战
1.3.1 超硬刀具行业发展机遇
1.3.2 超硬刀具行业发展挑战
第二章 全球超硬刀具行业发展现状及优秀企业案例分析
2.1 全球超硬刀具行业发展总览
2.1.1 全球超硬刀具行业发展历程
2.1.2 全球超硬刀具行业市场规模
(1)全球刀具市场规模
(2)全球机床市场规模
(3)全球刀具/机床比情况
(4)全球超硬刀具行业市场规模
2.1.3 全球超硬刀具行业竞争情况
2.2 日本超硬刀具行业发展现状及优秀企业案例分析
2.2.1 超硬刀具行业发展历程
2.2.2 超硬刀具行业发展现状
2.2.3 超硬刀具行业优秀企业案例
(1)日本三星钻石工业株式会社
(2)日本住友电气工业株式会社
(3)日本京瓷株式会社
2.3 美国超硬刀具行业发展现状及优秀企业案例分析
2.3.1 超硬刀具行业发展历程
2.3.2 超硬刀具行业发展现状
2.3.3 超硬刀具行业优秀企业案例
(1)美国肯纳金属公司
2.4 其他主要国家超硬刀具行业发展现状及优秀企业案例分析
2.4.1 超硬刀具行业发展历程
2.4.2 超硬刀具行业发展现状
2.4.3 超硬刀具行业优秀企业案例
(1)瑞典山特维克集团
(2)韩国新韩金刚石工业株式会社
第三章 中国超硬刀具行业发展现状分析
3.1 中国超硬刀具行业发展现状总览
3.1.1 中国超硬刀具行业发展历程分析
3.1.2 中国超硬刀具行业所处生命周期
3.2 中国超硬刀具行业市场规模
3.2.1 中国刀具市场规模
3.2.2 中国机床市场规模
3.2.3 中国刀具/机床比情况
(1)中国超硬刀具行业市场规模
3.3 中国超硬刀具行业竞争格局
3.3.1 超硬刀具行业地区竞争格局
3.3.2 超硬刀具行业企业竞争格局
3.4 中国超硬刀具行业市场容量预测
3.4.1 中国机床市场规模预测
3.4.2 全球与中国刀具/机床比对比分析
3.4.3 中国刀具行业市场容量预测
3.4.4 中国超硬刀具行业市场容量预测
第四章 超硬刀具产业链及细分产品分析
4.1 超硬刀具产业链总览
4.1.1 超硬刀具产业链概述
4.1.2 超硬刀具细分产品上*行游**业概述
(1)金刚石原材料供应情况
(2)PCBN原材料供应情况
4.2 超硬刀具行业细分产品市场现状分析
4.2.1 超硬刀具行业细分产品市场结构
4.2.2 金刚石超硬刀具市场现状分析
(1)产品性能特点
(2)主要产品大类
(3)应用领域分布
(4)市场发展现状
(5)竞争情况分析
(6)发展趋势分析
4.2.3 PCBN超硬刀具市场现状分析
(1)产品性能特点
(2)主要产品大类
(3)应用领域分析
(4)市场发展现状
(5)竞争情况分析
(6)发展趋势分析
第五章 超硬刀具行业下游应用及需求分析
5.1 超硬刀具下游应用领域分析
5.2 超硬刀具在电子信息领域的应用
5.2.1 电子信息行业发展现状分析
(1)行业产销情况
(2)企业竞争格局
5.2.2 电子信息行业对超硬刀具的需求特点
(1)电子信息用刀具材料
(2)电子信息用刀具结构
(3)电子信息企业刀具购买因素
(4)超硬刀具在电子信息领域的应用总结
5.2.3 电子信息行业对超硬刀具的需求趋势
5.3 超硬刀具在汽车制造领域的应用
5.3.1 汽车制造行业发展现状分析
(1)行业产销情况
(2)企业竞争格局
5.3.2 汽车制造行业对超硬刀具的需求特点
(1)汽车制造业用刀具材料
(2)汽车制造业用刀具结构
(3)汽车制造业刀具消费情况
(4)汽车制造企业刀具购买因素
(5)汽车制造企业刀具满意品牌
(6)超硬刀具在汽车制造领域的应用总结
5.3.3 汽车制造行业对超硬刀具的需求趋势
5.4 超硬刀具在航空领域的应用
5.4.1 航空产业发展现状分析
(1)行业产销情况
(2)企业竞争格局
5.4.2 航空产业对超硬刀具的需求特点
(1)航空业刀具需求结构
(2)选购刀具的影响因素
(3)购买刀具后关注的因素
(4)切削加工技术要求及国产刀具应用情况
(5)航空工业对刀具的新要求
(6)超硬刀具在汽车制造领域的应用总结
5.4.3 航空工业对超硬刀具的需求趋势
第六章 中国超硬刀具行业领先企业经营情况
6.1 中国超硬刀具行业领先企业总体经营情况
6.2 超硬刀具行业国内代表企业经营情况分析
6.2.1 北京沃尔德金刚石工具股份有限公司经营情况分析
(1)企业发展简况分析
(2)企业产品服务分析
(3)企业发展现状分析
(4)企业竞争优势分析
6.2.2 威海威硬工具股份有限公司经营情况分析
(1)企业发展简况分析
(2)企业产品服务分析
(3)企业发展现状分析
(4)企业竞争优势分析
6.2.3 富耐克超硬材料股份有限公司经营情况分析
(1)企业发展简况分析
(2)企业产品服务分析
(3)企业发展现状分析
(4)企业竞争优势分析
6.2.4 南京三超新材料股份有限公司经营情况分析
(1)企业发展简况分析
(2)企业产品服务分析
(3)企业发展现状分析
(4)企业竞争优势分析
6.2.5 长沙岱勒新材料科技股份有限公司经营情况分析
(1)企业发展简况分析
(2)企业产品服务分析
(3)企业发展现状分析
(4)企业竞争优势分析
6.2.6 郑州市钻石精密制造有限公司经营情况分析
(1)企业发展简况分析
(2)企业产品服务分析
(3)企业发展现状分析
(4)企业竞争优势分析
6.2.7 深圳市中天超硬工具股份有限公司经营情况分析
(1)企业发展简况分析
(2)企业产品服务分析
(3)企业发展现状分析
(4)企业竞争优势分析
6.2.8 江苏建帮超硬刀具有限公司经营情况分析
(1)企业发展简况分析
(2)企业产品服务分析
(3)企业发展现状分析
(4)企业竞争优势分析
6.2.9 苏州阿诺精密切削技术有限公司经营情况分析
(1)企业发展简况分析
(2)企业产品服务分析
(3)企业发展现状分析
(4)企业竞争优势分析
6.2.10 河南黄河旋风股份有限公司经营情况分析
(1)企业发展简况分析
(2)企业产品服务分析
(3)企业发展现状分析
(4)企业竞争优势分析
第七章 中国超硬刀具行业发展趋势与投资战略规划
7.1 中国超硬刀具行业驱动因素分析
7.1.1 政策因素
7.1.2 经济因素
7.1.3 技术因素
7.2 中国超硬刀具行业发展前景及趋势
7.2.1 中国超硬刀具行业整体发展前景分析
7.2.2 中国超硬刀具行业发展趋势预判
(1)企业竞争趋势
(2)产品趋势预判
(3)技术趋势预判
7.3 超硬刀具行业投资特性分析
7.3.1 超硬刀具行业进入壁垒分析
7.3.2 超硬刀具行业盈利模式分析
7.3.3 超硬刀具行业盈利因素分析
7.4 中国超硬刀具行业投资风险分析
7.4.1 超硬刀具行业政策风险
7.4.2 超硬刀具行业技术风险
7.4.3 超硬刀具行业供求风险
7.5 中国超硬刀具行业投资战略分析
图表目录:部分
图表1:超硬刀具行业产业链
图表2:全球超硬刀具市场规模
图表3:全球超硬刀具市场规模区域分布
图表4:全球超硬刀具市场规模结构
图表5:中国超硬刀具市场规模
图表6:中国超硬刀具细分品类构成
图表7:中国超硬刀具市场规模区域分布
更多图表见正文……
智研咨询作为中国产业咨询领域领导品牌,以“用信息驱动产业发展,为企业投资决策赋能”为品牌理念。公司融合定量分析与定性分析方法,用自主研发算法,结合行业交叉大数据,通过多元化分析,挖掘定量数据背后根因,剖析定性内容背后逻辑,客观真实地阐述行业现状,审慎地预测行业未来发展趋势,为客户提供专业的行业分析、市场研究、数据洞察、战略咨询及相关解决方案,助力客户提升认知水平、盈利能力和综合竞争力。主要服务包含精品行研报告、专项定制、月度专题、可研报告、商业计划书、产业规划等。提供周报/月报/季报/年报等定期报告和定制数据,内容涵盖政策监测、企业动态、行业数据、产品价格变化、投融资概览、市场机遇及风险分析等。