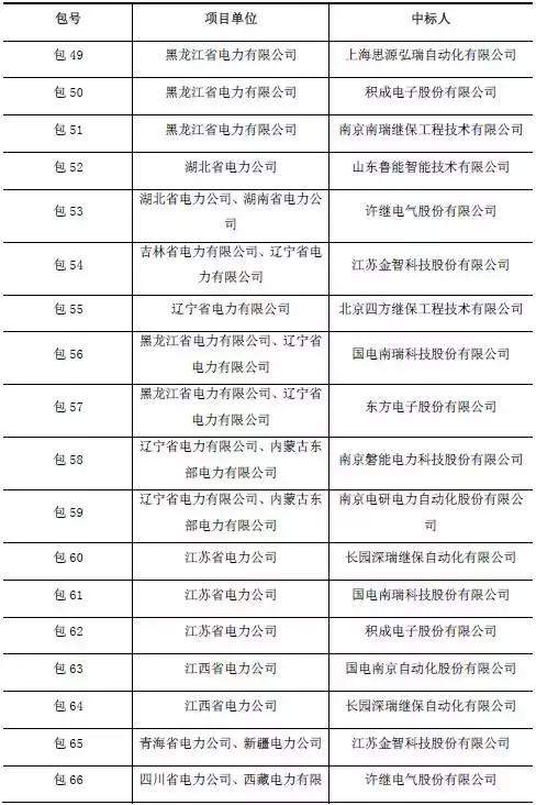
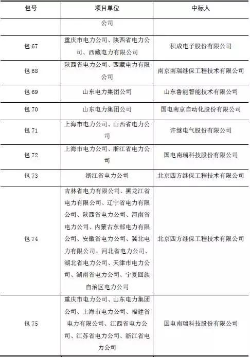
国家电网公司输变电项目2017年第一次变电设备(含电缆)招标采购—继电保护和变电站计算机监控系统(招标编号:0711-17OTL00711013)中标人名单已经公告完毕。
13家供应商分享75个继电保护和变电站计算机监控系统包。相比2016年第6次招标情况,增加11包,供应商数量不变。详细中标结果如下:





前6强总共中标60包,占总数80%! 南京南瑞继保工程技术有限公司、北京四方继保工程技术有限公司各中12包并列第一。许继电气股份有限公司中10包居第3位。长园深瑞继保自动化有限公司、国电南瑞科技股份有限公司各中9包并列第4名。国电南京自动化股份有限公司中8包居第6位。
| 序号 | 中标单位 | 包数 |
| 1 | 南京南瑞继保工程技术有限公司 | 12 |
| 2 | 北京四方继保工程技术有限公司 | 12 |
| 3 | 许继电气股份有限公司 | 10 |
| 4 | 国电南瑞科技股份有限公司 | 9 |
| 5 | 长园深瑞继保自动化有限公司 | 9 |
| 6 | 国电南京自动化股份有限公司 | 8 |
| 7 | 积成电子股份有限公司 | 3 |
| 8 | 江苏金智科技股份有限公司 | 3 |
| 9 | 山东鲁能智能技术有限公司 | 3 |
| 10 | 上海思源弘瑞自动化有限公司 | 3 |
| 11 | 南京磐能电力科技股份有限公司 | 1 |
| 12 | 东方电子股份有限公司 | 1 |
| 13 | 南京电研电力自动化股份有限公司 | 1 |
国网2016年第六次继保和监控系统中标:13企分64包,南瑞领衔6大本土供应商占80%!
南京南瑞继保工程技术有限公司和许继电气股份有限公司各中10包居首,北京四方继保工程技术有限公司、国电南京自动化股份有限公司分别中9包和8包紧随,长园深瑞继保自动化有限公司、国电南瑞科技股份有限公司均中7包并列第5。
国网2016年第六次继电保护和变电站计算机监控系统中标人名单
第一集团军6家企业与后续供应商的差距再次扩大,差距从上一次的3包扩大到5包,前6强的固化更趋明显。前6强共中60包,占总数的80%,与2016年第6次前6强的比重持平。试问,在继保和监控系统领域,还能有撼动这6强的企业吗?
看完文章后,您可以:
1、分享到朋友圈,与更多人分享知识!
2、关注电老虎网微信公众号:电老虎dianlaohu查看更多有价值资讯!
3、登陆电老虎网(www.7895.com)获取更多板块信息!
4、*载下**电老虎报价通APP(手机各大应用商店可搜),11万多种产品任意搜!