哈喽,大家好,我是小朝。上次和大家介绍了南昌一些热门的公办和民办小学后,就有不少家长对所在区域的小学表示好奇,其中问得最多的就是红谷滩区了,那么今天就来举例红谷滩区域的小学吧。



2020年红谷滩区招生共计24所小学,其中凤凰洲5所,红谷滩中心区5所,红角洲6所,九龙湖新城8所,有3所是新建的学校。下面是小朝整理的这些学校的具体地址(顺序随机)。

从上面表格中我们可以看到红谷滩新区的小学大部分都由红谷教育集团、红谷滩区碟子湖教育集团和红谷滩区南大附小教育集团这三大教育集团包揽。那么这三大教育集团旗下的小学招生都在哪些范围呢?
红谷教育集团
红谷教育集团主要包括绿茵路校区,飞虹路校区,银都路校区和鹰潭街校区;其中各校区的招生范围为:
绿茵路校区:春晖路以南至会展路以北,碟子湖大道以东至丰和中大道以西合围区域内所有住宅区;会展路以南至世贸路以北,丰和中大道东至赣江中大道以西合围区域内住宅区。

红谷教育集团绿茵路校区
飞虹路校区:庐山南大道以南至春晖路以北,碟子湖大道以东至赣江中大道以西合围区域内所有住宅区;春晖路以南至会展路以北,丰和中大道以东至赣江中大道西合围区域内住宅区。

红谷教育集团飞虹路校区
银都路校区:怡园路以北至会展路以南,碟子湖大道以东至凤凰中大道以西合围区域;同时为红谷教育集团绿茵路校区适龄儿童及其父母户口在学校学区范围内,且户主为父母之一或者本人,家庭实际居住地【房屋产权所有人为其父母(或其中一人)或本人、房屋权证性质为住宅】同时属于学校学区范围内的生源服务,鼓励该类生源积极报名至银都路校区就读。

红谷教育集团银都路校区
鹰潭街校区:上饶街以南至鹰潭街以北,婺源路以东至九龙大道以西合围区域。上饶大街以南至北龙蟠街以北,九龙大道以东至赣江南大道以西合围区在红谷教育集团鹰潭街校区过渡。

红谷教育集团鹰潭街校区
红谷滩区碟子湖教育集团
红谷滩区碟子湖教育集团主要包括碟子湖学校和昌北小学,其两个校区的招生范围为:
碟子湖学校:长江路以南至珠江路以北,碟子湖大道以东至赣江北大道以西合围区域【含商城凤凰印象、香逸澜湾、友邦皇家公馆、绿地外滩公馆、凤凰家园、海亮海悦台等住宅小区,其中凤凰城业主子女在凤凰城外国语学校就读】。

昌北小学:珠江路以南至庐山南大道以北,碟子湖大道以东至赣江北大道以西合围区域。

红谷滩区南大附小教育集团
红谷滩区南大附小教育集团主要包括南大附小教育集团第一分校(南大附小红谷滩分校)、南大附小教育集团第二分校(南大附小前湖分校)以及南大附小教育集团第三分校。其中各校区招生范围为:
南大附小红谷滩分校:南斯友好路(南昌大桥)以南至学府大道以北,丰和南大道以东至赣江南大道以西合围区域。

南大附小教育集团红谷滩分校
南大附小前湖分校:南斯友好路(南昌大桥)以南至学府大道以北,凤凰南大道以东至丰和南大道以西合围区域。

南大附小教育集团前湖分校
南大附小第三分校:
1.丰和南大道以西,前湖大道和学府大道合围区域(中央香榭、紫金园、前湖小区、海域香廷楼盘)。
2.南昌大学本部及其附属学校(含中小学)正式教职工子女。

南大附小教育集团第三分校
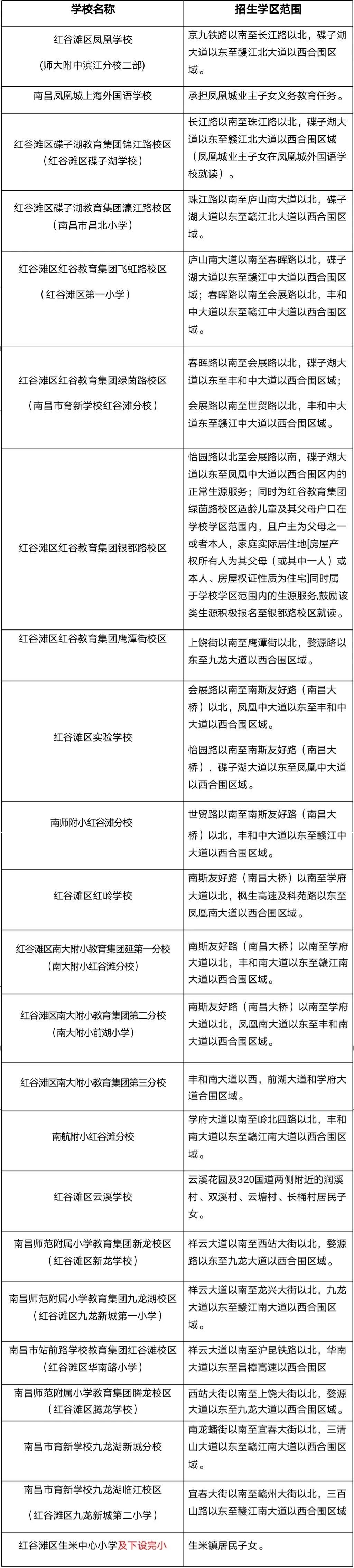
下面附上红谷滩区的招生学区范围:

那么今天就介绍到这,有其他想要了解的问题都可以来咨询小朝噢。如整理有误,欢迎大家指正。
对于幼升小还没有找到组织或者是不了解的家长们注意啦!!我们的幼升小家长交流专为南昌幼升小阶段的宝爸宝妈们建立,解答大家对于幼升小方面的疑问,积极和大家分享学校资讯,期待您的加入!
南昌幼升小家长交流

